About   Help   FAQ
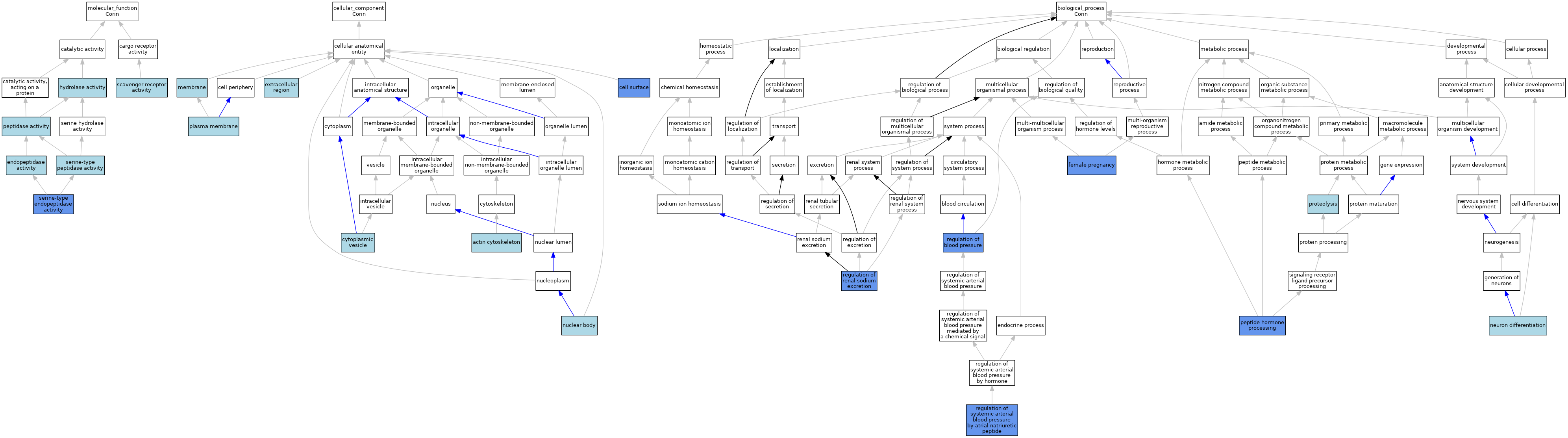
GO Annotations Graph
Symbol
Name
ID
Corin
corin, serine peptidase
MGI:1349451

GO annotations  (Text View)    (Tabular View)

A table of the annotations represented in this image is provided below.


Gene Ontology Evidence Code Abbreviations:

Experimental:
EXP
Inferred from experiment
HMP
Inferred from high throughput mutant phenotype
HGI
Inferred from high throughput genetic interaction
HDA
Inferred from high throughput direct assay
HEP
Inferred from high throughput expression pattern
IDA
Inferred from direct assay
IEP
Inferred from expression pattern
IGI
Inferred from genetic interaction
IMP
Inferred from mutant phenotype
IPI
Inferred from physical interaction
Homology:
IAS
Inferred from ancestral sequence
IBA
Inferred from biological aspect of ancestor
IBD
Inferred from biological aspect of descendant
IKR
Inferred from key residues
IMR
Inferred from missing residues
IRD
Inferred from rapid divergence
ISA
Inferred from sequence alignment
ISM
Inferred from sequence model
ISO
Inferred from sequence orthology
ISS
Inferred from sequence or structural similarity
Automated:
IEA
Inferred from electronic annotation
RCA
Reviewed computational analysis
Other:
IC
Inferred by curator
NAS
Non-traceable author statement
ND
No biological data available
TAS
Traceable author statement

CategoryGO IDClassification TermEvidenceReference
Molecular FunctionGO:0004175endopeptidase activityISOJ:164563
Molecular FunctionGO:0016787hydrolase activityIEAJ:60000
Molecular FunctionGO:0008233peptidase activityIEAJ:60000
Molecular FunctionGO:0005044scavenger receptor activityIEAJ:72247
Molecular FunctionGO:0004252serine-type endopeptidase activityIMPJ:183978
Molecular FunctionGO:0004252serine-type endopeptidase activityISOJ:164563
Molecular FunctionGO:0004252serine-type endopeptidase activityISOJ:164563
Molecular FunctionGO:0008236serine-type peptidase activityIEAJ:60000
Cellular ComponentGO:0015629actin cytoskeletonISOJ:164563
Cellular ComponentGO:0009986cell surfaceIDAJ:124270
Cellular ComponentGO:0031410cytoplasmic vesicleISOJ:155856
Cellular ComponentGO:0005576extracellular regionIEAJ:60000
Cellular ComponentGO:0016020membraneIEAJ:72247
Cellular ComponentGO:0016020membraneIEAJ:60000
Cellular ComponentGO:0016604nuclear bodyISOJ:164563
Cellular ComponentGO:0005886plasma membraneISOJ:164563
Cellular ComponentGO:0005886plasma membraneISOJ:155856
Cellular ComponentGO:0005886plasma membraneISOJ:164563
Cellular ComponentGO:0005886plasma membraneIBAJ:265628
Biological ProcessGO:0007565female pregnancyIMPJ:183869
Biological ProcessGO:0007565female pregnancyISOJ:164563
Biological ProcessGO:0030182neuron differentiationISOJ:124270
Biological ProcessGO:0016486peptide hormone processingIMPJ:96458
Biological ProcessGO:0016486peptide hormone processingISOJ:164563
Biological ProcessGO:0016486peptide hormone processingISOJ:164563
Biological ProcessGO:0016486peptide hormone processingIMPJ:183978
Biological ProcessGO:0016486peptide hormone processingIMPJ:183869
Biological ProcessGO:0006508proteolysisIEAJ:72247
Biological ProcessGO:0006508proteolysisIEAJ:60000
Biological ProcessGO:0008217regulation of blood pressureISOJ:155856
Biological ProcessGO:0008217regulation of blood pressureIMPJ:185181
Biological ProcessGO:0035813regulation of renal sodium excretionISOJ:155856
Biological ProcessGO:0035813regulation of renal sodium excretionIMPJ:185181
Biological ProcessGO:0003050regulation of systemic arterial blood pressure by atrial natriuretic peptideIMPJ:183869
Biological ProcessGO:0003050regulation of systemic arterial blood pressure by atrial natriuretic peptideIMPJ:96458
Biological ProcessGO:0003050regulation of systemic arterial blood pressure by atrial natriuretic peptideISOJ:164563

Contributing Projects:
Mouse Genome Database (MGD), Gene Expression Database (GXD), Mouse Models of Human Cancer database (MMHCdb) (formerly Mouse Tumor Biology (MTB)), Gene Ontology (GO)
Citing These Resources
Funding Information
Warranty Disclaimer, Privacy Notice, Licensing, & Copyright
Send questions and comments to User Support.
last database update
12/30/2025
MGI 6.24
The Jackson Laboratory