|
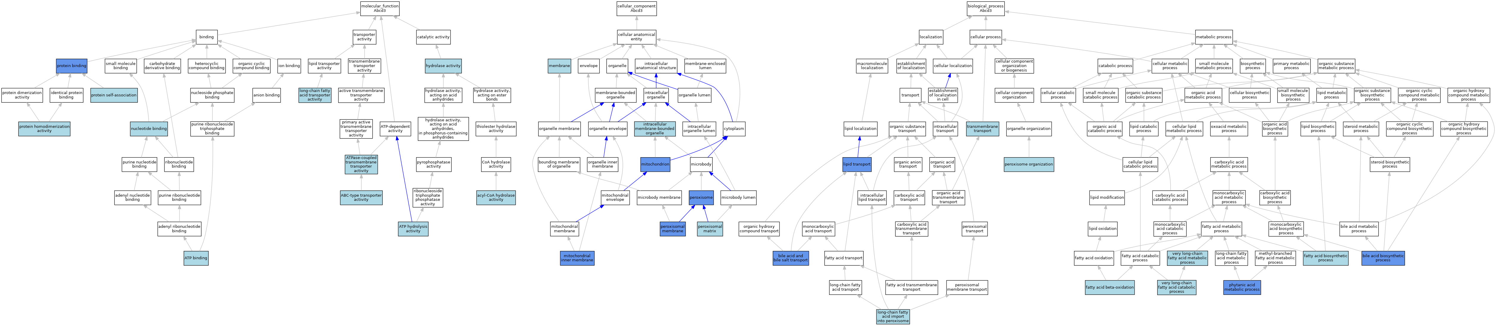
Symbol Name ID |
Abcd3
ATP-binding cassette, sub-family D member 3 MGI:1349216 |
| Category | GO ID | Classification Term | Evidence | Reference | |||||||||
|---|---|---|---|---|---|---|---|---|---|---|---|---|---|
| Molecular Function | GO:0140359 | ABC-type transporter activity | IEA | J:72247 | |||||||||
| Molecular Function | GO:0047617 | acyl-CoA hydrolase activity | ISO | J:164563 | |||||||||
| Molecular Function | GO:0005524 | ATP binding | ISO | J:164563 | |||||||||
| Molecular Function | GO:0005524 | ATP binding | ISO | J:155856 | |||||||||
| Molecular Function | GO:0016887 | ATP hydrolysis activity | ISO | J:164563 | |||||||||
| Molecular Function | GO:0042626 | ATPase-coupled transmembrane transporter activity | ISO | J:164563 | |||||||||
| Molecular Function | GO:0016787 | hydrolase activity | IEA | J:60000 | |||||||||
| Molecular Function | GO:0005324 | long-chain fatty acid transporter activity | ISO | J:164563 | |||||||||
| Molecular Function | GO:0005324 | long-chain fatty acid transporter activity | IBA | J:265628 | |||||||||
| Molecular Function | GO:0000166 | nucleotide binding | IEA | J:60000 | |||||||||
| Molecular Function | GO:0005515 | protein binding | IPI | J:184126 | |||||||||
| Molecular Function | GO:0042803 | protein homodimerization activity | ISO | J:164563 | |||||||||
| Molecular Function | GO:0043621 | protein self-association | ISO | J:155856 | |||||||||
| Cellular Component | GO:0043231 | intracellular membrane-bounded organelle | ISO | J:164563 | |||||||||
| Cellular Component | GO:0016020 | membrane | IEA | J:72247 | |||||||||
| Cellular Component | GO:0016020 | membrane | IEA | J:60000 | |||||||||
| Cellular Component | GO:0005743 | mitochondrial inner membrane | HDA | J:100953 | |||||||||
| Cellular Component | GO:0005739 | mitochondrion | ISO | J:155856 | |||||||||
| Cellular Component | GO:0005739 | mitochondrion | HDA | J:86816 | |||||||||
| Cellular Component | GO:0005739 | mitochondrion | HDA | J:86816 | |||||||||
| Cellular Component | GO:0005739 | mitochondrion | HDA | J:86816 | |||||||||
| Cellular Component | GO:0005739 | mitochondrion | HDA | J:151002 | |||||||||
| Cellular Component | GO:0005739 | mitochondrion | HDA | J:86816 | |||||||||
| Cellular Component | GO:0005782 | peroxisomal matrix | ISO | J:164563 | |||||||||
| Cellular Component | GO:0005778 | peroxisomal membrane | ISO | J:164563 | |||||||||
| Cellular Component | GO:0005778 | peroxisomal membrane | ISO | J:155856 | |||||||||
| Cellular Component | GO:0005778 | peroxisomal membrane | IBA | J:265628 | |||||||||
| Cellular Component | GO:0005778 | peroxisomal membrane | IDA | J:92346 | |||||||||
| Cellular Component | GO:0005777 | peroxisome | ISO | J:155856 | |||||||||
| Cellular Component | GO:0005777 | peroxisome | IDA | J:184126 | |||||||||
| Cellular Component | GO:0005777 | peroxisome | IDA | J:177007 | |||||||||
| Cellular Component | GO:0005777 | peroxisome | ISO | J:73065 | |||||||||
| Cellular Component | GO:0005777 | peroxisome | IDA | J:240546 | |||||||||
| Cellular Component | GO:0005777 | peroxisome | IDA | J:251809 | |||||||||
| Cellular Component | GO:0005777 | peroxisome | ISO | J:24054 | |||||||||
| Cellular Component | GO:0005777 | peroxisome | IDA | J:182961 | |||||||||
| Biological Process | GO:0015721 | bile acid and bile salt transport | IMP | J:217065 | |||||||||
| Biological Process | GO:0006699 | bile acid biosynthetic process | IMP | J:217065 | |||||||||
| Biological Process | GO:0006635 | fatty acid beta-oxidation | ISO | J:164563 | |||||||||
| Biological Process | GO:0006635 | fatty acid beta-oxidation | IBA | J:265628 | |||||||||
| Biological Process | GO:0006633 | fatty acid biosynthetic process | ISO | J:164563 | |||||||||
| Biological Process | GO:0006869 | lipid transport | IMP | J:217065 | |||||||||
| Biological Process | GO:0015910 | long-chain fatty acid import into peroxisome | ISO | J:164563 | |||||||||
| Biological Process | GO:0015910 | long-chain fatty acid import into peroxisome | IBA | J:265628 | |||||||||
| Biological Process | GO:0007031 | peroxisome organization | ISO | J:164563 | |||||||||
| Biological Process | GO:0007031 | peroxisome organization | IBA | J:265628 | |||||||||
| Biological Process | GO:1903512 | phytanic acid metabolic process | IMP | J:217065 | |||||||||
| Biological Process | GO:0055085 | transmembrane transport | IEA | J:72247 | |||||||||
| Biological Process | GO:0042760 | very long-chain fatty acid catabolic process | ISO | J:164563 | |||||||||
| Biological Process | GO:0042760 | very long-chain fatty acid catabolic process | IBA | J:265628 | |||||||||
| Biological Process | GO:0000038 | very long-chain fatty acid metabolic process | ISO | J:164563 | |||||||||
Mouse Genome Database (MGD), Gene Expression Database (GXD), Mouse Models of Human Cancer database (MMHCdb) (formerly Mouse Tumor Biology (MTB)), Gene Ontology (GO) |
||
|
Citing These Resources Funding Information Warranty Disclaimer, Privacy Notice, Licensing, & Copyright Send questions and comments to User Support. |
last database update 12/30/2025 MGI 6.24 |
|
|
|
||