About   Help   FAQ
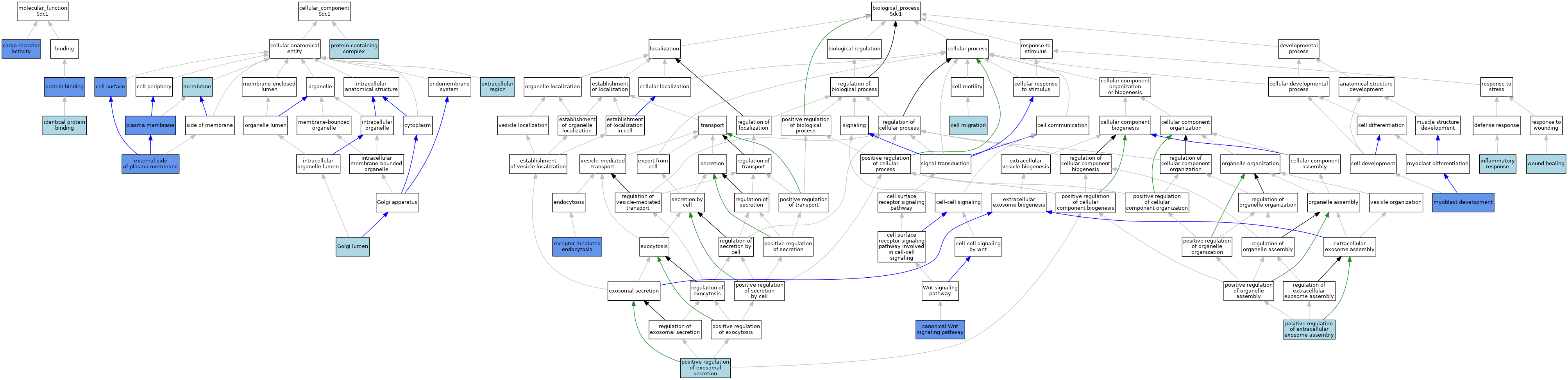
GO Annotations Graph
Symbol
Name
ID
Sdc1
syndecan 1
MGI:1349162

GO annotations  (Text View)    (Tabular View)

A table of the annotations represented in this image is provided below.


Gene Ontology Evidence Code Abbreviations:

Experimental:
EXP
Inferred from experiment
HMP
Inferred from high throughput mutant phenotype
HGI
Inferred from high throughput genetic interaction
HDA
Inferred from high throughput direct assay
HEP
Inferred from high throughput expression pattern
IDA
Inferred from direct assay
IEP
Inferred from expression pattern
IGI
Inferred from genetic interaction
IMP
Inferred from mutant phenotype
IPI
Inferred from physical interaction
Homology:
IAS
Inferred from ancestral sequence
IBA
Inferred from biological aspect of ancestor
IBD
Inferred from biological aspect of descendant
IKR
Inferred from key residues
IMR
Inferred from missing residues
IRD
Inferred from rapid divergence
ISA
Inferred from sequence alignment
ISM
Inferred from sequence model
ISO
Inferred from sequence orthology
ISS
Inferred from sequence or structural similarity
Automated:
IEA
Inferred from electronic annotation
RCA
Reviewed computational analysis
Other:
IC
Inferred by curator
NAS
Non-traceable author statement
ND
No biological data available
TAS
Traceable author statement

CategoryGO IDClassification TermEvidenceReference
Molecular FunctionGO:0038024cargo receptor activityIMPJ:324696
Molecular FunctionGO:0042802identical protein bindingISOJ:164563
Molecular FunctionGO:0005515protein bindingIPIJ:233667
Molecular FunctionGO:0005515protein bindingIPIJ:33445
Cellular ComponentGO:0009986cell surfaceISOJ:164563
Cellular ComponentGO:0009986cell surfaceIBAJ:265628
Cellular ComponentGO:0009986cell surfaceIDAJ:95191
Cellular ComponentGO:0009897external side of plasma membraneIDAJ:141184
Cellular ComponentGO:0005576extracellular regionIEAJ:60000
Cellular ComponentGO:0005576extracellular regionTASReactome:R-NUL-2731085
Cellular ComponentGO:0005576extracellular regionTASReactome:R-NUL-2731094
Cellular ComponentGO:0005576extracellular regionTASReactome:R-NUL-2731112
Cellular ComponentGO:0005796Golgi lumenTASReactome:R-MMU-2024090
Cellular ComponentGO:0016020membraneIEAJ:72247
Cellular ComponentGO:0016020membraneIEAJ:60000
Cellular ComponentGO:0005886plasma membraneIMPJ:324696
Cellular ComponentGO:0032991protein-containing complexISOJ:155856
Biological ProcessGO:0060070canonical Wnt signaling pathwayIMPJ:87721
Biological ProcessGO:0016477cell migrationIBAJ:265628
Biological ProcessGO:0006954inflammatory responseISOJ:155856
Biological ProcessGO:0048627myoblast developmentIDAJ:150400
Biological ProcessGO:1903543positive regulation of exosomal secretionISOJ:164563
Biological ProcessGO:1903553positive regulation of extracellular exosome assemblyISOJ:164563
Biological ProcessGO:0006898receptor-mediated endocytosisIMPJ:324696
Biological ProcessGO:0042060wound healingIEAJ:72247

Contributing Projects:
Mouse Genome Database (MGD), Gene Expression Database (GXD), Mouse Models of Human Cancer database (MMHCdb) (formerly Mouse Tumor Biology (MTB)), Gene Ontology (GO)
Citing These Resources
Funding Information
Warranty Disclaimer, Privacy Notice, Licensing, & Copyright
Send questions and comments to User Support.
last database update
12/30/2025
MGI 6.24
The Jackson Laboratory