About   Help   FAQ
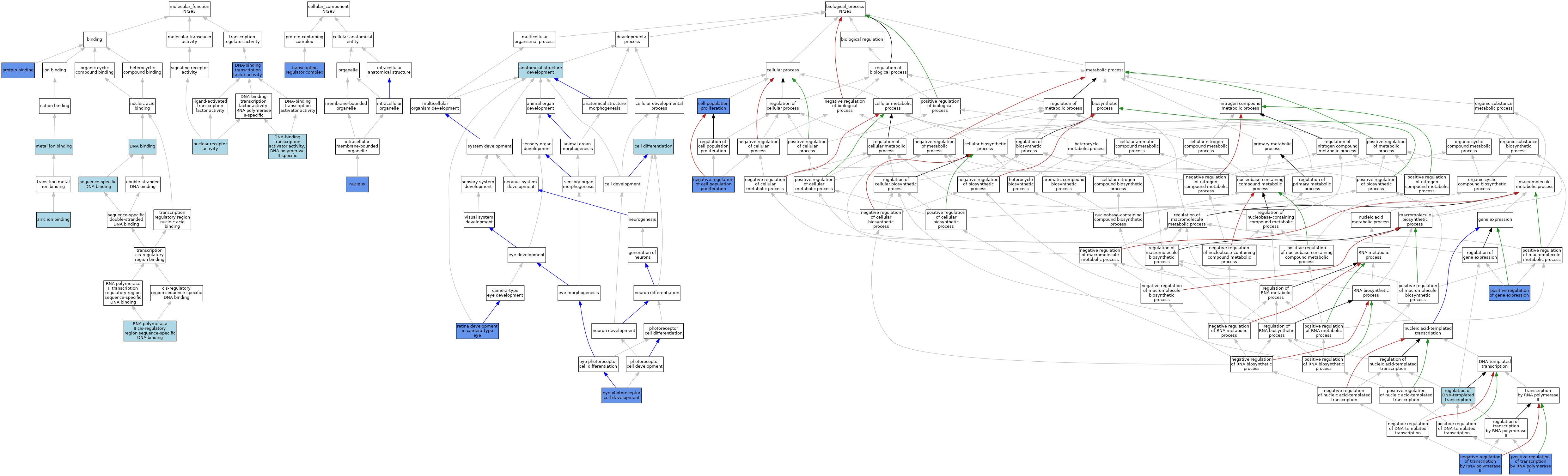
GO Annotations Graph
Symbol
Name
ID
Nr2e3
nuclear receptor subfamily 2, group E, member 3
MGI:1346317

GO annotations  (Text View)    (Tabular View)

A table of the annotations represented in this image is provided below.


Gene Ontology Evidence Code Abbreviations:

Experimental:
EXP
Inferred from experiment
HMP
Inferred from high throughput mutant phenotype
HGI
Inferred from high throughput genetic interaction
HDA
Inferred from high throughput direct assay
HEP
Inferred from high throughput expression pattern
IDA
Inferred from direct assay
IEP
Inferred from expression pattern
IGI
Inferred from genetic interaction
IMP
Inferred from mutant phenotype
IPI
Inferred from physical interaction
Homology:
IAS
Inferred from ancestral sequence
IBA
Inferred from biological aspect of ancestor
IBD
Inferred from biological aspect of descendant
IKR
Inferred from key residues
IMR
Inferred from missing residues
IRD
Inferred from rapid divergence
ISA
Inferred from sequence alignment
ISM
Inferred from sequence model
ISO
Inferred from sequence orthology
ISS
Inferred from sequence or structural similarity
Automated:
IEA
Inferred from electronic annotation
RCA
Reviewed computational analysis
Other:
IC
Inferred by curator
NAS
Non-traceable author statement
ND
No biological data available
TAS
Traceable author statement

CategoryGO IDClassification TermEvidenceReference
Molecular FunctionGO:0003677DNA bindingIEAJ:60000
Molecular FunctionGO:0001228DNA-binding transcription activator activity, RNA polymerase II-specificISOJ:164563
Molecular FunctionGO:0003700DNA-binding transcription factor activityIDAJ:97099
Molecular FunctionGO:0046872metal ion bindingIEAJ:60000
Molecular FunctionGO:0004879nuclear receptor activityIBAJ:265628
Molecular FunctionGO:0005515protein bindingIPIJ:97099
Molecular FunctionGO:0000978RNA polymerase II cis-regulatory region sequence-specific DNA bindingISOJ:164563
Molecular FunctionGO:0000978RNA polymerase II cis-regulatory region sequence-specific DNA bindingIBAJ:265628
Molecular FunctionGO:0043565sequence-specific DNA bindingISOJ:164563
Molecular FunctionGO:0008270zinc ion bindingIEAJ:72247
Cellular ComponentGO:0005634nucleusIDAJ:97099
Cellular ComponentGO:0005667transcription regulator complexIDAJ:97099
Biological ProcessGO:0048856anatomical structure developmentIBAJ:265628
Biological ProcessGO:0030154cell differentiationIBAJ:265628
Biological ProcessGO:0008283cell population proliferationIMPJ:108438
Biological ProcessGO:0008283cell population proliferationIMPJ:108438
Biological ProcessGO:0042462eye photoreceptor cell developmentIMPJ:166679
Biological ProcessGO:0008285negative regulation of cell population proliferationIMPJ:108438
Biological ProcessGO:0000122negative regulation of transcription by RNA polymerase IIIBAJ:265628
Biological ProcessGO:0000122negative regulation of transcription by RNA polymerase IIIGIJ:97099
Biological ProcessGO:0000122negative regulation of transcription by RNA polymerase IIIGIJ:97099
Biological ProcessGO:0010628positive regulation of gene expressionIGIJ:97099
Biological ProcessGO:0010628positive regulation of gene expressionIGIJ:97099
Biological ProcessGO:0045944positive regulation of transcription by RNA polymerase IIISOJ:164563
Biological ProcessGO:0045944positive regulation of transcription by RNA polymerase IIIBAJ:265628
Biological ProcessGO:0045944positive regulation of transcription by RNA polymerase IIIGIJ:97099
Biological ProcessGO:0006355regulation of DNA-templated transcriptionIEAJ:72247
Biological ProcessGO:0060041retina development in camera-type eyeIMPJ:108438
Biological ProcessGO:0060041retina development in camera-type eyeIMPJ:166679

Contributing Projects:
Mouse Genome Database (MGD), Gene Expression Database (GXD), Mouse Models of Human Cancer database (MMHCdb) (formerly Mouse Tumor Biology (MTB)), Gene Ontology (GO)
Citing These Resources
Funding Information
Warranty Disclaimer, Privacy Notice, Licensing, & Copyright
Send questions and comments to User Support.
last database update
12/30/2025
MGI 6.24
The Jackson Laboratory