About   Help   FAQ
GO Annotations Graph
Symbol
Name
ID
Hs2st1
heparan sulfate 2-O-sulfotransferase 1
MGI:1346049

GO annotations  (Text View)    (Tabular View)

A table of the annotations represented in this image is provided below.


Gene Ontology Evidence Code Abbreviations:

Experimental:
EXP
Inferred from experiment
HMP
Inferred from high throughput mutant phenotype
HGI
Inferred from high throughput genetic interaction
HDA
Inferred from high throughput direct assay
HEP
Inferred from high throughput expression pattern
IDA
Inferred from direct assay
IEP
Inferred from expression pattern
IGI
Inferred from genetic interaction
IMP
Inferred from mutant phenotype
IPI
Inferred from physical interaction
Homology:
IAS
Inferred from ancestral sequence
IBA
Inferred from biological aspect of ancestor
IBD
Inferred from biological aspect of descendant
IKR
Inferred from key residues
IMR
Inferred from missing residues
IRD
Inferred from rapid divergence
ISA
Inferred from sequence alignment
ISM
Inferred from sequence model
ISO
Inferred from sequence orthology
ISS
Inferred from sequence or structural similarity
Automated:
IEA
Inferred from electronic annotation
RCA
Reviewed computational analysis
Other:
IC
Inferred by curator
NAS
Non-traceable author statement
ND
No biological data available
TAS
Traceable author statement

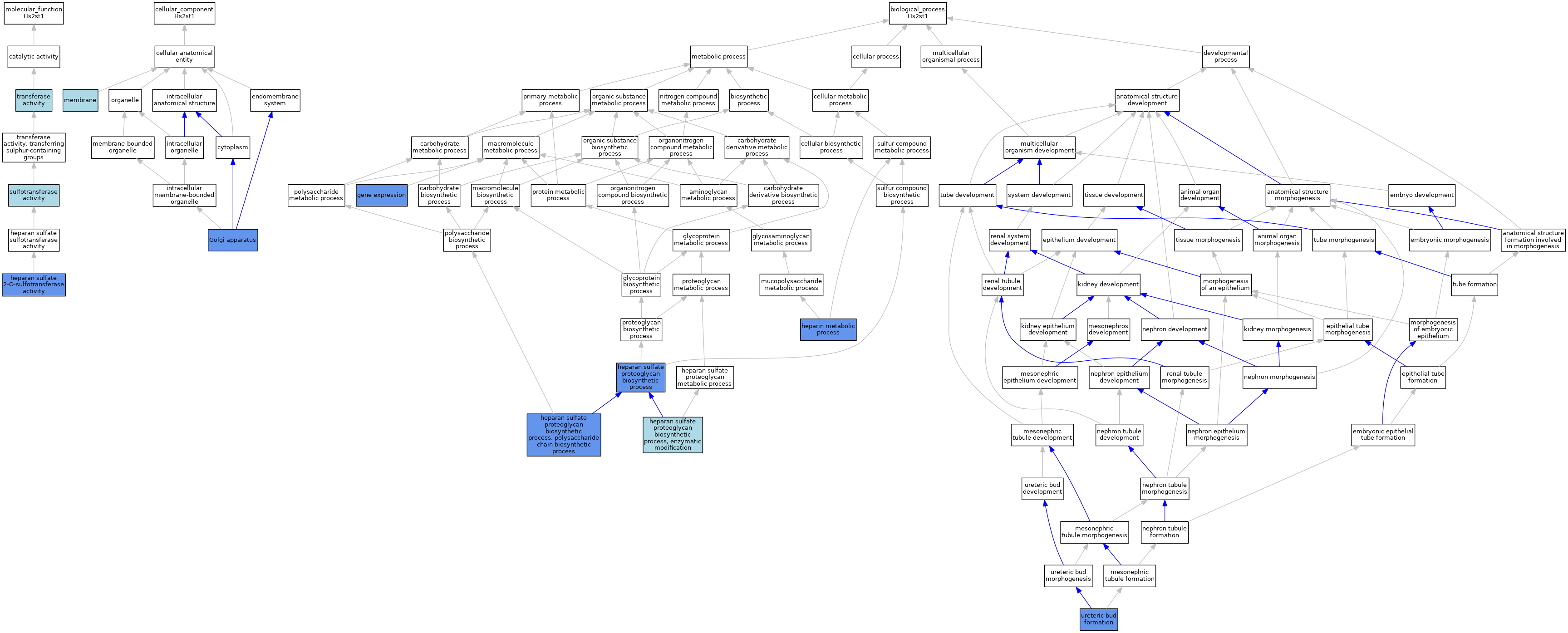
CategoryGO IDClassification TermEvidenceReference
Molecular FunctionGO:0004394heparan sulfate 2-O-sulfotransferase activityIBAJ:265628
Molecular FunctionGO:0004394heparan sulfate 2-O-sulfotransferase activityIMPJ:158299
Molecular FunctionGO:0004394heparan sulfate 2-O-sulfotransferase activityIDAJ:324203
Molecular FunctionGO:0004394heparan sulfate 2-O-sulfotransferase activityIMPJ:71568
Molecular FunctionGO:0008146sulfotransferase activityIEAJ:72247
Molecular FunctionGO:0016740transferase activityIEAJ:60000
Cellular ComponentGO:0005794Golgi apparatusIDAJ:324210
Cellular ComponentGO:0005794Golgi apparatusIDAJ:324199
Cellular ComponentGO:0005794Golgi apparatusIDAJ:324203
Cellular ComponentGO:0016020membraneIEAJ:60000
Cellular ComponentGO:0016020membraneIEAJ:72247
Biological ProcessGO:0010467gene expressionIMPJ:297362
Biological ProcessGO:0015012heparan sulfate proteoglycan biosynthetic processIMPJ:158299
Biological ProcessGO:0015012heparan sulfate proteoglycan biosynthetic processIMPJ:324213
Biological ProcessGO:0015015heparan sulfate proteoglycan biosynthetic process, enzymatic modificationIBAJ:265628
Biological ProcessGO:0015014heparan sulfate proteoglycan biosynthetic process, polysaccharide chain biosynthetic processIBAJ:265628
Biological ProcessGO:0015014heparan sulfate proteoglycan biosynthetic process, polysaccharide chain biosynthetic processIMPJ:71568
Biological ProcessGO:0030202heparin metabolic processIMPJ:71568
Biological ProcessGO:0060676ureteric bud formationIMPJ:48481

Contributing Projects:
Mouse Genome Database (MGD), Gene Expression Database (GXD), Mouse Models of Human Cancer database (MMHCdb) (formerly Mouse Tumor Biology (MTB)), Gene Ontology (GO)
Citing These Resources
Funding Information
Warranty Disclaimer, Privacy Notice, Licensing, & Copyright
Send questions and comments to User Support.
last database update
12/30/2025
MGI 6.24
The Jackson Laboratory