|
Symbol Name ID |
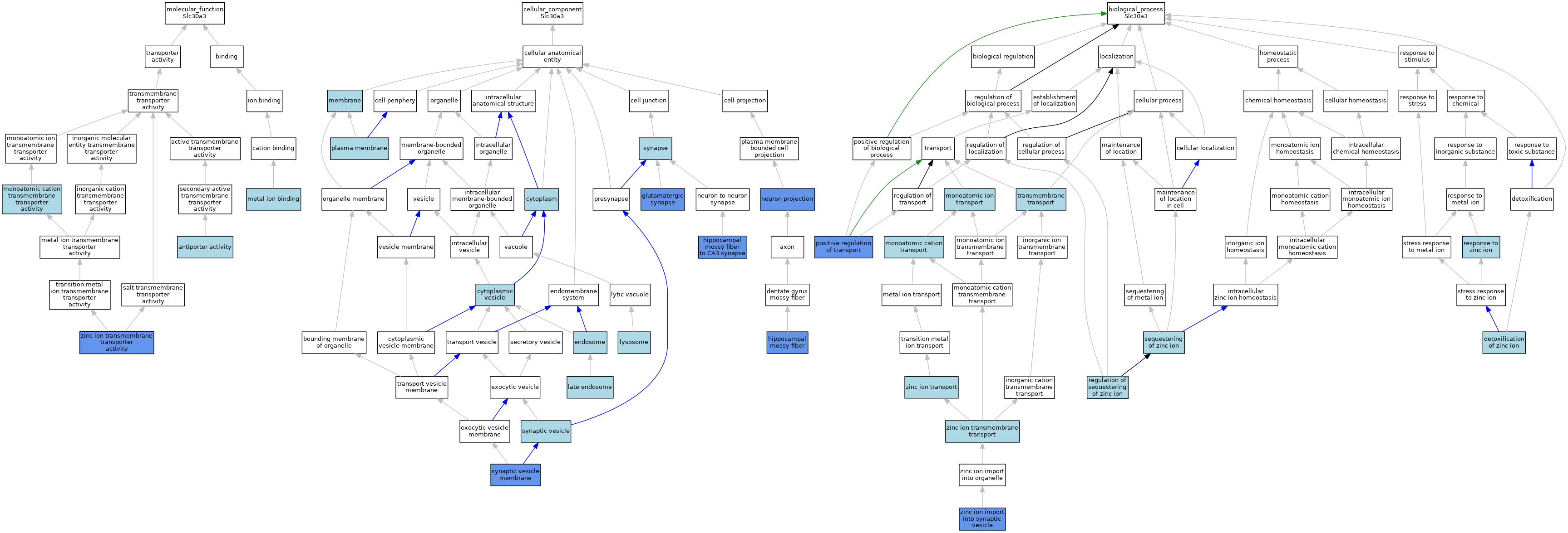
Slc30a3
solute carrier family 30 (zinc transporter), member 3 MGI:1345280 |
| Category | GO ID | Classification Term | Evidence | Reference | |||||||||
|---|---|---|---|---|---|---|---|---|---|---|---|---|---|
| Molecular Function | GO:0015297 | antiporter activity | IEA | J:60000 | |||||||||
| Molecular Function | GO:0046872 | metal ion binding | IEA | J:60000 | |||||||||
| Molecular Function | GO:0008324 | monoatomic cation transmembrane transporter activity | IEA | J:72247 | |||||||||
| Molecular Function | GO:0005385 | zinc ion transmembrane transporter activity | ISO | J:164563 | |||||||||
| Molecular Function | GO:0005385 | zinc ion transmembrane transporter activity | IDA | J:53059 | |||||||||
| Molecular Function | GO:0005385 | zinc ion transmembrane transporter activity | TAS | Reactome:R-MMU-437092 | |||||||||
| Molecular Function | GO:0005385 | zinc ion transmembrane transporter activity | IBA | J:265628 | |||||||||
| Cellular Component | GO:0005737 | cytoplasm | ISO | J:164563 | |||||||||
| Cellular Component | GO:0031410 | cytoplasmic vesicle | IEA | J:60000 | |||||||||
| Cellular Component | GO:0005768 | endosome | IEA | J:60000 | |||||||||
| Cellular Component | GO:0098978 | glutamatergic synapse | IDA | J:53059 | |||||||||
| Cellular Component | GO:0098978 | glutamatergic synapse | IEP | J:53059 | |||||||||
| Cellular Component | GO:0098978 | glutamatergic synapse | IDA | J:53059 | |||||||||
| Cellular Component | GO:0098978 | glutamatergic synapse | IMP | J:53059 | |||||||||
| Cellular Component | GO:0098978 | glutamatergic synapse | IDA | J:53059 | |||||||||
| Cellular Component | GO:0097457 | hippocampal mossy fiber | IDA | J:275180 | |||||||||
| Cellular Component | GO:0098686 | hippocampal mossy fiber to CA3 synapse | IDA | J:53059 | |||||||||
| Cellular Component | GO:0098686 | hippocampal mossy fiber to CA3 synapse | IMP | J:53059 | |||||||||
| Cellular Component | GO:0098686 | hippocampal mossy fiber to CA3 synapse | IDA | J:53059 | |||||||||
| Cellular Component | GO:0098686 | hippocampal mossy fiber to CA3 synapse | IDA | J:53059 | |||||||||
| Cellular Component | GO:0098686 | hippocampal mossy fiber to CA3 synapse | IEP | J:53059 | |||||||||
| Cellular Component | GO:0098686 | hippocampal mossy fiber to CA3 synapse | IDA | J:53059 | |||||||||
| Cellular Component | GO:0098686 | hippocampal mossy fiber to CA3 synapse | IDA | J:53059 | |||||||||
| Cellular Component | GO:0098686 | hippocampal mossy fiber to CA3 synapse | IMP | J:53059 | |||||||||
| Cellular Component | GO:0098686 | hippocampal mossy fiber to CA3 synapse | IDA | J:53059 | |||||||||
| Cellular Component | GO:0098686 | hippocampal mossy fiber to CA3 synapse | IEP | J:53059 | |||||||||
| Cellular Component | GO:0098686 | hippocampal mossy fiber to CA3 synapse | IDA | J:53059 | |||||||||
| Cellular Component | GO:0005770 | late endosome | ISO | J:164563 | |||||||||
| Cellular Component | GO:0005764 | lysosome | IEA | J:60000 | |||||||||
| Cellular Component | GO:0016020 | membrane | IEA | J:60000 | |||||||||
| Cellular Component | GO:0016020 | membrane | IEA | J:72247 | |||||||||
| Cellular Component | GO:0043005 | neuron projection | IDA | J:187545 | |||||||||
| Cellular Component | GO:0005886 | plasma membrane | IBA | J:265628 | |||||||||
| Cellular Component | GO:0045202 | synapse | IEA | J:60000 | |||||||||
| Cellular Component | GO:0008021 | synaptic vesicle | ISO | J:164563 | |||||||||
| Cellular Component | GO:0030672 | synaptic vesicle membrane | IDA | J:44189 | |||||||||
| Cellular Component | GO:0030672 | synaptic vesicle membrane | TAS | Reactome:R-MMU-437092 | |||||||||
| Cellular Component | GO:0030672 | synaptic vesicle membrane | IDA | J:98044 | |||||||||
| Cellular Component | GO:0030672 | synaptic vesicle membrane | IDA | J:53059 | |||||||||
| Cellular Component | GO:0030672 | synaptic vesicle membrane | IEP | J:53059 | |||||||||
| Cellular Component | GO:0030672 | synaptic vesicle membrane | IMP | J:53059 | |||||||||
| Cellular Component | GO:0030672 | synaptic vesicle membrane | IDA | J:53059 | |||||||||
| Cellular Component | GO:0030672 | synaptic vesicle membrane | IMP | J:53059 | |||||||||
| Cellular Component | GO:0030672 | synaptic vesicle membrane | IEP | J:53059 | |||||||||
| Cellular Component | GO:0030672 | synaptic vesicle membrane | IDA | J:53059 | |||||||||
| Cellular Component | GO:0030672 | synaptic vesicle membrane | IDA | J:53059 | |||||||||
| Cellular Component | GO:0030672 | synaptic vesicle membrane | IDA | J:53059 | |||||||||
| Cellular Component | GO:0030672 | synaptic vesicle membrane | IDA | J:53059 | |||||||||
| Biological Process | GO:0010312 | detoxification of zinc ion | TAS | J:159150 | |||||||||
| Biological Process | GO:0006812 | monoatomic cation transport | IEA | J:72247 | |||||||||
| Biological Process | GO:0006811 | monoatomic ion transport | IEA | J:60000 | |||||||||
| Biological Process | GO:0051050 | positive regulation of transport | IGI | J:98044 | |||||||||
| Biological Process | GO:0061088 | regulation of sequestering of zinc ion | TAS | J:159143 | |||||||||
| Biological Process | GO:0061088 | regulation of sequestering of zinc ion | ISO | J:164563 | |||||||||
| Biological Process | GO:0061088 | regulation of sequestering of zinc ion | IBA | J:265628 | |||||||||
| Biological Process | GO:0010043 | response to zinc ion | IBA | J:265628 | |||||||||
| Biological Process | GO:0032119 | sequestering of zinc ion | TAS | J:159150 | |||||||||
| Biological Process | GO:0055085 | transmembrane transport | IEA | J:72247 | |||||||||
| Biological Process | GO:0099180 | zinc ion import into synaptic vesicle | IDA | J:53059 | |||||||||
| Biological Process | GO:0099180 | zinc ion import into synaptic vesicle | IEP | J:53059 | |||||||||
| Biological Process | GO:0099180 | zinc ion import into synaptic vesicle | IDA | J:53059 | |||||||||
| Biological Process | GO:0099180 | zinc ion import into synaptic vesicle | IDA | J:53059 | |||||||||
| Biological Process | GO:0099180 | zinc ion import into synaptic vesicle | IDA | J:53059 | |||||||||
| Biological Process | GO:0099180 | zinc ion import into synaptic vesicle | IEP | J:53059 | |||||||||
| Biological Process | GO:0099180 | zinc ion import into synaptic vesicle | IDA | J:53059 | |||||||||
| Biological Process | GO:0099180 | zinc ion import into synaptic vesicle | IDA | J:53059 | |||||||||
| Biological Process | GO:0099180 | zinc ion import into synaptic vesicle | IDA | J:53059 | |||||||||
| Biological Process | GO:0099180 | zinc ion import into synaptic vesicle | IMP | J:53059 | |||||||||
| Biological Process | GO:0099180 | zinc ion import into synaptic vesicle | IDA | J:53059 | |||||||||
| Biological Process | GO:0099180 | zinc ion import into synaptic vesicle | IDA | J:53059 | |||||||||
| Biological Process | GO:0099180 | zinc ion import into synaptic vesicle | IEP | J:53059 | |||||||||
| Biological Process | GO:0099180 | zinc ion import into synaptic vesicle | IDA | J:53059 | |||||||||
| Biological Process | GO:0099180 | zinc ion import into synaptic vesicle | IDA | J:53059 | |||||||||
| Biological Process | GO:0099180 | zinc ion import into synaptic vesicle | IDA | J:53059 | |||||||||
| Biological Process | GO:0099180 | zinc ion import into synaptic vesicle | IMP | J:53059 | |||||||||
| Biological Process | GO:0099180 | zinc ion import into synaptic vesicle | IEP | J:53059 | |||||||||
| Biological Process | GO:0099180 | zinc ion import into synaptic vesicle | IDA | J:53059 | |||||||||
| Biological Process | GO:0099180 | zinc ion import into synaptic vesicle | IMP | J:53059 | |||||||||
| Biological Process | GO:0099180 | zinc ion import into synaptic vesicle | IDA | J:53059 | |||||||||
| Biological Process | GO:0099180 | zinc ion import into synaptic vesicle | IDA | J:53059 | |||||||||
| Biological Process | GO:0099180 | zinc ion import into synaptic vesicle | IMP | J:53059 | |||||||||
| Biological Process | GO:0099180 | zinc ion import into synaptic vesicle | IDA | J:53059 | |||||||||
| Biological Process | GO:0071577 | zinc ion transmembrane transport | ISO | J:164563 | |||||||||
| Biological Process | GO:0071577 | zinc ion transmembrane transport | IBA | J:265628 | |||||||||
| Biological Process | GO:0006829 | zinc ion transport | TAS | J:159143 | |||||||||
Mouse Genome Database (MGD), Gene Expression Database (GXD), Mouse Models of Human Cancer database (MMHCdb) (formerly Mouse Tumor Biology (MTB)), Gene Ontology (GO) |
||
|
Citing These Resources Funding Information Warranty Disclaimer, Privacy Notice, Licensing, & Copyright Send questions and comments to User Support. |
last database update 12/30/2025 MGI 6.24 |
|
|
|
||