About   Help   FAQ
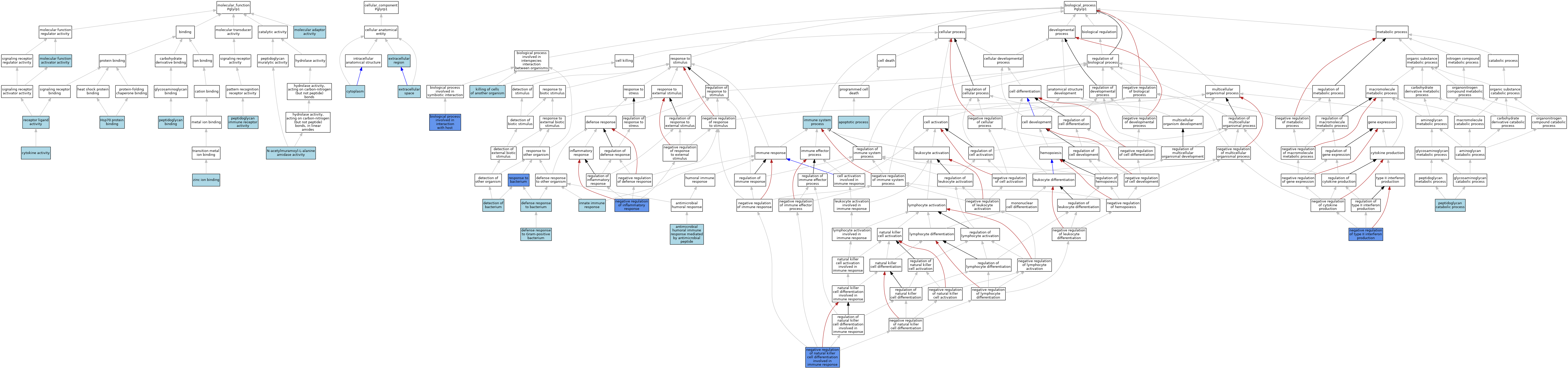
GO Annotations Graph
Symbol
Name
ID
Pglyrp1
peptidoglycan recognition protein 1
MGI:1345092

GO annotations  (Text View)    (Tabular View)

A table of the annotations represented in this image is provided below.


Gene Ontology Evidence Code Abbreviations:

Experimental:
EXP
Inferred from experiment
HMP
Inferred from high throughput mutant phenotype
HGI
Inferred from high throughput genetic interaction
HDA
Inferred from high throughput direct assay
HEP
Inferred from high throughput expression pattern
IDA
Inferred from direct assay
IEP
Inferred from expression pattern
IGI
Inferred from genetic interaction
IMP
Inferred from mutant phenotype
IPI
Inferred from physical interaction
Homology:
IAS
Inferred from ancestral sequence
IBA
Inferred from biological aspect of ancestor
IBD
Inferred from biological aspect of descendant
IKR
Inferred from key residues
IMR
Inferred from missing residues
IRD
Inferred from rapid divergence
ISA
Inferred from sequence alignment
ISM
Inferred from sequence model
ISO
Inferred from sequence orthology
ISS
Inferred from sequence or structural similarity
Automated:
IEA
Inferred from electronic annotation
RCA
Reviewed computational analysis
Other:
IC
Inferred by curator
NAS
Non-traceable author statement
ND
No biological data available
TAS
Traceable author statement

CategoryGO IDClassification TermEvidenceReference
Molecular FunctionGO:0005125cytokine activityIEAJ:60000
Molecular FunctionGO:0030544Hsp70 protein bindingISOJ:164563
Molecular FunctionGO:0060090molecular adaptor activityISOJ:164563
Molecular FunctionGO:0140677molecular function activator activityISOJ:164563
Molecular FunctionGO:0008745N-acetylmuramoyl-L-alanine amidase activityIEAJ:72247
Molecular FunctionGO:0042834peptidoglycan bindingISOJ:164563
Molecular FunctionGO:0042834peptidoglycan bindingIBAJ:265628
Molecular FunctionGO:0016019peptidoglycan immune receptor activityISOJ:164563
Molecular FunctionGO:0016019peptidoglycan immune receptor activityIBAJ:265628
Molecular FunctionGO:0016019peptidoglycan immune receptor activityISOJ:71500
Molecular FunctionGO:0048018receptor ligand activityISOJ:164563
Molecular FunctionGO:0008270zinc ion bindingIEAJ:72247
Cellular ComponentGO:0005737cytoplasmIEAJ:60000
Cellular ComponentGO:0005576extracellular regionIEAJ:60000
Cellular ComponentGO:0005615extracellular spaceISOJ:164563
Biological ProcessGO:0061844antimicrobial humoral immune response mediated by antimicrobial peptideISOJ:164563
Biological ProcessGO:0006915apoptotic processIEAJ:60000
Biological ProcessGO:0051701biological process involved in interaction with hostIMPJ:178053
Biological ProcessGO:0042742defense response to bacteriumIEAJ:60000
Biological ProcessGO:0050830defense response to Gram-positive bacteriumISOJ:164563
Biological ProcessGO:0050830defense response to Gram-positive bacteriumIBAJ:265628
Biological ProcessGO:0016045detection of bacteriumISOJ:164563
Biological ProcessGO:0016045detection of bacteriumIBAJ:265628
Biological ProcessGO:0002376immune system processIEAJ:60000
Biological ProcessGO:0045087innate immune responseIEAJ:72247
Biological ProcessGO:0045087innate immune responseIEAJ:60000
Biological ProcessGO:0031640killing of cells of another organismISOJ:164563
Biological ProcessGO:0050728negative regulation of inflammatory responseIMPJ:178054
Biological ProcessGO:0032827negative regulation of natural killer cell differentiation involved in immune responseIMPJ:178053
Biological ProcessGO:0032689negative regulation of type II interferon productionIMPJ:178053
Biological ProcessGO:0009253peptidoglycan catabolic processIEAJ:72247
Biological ProcessGO:0009617response to bacteriumIEPJ:190322

Contributing Projects:
Mouse Genome Database (MGD), Gene Expression Database (GXD), Mouse Models of Human Cancer database (MMHCdb) (formerly Mouse Tumor Biology (MTB)), Gene Ontology (GO)
Citing These Resources
Funding Information
Warranty Disclaimer, Privacy Notice, Licensing, & Copyright
Send questions and comments to User Support.
last database update
12/09/2025
MGI 6.24
The Jackson Laboratory