About   Help   FAQ
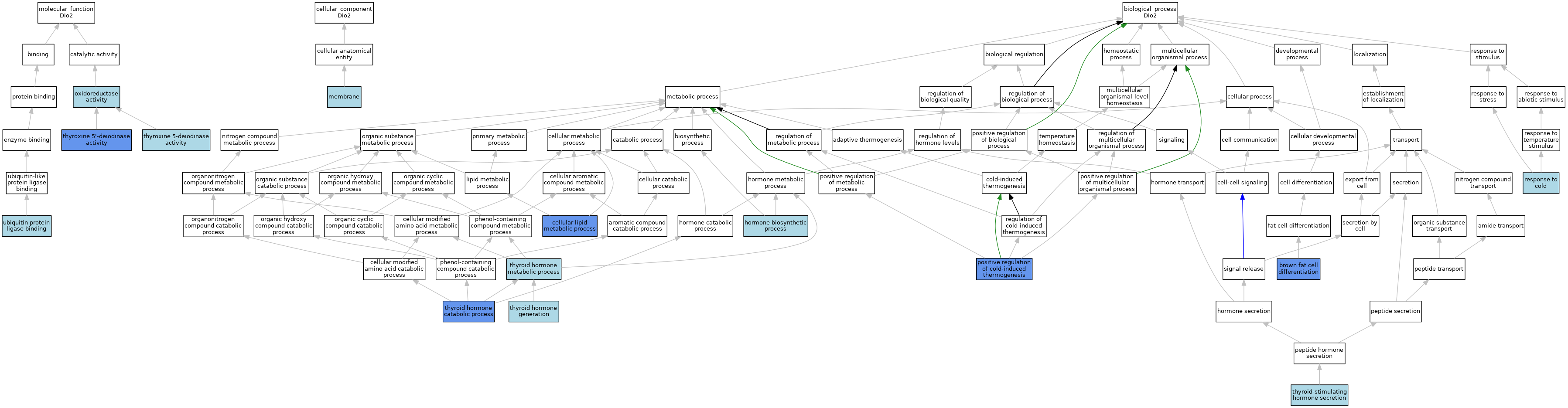
GO Annotations Graph
Symbol
Name
ID
Dio2
deiodinase, iodothyronine, type II
MGI:1338833

GO annotations  (Text View)    (Tabular View)

A table of the annotations represented in this image is provided below.


Gene Ontology Evidence Code Abbreviations:

Experimental:
EXP
Inferred from experiment
HMP
Inferred from high throughput mutant phenotype
HGI
Inferred from high throughput genetic interaction
HDA
Inferred from high throughput direct assay
HEP
Inferred from high throughput expression pattern
IDA
Inferred from direct assay
IEP
Inferred from expression pattern
IGI
Inferred from genetic interaction
IMP
Inferred from mutant phenotype
IPI
Inferred from physical interaction
Homology:
IAS
Inferred from ancestral sequence
IBA
Inferred from biological aspect of ancestor
IBD
Inferred from biological aspect of descendant
IKR
Inferred from key residues
IMR
Inferred from missing residues
IRD
Inferred from rapid divergence
ISA
Inferred from sequence alignment
ISM
Inferred from sequence model
ISO
Inferred from sequence orthology
ISS
Inferred from sequence or structural similarity
Automated:
IEA
Inferred from electronic annotation
RCA
Reviewed computational analysis
Other:
IC
Inferred by curator
NAS
Non-traceable author statement
ND
No biological data available
TAS
Traceable author statement

CategoryGO IDClassification TermEvidenceReference
Molecular FunctionGO:0016491oxidoreductase activityIEAJ:60000
Molecular FunctionGO:0004800thyroxine 5'-deiodinase activityISOJ:155856
Molecular FunctionGO:0004800thyroxine 5'-deiodinase activityIDAJ:115535
Molecular FunctionGO:0004800thyroxine 5'-deiodinase activityISOJ:164563
Molecular FunctionGO:0004800thyroxine 5'-deiodinase activityIBAJ:265628
Molecular FunctionGO:0004800thyroxine 5'-deiodinase activityIMPJ:72958
Molecular FunctionGO:0033798thyroxine 5-deiodinase activityISOJ:164563
Molecular FunctionGO:0031625ubiquitin protein ligase bindingISOJ:164563
Cellular ComponentGO:0016020membraneIEAJ:60000
Biological ProcessGO:0050873brown fat cell differentiationIDAJ:245403
Biological ProcessGO:0044255cellular lipid metabolic processIMPJ:270723
Biological ProcessGO:0042446hormone biosynthetic processIEAJ:60000
Biological ProcessGO:0120162positive regulation of cold-induced thermogenesisIMPJ:77694
Biological ProcessGO:0009409response to coldISOJ:155856
Biological ProcessGO:0042404thyroid hormone catabolic processIMPJ:72958
Biological ProcessGO:0006590thyroid hormone generationISOJ:155856
Biological ProcessGO:0042403thyroid hormone metabolic processISOJ:155856
Biological ProcessGO:0042403thyroid hormone metabolic processISOJ:164563
Biological ProcessGO:0042403thyroid hormone metabolic processIBAJ:265628
Biological ProcessGO:0070460thyroid-stimulating hormone secretionTASJ:115535

Contributing Projects:
Mouse Genome Database (MGD), Gene Expression Database (GXD), Mouse Models of Human Cancer database (MMHCdb) (formerly Mouse Tumor Biology (MTB)), Gene Ontology (GO)
Citing These Resources
Funding Information
Warranty Disclaimer, Privacy Notice, Licensing, & Copyright
Send questions and comments to User Support.
last database update
12/09/2025
MGI 6.24
The Jackson Laboratory