About   Help   FAQ
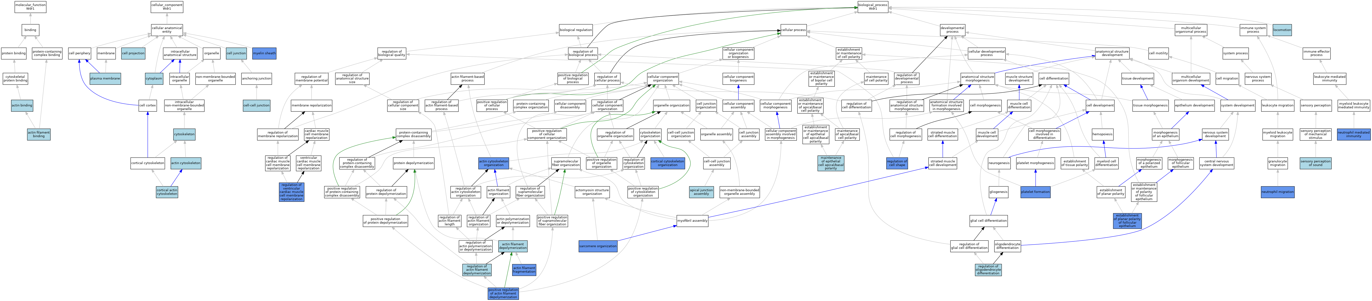
GO Annotations Graph
Symbol
Name
ID
Wdr1
WD repeat domain 1
MGI:1337100

GO annotations  (Text View)    (Tabular View)

A table of the annotations represented in this image is provided below.


Gene Ontology Evidence Code Abbreviations:

Experimental:
EXP
Inferred from experiment
HMP
Inferred from high throughput mutant phenotype
HGI
Inferred from high throughput genetic interaction
HDA
Inferred from high throughput direct assay
HEP
Inferred from high throughput expression pattern
IDA
Inferred from direct assay
IEP
Inferred from expression pattern
IGI
Inferred from genetic interaction
IMP
Inferred from mutant phenotype
IPI
Inferred from physical interaction
Homology:
IAS
Inferred from ancestral sequence
IBA
Inferred from biological aspect of ancestor
IBD
Inferred from biological aspect of descendant
IKR
Inferred from key residues
IMR
Inferred from missing residues
IRD
Inferred from rapid divergence
ISA
Inferred from sequence alignment
ISM
Inferred from sequence model
ISO
Inferred from sequence orthology
ISS
Inferred from sequence or structural similarity
Automated:
IEA
Inferred from electronic annotation
RCA
Reviewed computational analysis
Other:
IC
Inferred by curator
NAS
Non-traceable author statement
ND
No biological data available
TAS
Traceable author statement

CategoryGO IDClassification TermEvidenceReference
Molecular FunctionGO:0003779actin bindingISOJ:53288
Molecular FunctionGO:0051015actin filament bindingIBAJ:265628
Molecular FunctionGO:0051015actin filament bindingISOJ:182851
Cellular ComponentGO:0015629actin cytoskeletonISOJ:182851
Cellular ComponentGO:0015629actin cytoskeletonISOJ:53288
Cellular ComponentGO:0030054cell junctionISOJ:164563
Cellular ComponentGO:0042995cell projectionIEAJ:60000
Cellular ComponentGO:0005911cell-cell junctionISOJ:164563
Cellular ComponentGO:0030864cortical actin cytoskeletonIBAJ:265628
Cellular ComponentGO:0005737cytoplasmIEAJ:60000
Cellular ComponentGO:0005856cytoskeletonIEAJ:60000
Cellular ComponentGO:0043209myelin sheathHDAJ:145263
Cellular ComponentGO:0005886plasma membraneISOJ:164563
Biological ProcessGO:0030036actin cytoskeleton organizationIMPJ:211364
Biological ProcessGO:0030042actin filament depolymerizationIBAJ:265628
Biological ProcessGO:0030043actin filament fragmentationIMPJ:233664
Biological ProcessGO:0043297apical junction assemblyISOJ:164563
Biological ProcessGO:0030865cortical cytoskeleton organizationIMPJ:134092
Biological ProcessGO:0042247establishment of planar polarity of follicular epitheliumIMPJ:233664
Biological ProcessGO:0040011locomotionIBAJ:265628
Biological ProcessGO:0045199maintenance of epithelial cell apical/basal polarityISOJ:164563
Biological ProcessGO:0002446neutrophil mediated immunityIMPJ:134092
Biological ProcessGO:1990266neutrophil migrationIMPJ:134092
Biological ProcessGO:0030220platelet formationIMPJ:134092
Biological ProcessGO:0030836positive regulation of actin filament depolymerizationIGIJ:211364
Biological ProcessGO:0030834regulation of actin filament depolymerizationISOJ:164563
Biological ProcessGO:0008360regulation of cell shapeIMPJ:233664
Biological ProcessGO:0048713regulation of oligodendrocyte differentiationISOJ:182851
Biological ProcessGO:0060307regulation of ventricular cardiac muscle cell membrane repolarizationIMPJ:211364
Biological ProcessGO:0045214sarcomere organizationIBAJ:265628
Biological ProcessGO:0045214sarcomere organizationIMPJ:211364
Biological ProcessGO:0007605sensory perception of soundISOJ:53288

Contributing Projects:
Mouse Genome Database (MGD), Gene Expression Database (GXD), Mouse Models of Human Cancer database (MMHCdb) (formerly Mouse Tumor Biology (MTB)), Gene Ontology (GO)
Citing These Resources
Funding Information
Warranty Disclaimer, Privacy Notice, Licensing, & Copyright
Send questions and comments to User Support.
last database update
12/09/2025
MGI 6.24
The Jackson Laboratory