|
Symbol Name ID |
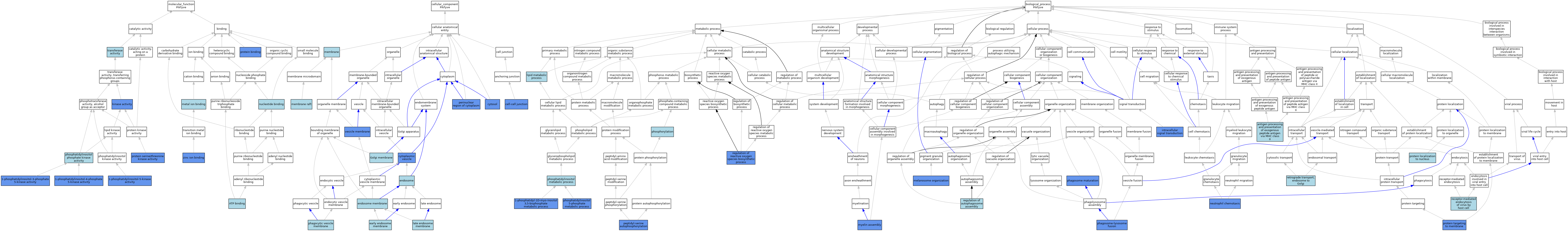
Pikfyve
phosphoinositide kinase, FYVE type zinc finger containing MGI:1335106 |
| Category | GO ID | Classification Term | Evidence | Reference | |||||||||
|---|---|---|---|---|---|---|---|---|---|---|---|---|---|
| Molecular Function | GO:0000285 | 1-phosphatidylinositol-3-phosphate 5-kinase activity | ISO | J:164563 | |||||||||
| Molecular Function | GO:0000285 | 1-phosphatidylinositol-3-phosphate 5-kinase activity | IDA | J:292524 | |||||||||
| Molecular Function | GO:0000285 | 1-phosphatidylinositol-3-phosphate 5-kinase activity | IDA | J:292526 | |||||||||
| Molecular Function | GO:0000285 | 1-phosphatidylinositol-3-phosphate 5-kinase activity | IDA | J:135218 | |||||||||
| Molecular Function | GO:0000285 | 1-phosphatidylinositol-3-phosphate 5-kinase activity | TAS | Reactome:R-NUL-1675886 | |||||||||
| Molecular Function | GO:0000285 | 1-phosphatidylinositol-3-phosphate 5-kinase activity | TAS | Reactome:R-NUL-1675925 | |||||||||
| Molecular Function | GO:0000285 | 1-phosphatidylinositol-3-phosphate 5-kinase activity | TAS | Reactome:R-NUL-1675982 | |||||||||
| Molecular Function | GO:0000285 | 1-phosphatidylinositol-3-phosphate 5-kinase activity | IBA | J:265628 | |||||||||
| Molecular Function | GO:0016308 | 1-phosphatidylinositol-4-phosphate 5-kinase activity | IDA | J:51612 | |||||||||
| Molecular Function | GO:0052810 | 1-phosphatidylinositol-5-kinase activity | ISO | J:164563 | |||||||||
| Molecular Function | GO:0052810 | 1-phosphatidylinositol-5-kinase activity | IDA | J:135218 | |||||||||
| Molecular Function | GO:0052810 | 1-phosphatidylinositol-5-kinase activity | IDA | J:292526 | |||||||||
| Molecular Function | GO:0052810 | 1-phosphatidylinositol-5-kinase activity | IDA | J:292524 | |||||||||
| Molecular Function | GO:0052810 | 1-phosphatidylinositol-5-kinase activity | TAS | Reactome:R-NUL-1676051 | |||||||||
| Molecular Function | GO:0052810 | 1-phosphatidylinositol-5-kinase activity | IBA | J:265628 | |||||||||
| Molecular Function | GO:0005524 | ATP binding | IEA | J:60000 | |||||||||
| Molecular Function | GO:0005524 | ATP binding | IEA | J:72247 | |||||||||
| Molecular Function | GO:0016301 | kinase activity | IDA | J:292523 | |||||||||
| Molecular Function | GO:0046872 | metal ion binding | IEA | J:60000 | |||||||||
| Molecular Function | GO:0046872 | metal ion binding | IEA | J:72247 | |||||||||
| Molecular Function | GO:0000166 | nucleotide binding | IEA | J:60000 | |||||||||
| Molecular Function | GO:0016307 | phosphatidylinositol phosphate kinase activity | IEA | J:72247 | |||||||||
| Molecular Function | GO:0005515 | protein binding | IPI | J:137431 | |||||||||
| Molecular Function | GO:0005515 | protein binding | IPI | J:292523 | |||||||||
| Molecular Function | GO:0005515 | protein binding | IPI | J:147603 | |||||||||
| Molecular Function | GO:0004674 | protein serine/threonine kinase activity | IDA | J:292526 | |||||||||
| Molecular Function | GO:0016740 | transferase activity | IEA | J:60000 | |||||||||
| Molecular Function | GO:0008270 | zinc ion binding | IDA | J:51612 | |||||||||
| Cellular Component | GO:0005911 | cell-cell junction | IDA | J:205441 | |||||||||
| Cellular Component | GO:0031410 | cytoplasmic vesicle | IBA | J:265628 | |||||||||
| Cellular Component | GO:0031410 | cytoplasmic vesicle | IDA | J:135217 | |||||||||
| Cellular Component | GO:0005829 | cytosol | IDA | J:135217 | |||||||||
| Cellular Component | GO:0031901 | early endosome membrane | ISO | J:164563 | |||||||||
| Cellular Component | GO:0031901 | early endosome membrane | TAS | Reactome:R-NUL-1675886 | |||||||||
| Cellular Component | GO:0005768 | endosome | IEA | J:60000 | |||||||||
| Cellular Component | GO:0010008 | endosome membrane | ISO | J:164563 | |||||||||
| Cellular Component | GO:0000139 | Golgi membrane | TAS | Reactome:R-NUL-1675982 | |||||||||
| Cellular Component | GO:0031902 | late endosome membrane | TAS | Reactome:R-NUL-1675925 | |||||||||
| Cellular Component | GO:0031902 | late endosome membrane | TAS | Reactome:R-NUL-1676051 | |||||||||
| Cellular Component | GO:0016020 | membrane | IEA | J:60000 | |||||||||
| Cellular Component | GO:0045121 | membrane raft | ISO | J:164563 | |||||||||
| Cellular Component | GO:0048471 | perinuclear region of cytoplasm | IDA | J:147603 | |||||||||
| Cellular Component | GO:0030670 | phagocytic vesicle membrane | ISO | J:164563 | |||||||||
| Cellular Component | GO:0012506 | vesicle membrane | IDA | J:51612 | |||||||||
| Cellular Component | GO:0012506 | vesicle membrane | IBA | J:265628 | |||||||||
| Biological Process | GO:1903100 | 1-phosphatidyl-1D-myo-inositol 3,5-bisphosphate metabolic process | IDA | J:292526 | |||||||||
| Biological Process | GO:1903100 | 1-phosphatidyl-1D-myo-inositol 3,5-bisphosphate metabolic process | IDA | J:292524 | |||||||||
| Biological Process | GO:0019886 | antigen processing and presentation of exogenous peptide antigen via MHC class II | ISO | J:164563 | |||||||||
| Biological Process | GO:0035556 | intracellular signal transduction | IDA | J:51612 | |||||||||
| Biological Process | GO:0006629 | lipid metabolic process | IEA | J:60000 | |||||||||
| Biological Process | GO:0032438 | melanosome organization | IMP | J:262141 | |||||||||
| Biological Process | GO:0032438 | melanosome organization | ISO | J:164563 | |||||||||
| Biological Process | GO:0032438 | melanosome organization | IBA | J:265628 | |||||||||
| Biological Process | GO:0032288 | myelin assembly | IGI | J:177998 | |||||||||
| Biological Process | GO:0030593 | neutrophil chemotaxis | ISO | J:164563 | |||||||||
| Biological Process | GO:0030593 | neutrophil chemotaxis | IDA | J:251375 | |||||||||
| Biological Process | GO:0030593 | neutrophil chemotaxis | IBA | J:265628 | |||||||||
| Biological Process | GO:0036289 | peptidyl-serine autophosphorylation | IDA | J:292526 | |||||||||
| Biological Process | GO:0090382 | phagosome maturation | IDA | J:289081 | |||||||||
| Biological Process | GO:0090382 | phagosome maturation | ISO | J:164563 | |||||||||
| Biological Process | GO:0090385 | phagosome-lysosome fusion | ISO | J:164563 | |||||||||
| Biological Process | GO:0090385 | phagosome-lysosome fusion | IDA | J:251375 | |||||||||
| Biological Process | GO:0090385 | phagosome-lysosome fusion | IBA | J:265628 | |||||||||
| Biological Process | GO:1904562 | phosphatidylinositol 5-phosphate metabolic process | IDA | J:292524 | |||||||||
| Biological Process | GO:1904562 | phosphatidylinositol 5-phosphate metabolic process | IDA | J:292526 | |||||||||
| Biological Process | GO:0046488 | phosphatidylinositol metabolic process | IEA | J:72247 | |||||||||
| Biological Process | GO:0016310 | phosphorylation | IEA | J:60000 | |||||||||
| Biological Process | GO:0034504 | protein localization to nucleus | ISO | J:164563 | |||||||||
| Biological Process | GO:0006612 | protein targeting to membrane | IDA | J:292523 | |||||||||
| Biological Process | GO:0019065 | receptor-mediated endocytosis of virus by host cell | ISO | J:164563 | |||||||||
| Biological Process | GO:2000785 | regulation of autophagosome assembly | ISO | J:164563 | |||||||||
| Biological Process | GO:1903426 | regulation of reactive oxygen species biosynthetic process | ISO | J:164563 | |||||||||
| Biological Process | GO:1903426 | regulation of reactive oxygen species biosynthetic process | IDA | J:251375 | |||||||||
| Biological Process | GO:1903426 | regulation of reactive oxygen species biosynthetic process | IBA | J:265628 | |||||||||
| Biological Process | GO:0042147 | retrograde transport, endosome to Golgi | ISO | J:164563 | |||||||||
Mouse Genome Database (MGD), Gene Expression Database (GXD), Mouse Models of Human Cancer database (MMHCdb) (formerly Mouse Tumor Biology (MTB)), Gene Ontology (GO) |
||
|
Citing These Resources Funding Information Warranty Disclaimer, Privacy Notice, Licensing, & Copyright Send questions and comments to User Support. |
last database update 12/30/2025 MGI 6.24 |
|
|
|
||