About   Help   FAQ
GO Annotations Graph
Symbol
Name
ID
Itln1
intelectin 1 (galactofuranose binding)
MGI:1333831

GO annotations  (Text View)    (Tabular View)

A table of the annotations represented in this image is provided below.


Gene Ontology Evidence Code Abbreviations:

Experimental:
EXP
Inferred from experiment
HMP
Inferred from high throughput mutant phenotype
HGI
Inferred from high throughput genetic interaction
HDA
Inferred from high throughput direct assay
HEP
Inferred from high throughput expression pattern
IDA
Inferred from direct assay
IEP
Inferred from expression pattern
IGI
Inferred from genetic interaction
IMP
Inferred from mutant phenotype
IPI
Inferred from physical interaction
Homology:
IAS
Inferred from ancestral sequence
IBA
Inferred from biological aspect of ancestor
IBD
Inferred from biological aspect of descendant
IKR
Inferred from key residues
IMR
Inferred from missing residues
IRD
Inferred from rapid divergence
ISA
Inferred from sequence alignment
ISM
Inferred from sequence model
ISO
Inferred from sequence orthology
ISS
Inferred from sequence or structural similarity
Automated:
IEA
Inferred from electronic annotation
RCA
Reviewed computational analysis
Other:
IC
Inferred by curator
NAS
Non-traceable author statement
ND
No biological data available
TAS
Traceable author statement

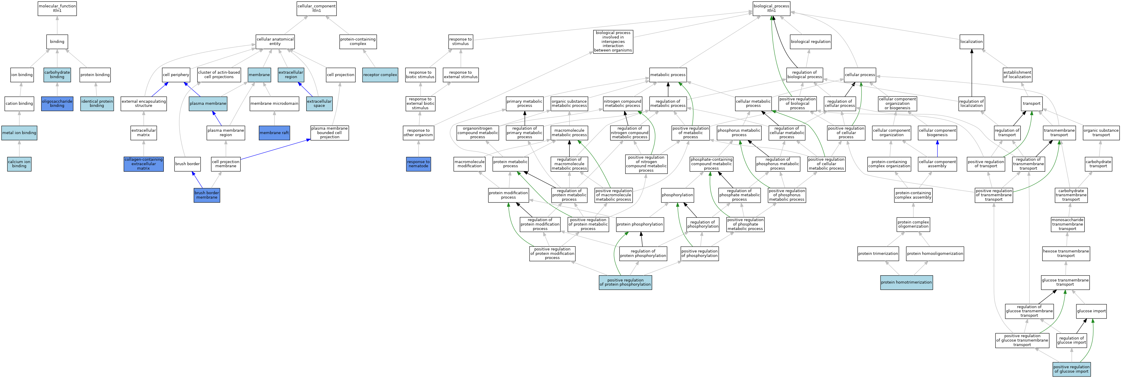
CategoryGO IDClassification TermEvidenceReference
Molecular FunctionGO:0005509calcium ion bindingISOJ:164563
Molecular FunctionGO:0030246carbohydrate bindingISSJ:50538
Molecular FunctionGO:0042802identical protein bindingISOJ:164563
Molecular FunctionGO:0046872metal ion bindingIEAJ:60000
Molecular FunctionGO:0070492oligosaccharide bindingISOJ:164563
Molecular FunctionGO:0070492oligosaccharide bindingIDAJ:237674
Molecular FunctionGO:0070492oligosaccharide bindingIBAJ:265628
Cellular ComponentGO:0031526brush border membraneIDAJ:111594
Cellular ComponentGO:0062023collagen-containing extracellular matrixHDAJ:265604
Cellular ComponentGO:0005576extracellular regionIEAJ:60000
Cellular ComponentGO:0005615extracellular spaceIBAJ:265628
Cellular ComponentGO:0016020membraneIEAJ:60000
Cellular ComponentGO:0045121membrane raftIDAJ:111594
Cellular ComponentGO:0005886plasma membraneIEAJ:60000
Cellular ComponentGO:0043235receptor complexISOJ:194542
Biological ProcessGO:0046326positive regulation of glucose importISOJ:164563
Biological ProcessGO:0001934positive regulation of protein phosphorylationISOJ:164563
Biological ProcessGO:0070207protein homotrimerizationISOJ:164563
Biological ProcessGO:0009624response to nematodeIDAJ:128858

Contributing Projects:
Mouse Genome Database (MGD), Gene Expression Database (GXD), Mouse Models of Human Cancer database (MMHCdb) (formerly Mouse Tumor Biology (MTB)), Gene Ontology (GO)
Citing These Resources
Funding Information
Warranty Disclaimer, Privacy Notice, Licensing, & Copyright
Send questions and comments to User Support.
last database update
12/30/2025
MGI 6.24
The Jackson Laboratory