|
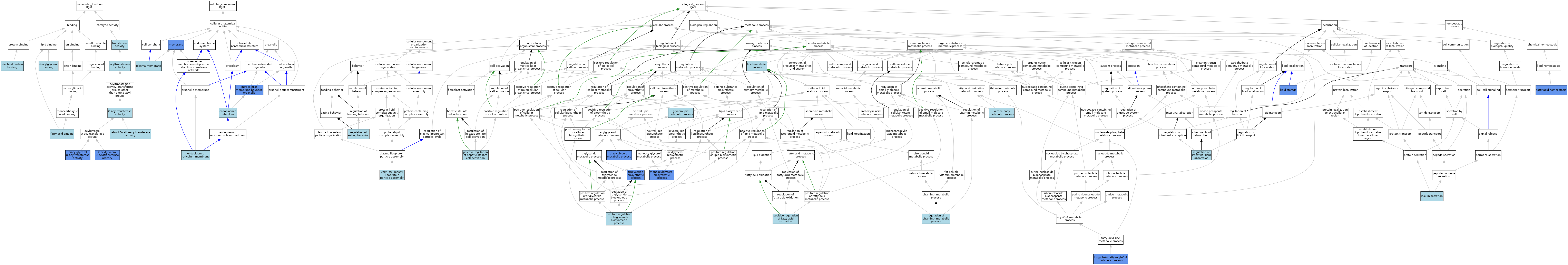
Symbol Name ID |
Dgat1
diacylglycerol O-acyltransferase 1 MGI:1333825 |
| Category | GO ID | Classification Term | Evidence | Reference | |||||||||
|---|---|---|---|---|---|---|---|---|---|---|---|---|---|
| Molecular Function | GO:0003846 | 2-acylglycerol O-acyltransferase activity | IDA | J:77354 | |||||||||
| Molecular Function | GO:0016746 | acyltransferase activity | ISO | J:155856 | |||||||||
| Molecular Function | GO:0019992 | diacylglycerol binding | ISO | J:155856 | |||||||||
| Molecular Function | GO:0004144 | diacylglycerol O-acyltransferase activity | ISO | J:164563 | |||||||||
| Molecular Function | GO:0004144 | diacylglycerol O-acyltransferase activity | IDA | J:72182 | |||||||||
| Molecular Function | GO:0004144 | diacylglycerol O-acyltransferase activity | ISO | J:155856 | |||||||||
| Molecular Function | GO:0004144 | diacylglycerol O-acyltransferase activity | IBA | J:265628 | |||||||||
| Molecular Function | GO:0004144 | diacylglycerol O-acyltransferase activity | ISO | J:138119 | |||||||||
| Molecular Function | GO:0005504 | fatty acid binding | ISO | J:155856 | |||||||||
| Molecular Function | GO:0042802 | identical protein binding | ISO | J:164563 | |||||||||
| Molecular Function | GO:0008374 | O-acyltransferase activity | IEA | J:72247 | |||||||||
| Molecular Function | GO:0050252 | retinol O-fatty-acyltransferase activity | IEA | J:72245 | |||||||||
| Molecular Function | GO:0016740 | transferase activity | IEA | J:60000 | |||||||||
| Cellular Component | GO:0005783 | endoplasmic reticulum | IEA | J:60000 | |||||||||
| Cellular Component | GO:0005789 | endoplasmic reticulum membrane | IBA | J:265628 | |||||||||
| Cellular Component | GO:0043231 | intracellular membrane-bounded organelle | IMP | J:133527 | |||||||||
| Cellular Component | GO:0043231 | intracellular membrane-bounded organelle | ISO | J:155856 | |||||||||
| Cellular Component | GO:0016020 | membrane | IDA | J:61885 | |||||||||
| Cellular Component | GO:0016020 | membrane | IDA | J:72182 | |||||||||
| Cellular Component | GO:0016020 | membrane | ISO | J:164563 | |||||||||
| Cellular Component | GO:0016020 | membrane | IDA | J:77354 | |||||||||
| Cellular Component | GO:0005886 | plasma membrane | ISO | J:155856 | |||||||||
| Biological Process | GO:0046339 | diacylglycerol metabolic process | IDA | J:72182 | |||||||||
| Biological Process | GO:0046339 | diacylglycerol metabolic process | ISO | J:164563 | |||||||||
| Biological Process | GO:0055089 | fatty acid homeostasis | IGI | J:133527 | |||||||||
| Biological Process | GO:0055089 | fatty acid homeostasis | IMP | J:61885 | |||||||||
| Biological Process | GO:0046486 | glycerolipid metabolic process | ISO | J:155856 | |||||||||
| Biological Process | GO:0030073 | insulin secretion | ISO | J:155856 | |||||||||
| Biological Process | GO:1902224 | ketone body metabolic process | ISO | J:155856 | |||||||||
| Biological Process | GO:0006629 | lipid metabolic process | IEA | J:60000 | |||||||||
| Biological Process | GO:0019915 | lipid storage | IGI | J:180646 | |||||||||
| Biological Process | GO:0019915 | lipid storage | IMP | J:61885 | |||||||||
| Biological Process | GO:0035336 | long-chain fatty-acyl-CoA metabolic process | IDA | J:72182 | |||||||||
| Biological Process | GO:0006640 | monoacylglycerol biosynthetic process | ISO | J:164563 | |||||||||
| Biological Process | GO:0006640 | monoacylglycerol biosynthetic process | IMP | J:242694 | |||||||||
| Biological Process | GO:0046321 | positive regulation of fatty acid oxidation | ISO | J:155856 | |||||||||
| Biological Process | GO:2000491 | positive regulation of hepatic stellate cell activation | ISO | J:155856 | |||||||||
| Biological Process | GO:0010867 | positive regulation of triglyceride biosynthetic process | ISO | J:155856 | |||||||||
| Biological Process | GO:1903998 | regulation of eating behavior | ISO | J:155856 | |||||||||
| Biological Process | GO:1904729 | regulation of intestinal lipid absorption | ISO | J:155856 | |||||||||
| Biological Process | GO:1901738 | regulation of vitamin A metabolic process | ISO | J:155856 | |||||||||
| Biological Process | GO:0019432 | triglyceride biosynthetic process | IDA | J:72182 | |||||||||
| Biological Process | GO:0019432 | triglyceride biosynthetic process | ISO | J:164563 | |||||||||
| Biological Process | GO:0019432 | triglyceride biosynthetic process | ISO | J:155856 | |||||||||
| Biological Process | GO:0019432 | triglyceride biosynthetic process | IMP | J:61885 | |||||||||
| Biological Process | GO:0019432 | triglyceride biosynthetic process | IDA | J:88742 | |||||||||
| Biological Process | GO:0019432 | triglyceride biosynthetic process | IBA | J:265628 | |||||||||
| Biological Process | GO:0019432 | triglyceride biosynthetic process | ISO | J:138119 | |||||||||
| Biological Process | GO:0034379 | very-low-density lipoprotein particle assembly | ISO | J:164563 | |||||||||
Mouse Genome Database (MGD), Gene Expression Database (GXD), Mouse Models of Human Cancer database (MMHCdb) (formerly Mouse Tumor Biology (MTB)), Gene Ontology (GO) |
||
|
Citing These Resources Funding Information Warranty Disclaimer, Privacy Notice, Licensing, & Copyright Send questions and comments to User Support. |
last database update 12/30/2025 MGI 6.24 |
|
|
|
||