About   Help   FAQ
GO Annotations Graph
Symbol
Name
ID
Vbp1
von Hippel-Lindau binding protein 1
MGI:1333804

GO annotations  (Text View)    (Tabular View)

A table of the annotations represented in this image is provided below.


Gene Ontology Evidence Code Abbreviations:

Experimental:
EXP
Inferred from experiment
HMP
Inferred from high throughput mutant phenotype
HGI
Inferred from high throughput genetic interaction
HDA
Inferred from high throughput direct assay
HEP
Inferred from high throughput expression pattern
IDA
Inferred from direct assay
IEP
Inferred from expression pattern
IGI
Inferred from genetic interaction
IMP
Inferred from mutant phenotype
IPI
Inferred from physical interaction
Homology:
IAS
Inferred from ancestral sequence
IBA
Inferred from biological aspect of ancestor
IBD
Inferred from biological aspect of descendant
IKR
Inferred from key residues
IMR
Inferred from missing residues
IRD
Inferred from rapid divergence
ISA
Inferred from sequence alignment
ISM
Inferred from sequence model
ISO
Inferred from sequence orthology
ISS
Inferred from sequence or structural similarity
Automated:
IEA
Inferred from electronic annotation
RCA
Reviewed computational analysis
Other:
IC
Inferred by curator
NAS
Non-traceable author statement
ND
No biological data available
TAS
Traceable author statement

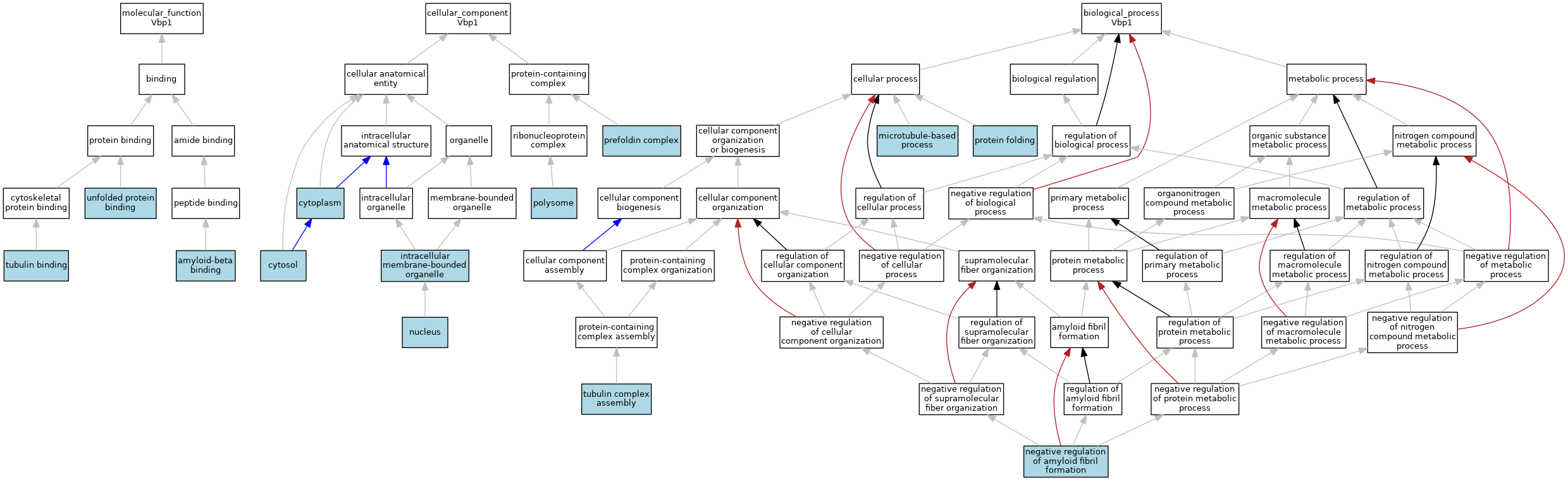
CategoryGO IDClassification TermEvidenceReference
Molecular FunctionGO:0001540amyloid-beta bindingISOJ:164563
Molecular FunctionGO:0015631tubulin bindingIBAJ:265628
Molecular FunctionGO:0051082unfolded protein bindingISOJ:164563
Cellular ComponentGO:0005737cytoplasmIBAJ:265628
Cellular ComponentGO:0005737cytoplasmTASJ:52877
Cellular ComponentGO:0005829cytosolISOJ:164563
Cellular ComponentGO:0043231intracellular membrane-bounded organelleISOJ:164563
Cellular ComponentGO:0005634nucleusTASJ:52877
Cellular ComponentGO:0005844polysomeIBAJ:265628
Cellular ComponentGO:0016272prefoldin complexISOJ:164563
Cellular ComponentGO:0016272prefoldin complexIBAJ:265628
Biological ProcessGO:0007017microtubule-based processIBAJ:265628
Biological ProcessGO:1905907negative regulation of amyloid fibril formationISOJ:164563
Biological ProcessGO:0006457protein foldingISOJ:164563
Biological ProcessGO:0007021tubulin complex assemblyIBAJ:265628

Contributing Projects:
Mouse Genome Database (MGD), Gene Expression Database (GXD), Mouse Models of Human Cancer database (MMHCdb) (formerly Mouse Tumor Biology (MTB)), Gene Ontology (GO)
Citing These Resources
Funding Information
Warranty Disclaimer, Privacy Notice, Licensing, & Copyright
Send questions and comments to User Support.
last database update
12/30/2025
MGI 6.24
The Jackson Laboratory