About   Help   FAQ
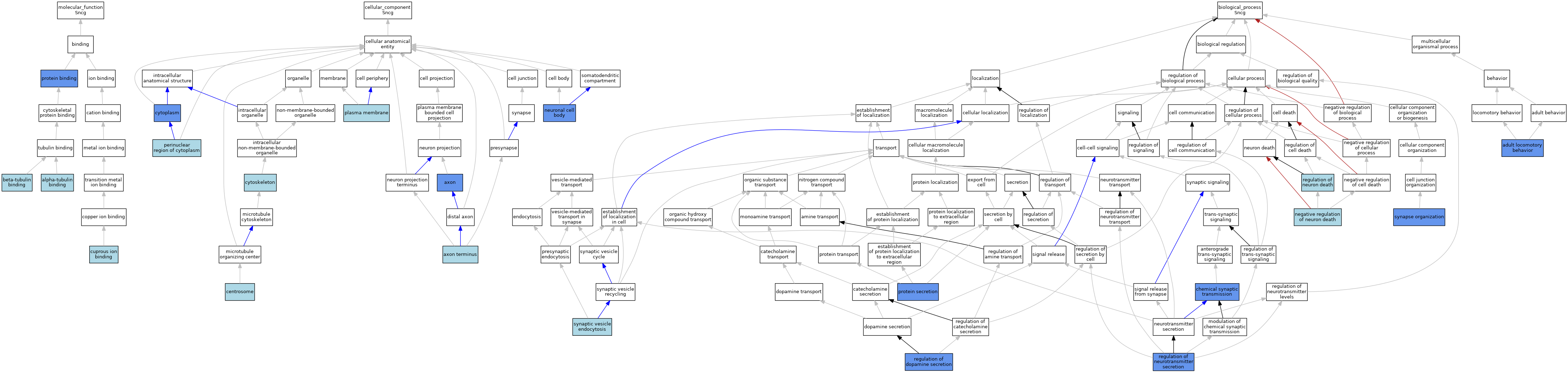
GO Annotations Graph
Symbol
Name
ID
Sncg
synuclein, gamma
MGI:1298397

GO annotations  (Text View)    (Tabular View)

A table of the annotations represented in this image is provided below.


Gene Ontology Evidence Code Abbreviations:

Experimental:
EXP
Inferred from experiment
HMP
Inferred from high throughput mutant phenotype
HGI
Inferred from high throughput genetic interaction
HDA
Inferred from high throughput direct assay
HEP
Inferred from high throughput expression pattern
IDA
Inferred from direct assay
IEP
Inferred from expression pattern
IGI
Inferred from genetic interaction
IMP
Inferred from mutant phenotype
IPI
Inferred from physical interaction
Homology:
IAS
Inferred from ancestral sequence
IBA
Inferred from biological aspect of ancestor
IBD
Inferred from biological aspect of descendant
IKR
Inferred from key residues
IMR
Inferred from missing residues
IRD
Inferred from rapid divergence
ISA
Inferred from sequence alignment
ISM
Inferred from sequence model
ISO
Inferred from sequence orthology
ISS
Inferred from sequence or structural similarity
Automated:
IEA
Inferred from electronic annotation
RCA
Reviewed computational analysis
Other:
IC
Inferred by curator
NAS
Non-traceable author statement
ND
No biological data available
TAS
Traceable author statement

CategoryGO IDClassification TermEvidenceReference
Molecular FunctionGO:0043014alpha-tubulin bindingISOJ:155856
Molecular FunctionGO:0048487beta-tubulin bindingISOJ:155856
Molecular FunctionGO:1903136cuprous ion bindingIBAJ:265628
Molecular FunctionGO:0005515protein bindingIPIJ:207077
Cellular ComponentGO:0030424axonIDAJ:50900
Cellular ComponentGO:0030424axonIDAJ:92213
Cellular ComponentGO:0030424axonIDAJ:49830
Cellular ComponentGO:0030424axonIDAJ:50900
Cellular ComponentGO:0030424axonIDAJ:86439
Cellular ComponentGO:0030424axonIDAJ:86439
Cellular ComponentGO:0043679axon terminusISOJ:155856
Cellular ComponentGO:0043679axon terminusIBAJ:265628
Cellular ComponentGO:0005813centrosomeISOJ:164563
Cellular ComponentGO:0005737cytoplasmISOJ:164563
Cellular ComponentGO:0005737cytoplasmIBAJ:265628
Cellular ComponentGO:0005737cytoplasmIDAJ:50900
Cellular ComponentGO:0005737cytoplasmIDAJ:92213
Cellular ComponentGO:0005737cytoplasmIDAJ:86439
Cellular ComponentGO:0005737cytoplasmIDAJ:50900
Cellular ComponentGO:0005737cytoplasmIDAJ:92213
Cellular ComponentGO:0005856cytoskeletonIEAJ:60000
Cellular ComponentGO:0043025neuronal cell bodyISOJ:155856
Cellular ComponentGO:0043025neuronal cell bodyIBAJ:265628
Cellular ComponentGO:0043025neuronal cell bodyIDAJ:50900
Cellular ComponentGO:0043025neuronal cell bodyIDAJ:92213
Cellular ComponentGO:0043025neuronal cell bodyIDAJ:49830
Cellular ComponentGO:0043025neuronal cell bodyIDAJ:86439
Cellular ComponentGO:0043025neuronal cell bodyIDAJ:92213
Cellular ComponentGO:0043025neuronal cell bodyIDAJ:50900
Cellular ComponentGO:0048471perinuclear region of cytoplasmISOJ:155856
Cellular ComponentGO:0005886plasma membraneISOJ:155856
Biological ProcessGO:0008344adult locomotory behaviorIGIJ:132938
Biological ProcessGO:0007268chemical synaptic transmissionIBAJ:265628
Biological ProcessGO:0007268chemical synaptic transmissionIGIJ:167549
Biological ProcessGO:0007268chemical synaptic transmissionIGIJ:167549
Biological ProcessGO:1901215negative regulation of neuron deathISOJ:155856
Biological ProcessGO:0009306protein secretionIDAJ:207077
Biological ProcessGO:0014059regulation of dopamine secretionIGIJ:132938
Biological ProcessGO:1901214regulation of neuron deathIBAJ:265628
Biological ProcessGO:0046928regulation of neurotransmitter secretionIGIJ:132938
Biological ProcessGO:0050808synapse organizationIBAJ:265628
Biological ProcessGO:0050808synapse organizationIGIJ:167549
Biological ProcessGO:0050808synapse organizationIGIJ:167549
Biological ProcessGO:0048488synaptic vesicle endocytosisIBAJ:265628

Contributing Projects:
Mouse Genome Database (MGD), Gene Expression Database (GXD), Mouse Models of Human Cancer database (MMHCdb) (formerly Mouse Tumor Biology (MTB)), Gene Ontology (GO)
Citing These Resources
Funding Information
Warranty Disclaimer, Privacy Notice, Licensing, & Copyright
Send questions and comments to User Support.
last database update
12/30/2025
MGI 6.24
The Jackson Laboratory