About   Help   FAQ
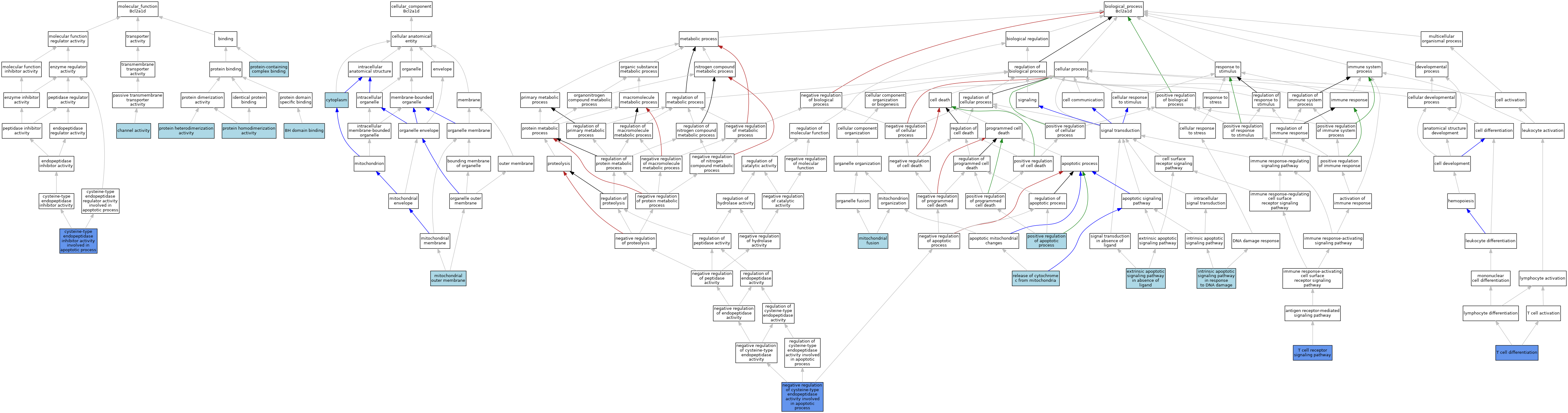
GO Annotations Graph
Symbol
Name
ID
Bcl2a1d
B cell leukemia/lymphoma 2 related protein A1d
MGI:1278325

GO annotations  (Text View)    (Tabular View)

A table of the annotations represented in this image is provided below.


Gene Ontology Evidence Code Abbreviations:

Experimental:
EXP
Inferred from experiment
HMP
Inferred from high throughput mutant phenotype
HGI
Inferred from high throughput genetic interaction
HDA
Inferred from high throughput direct assay
HEP
Inferred from high throughput expression pattern
IDA
Inferred from direct assay
IEP
Inferred from expression pattern
IGI
Inferred from genetic interaction
IMP
Inferred from mutant phenotype
IPI
Inferred from physical interaction
Homology:
IAS
Inferred from ancestral sequence
IBA
Inferred from biological aspect of ancestor
IBD
Inferred from biological aspect of descendant
IKR
Inferred from key residues
IMR
Inferred from missing residues
IRD
Inferred from rapid divergence
ISA
Inferred from sequence alignment
ISM
Inferred from sequence model
ISO
Inferred from sequence orthology
ISS
Inferred from sequence or structural similarity
Automated:
IEA
Inferred from electronic annotation
RCA
Reviewed computational analysis
Other:
IC
Inferred by curator
NAS
Non-traceable author statement
ND
No biological data available
TAS
Traceable author statement

CategoryGO IDClassification TermEvidenceReference
Molecular FunctionGO:0051400BH domain bindingISOJ:155856
Molecular FunctionGO:0015267channel activityIBAJ:265628
Molecular FunctionGO:0043027cysteine-type endopeptidase inhibitor activity involved in apoptotic processIDAJ:96628
Molecular FunctionGO:0046982protein heterodimerization activityIBAJ:265628
Molecular FunctionGO:0042803protein homodimerization activityIBAJ:265628
Molecular FunctionGO:0044877protein-containing complex bindingISOJ:155856
Cellular ComponentGO:0005737cytoplasmISOJ:164563
Cellular ComponentGO:0005741mitochondrial outer membraneIBAJ:265628
Biological ProcessGO:0097192extrinsic apoptotic signaling pathway in absence of ligandIBAJ:265628
Biological ProcessGO:0008630intrinsic apoptotic signaling pathway in response to DNA damageIBAJ:265628
Biological ProcessGO:0008053mitochondrial fusionIBAJ:265628
Biological ProcessGO:0043154negative regulation of cysteine-type endopeptidase activity involved in apoptotic processIDAJ:96628
Biological ProcessGO:0043065positive regulation of apoptotic processIBAJ:265628
Biological ProcessGO:0001836release of cytochrome c from mitochondriaIBAJ:265628
Biological ProcessGO:0030217T cell differentiationIMPJ:96628
Biological ProcessGO:0050852T cell receptor signaling pathwayIDAJ:96628

Contributing Projects:
Mouse Genome Database (MGD), Gene Expression Database (GXD), Mouse Models of Human Cancer database (MMHCdb) (formerly Mouse Tumor Biology (MTB)), Gene Ontology (GO)
Citing These Resources
Funding Information
Warranty Disclaimer, Privacy Notice, Licensing, & Copyright
Send questions and comments to User Support.
last database update
12/30/2025
MGI 6.24
The Jackson Laboratory