About   Help   FAQ
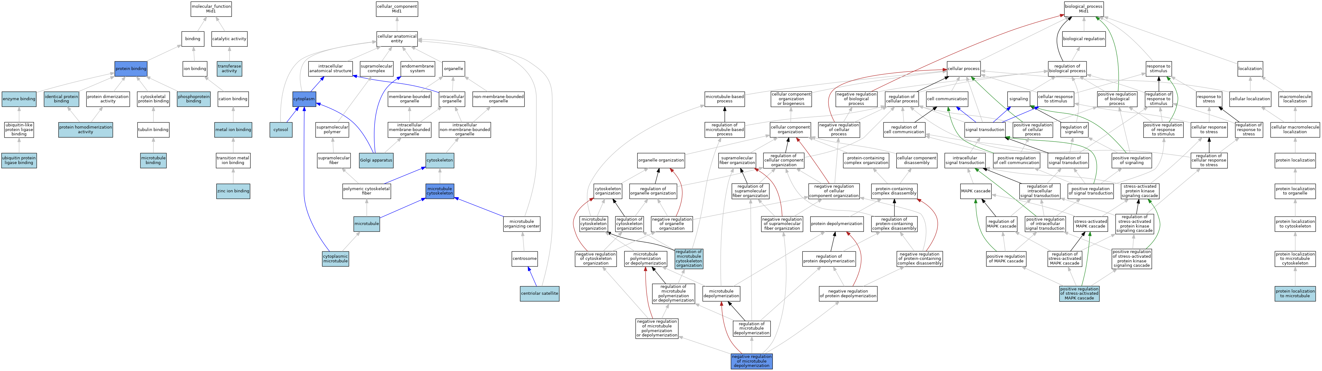
GO Annotations Graph
Symbol
Name
ID
Mid1
midline 1
MGI:1100537

GO annotations  (Text View)    (Tabular View)

A table of the annotations represented in this image is provided below.


Gene Ontology Evidence Code Abbreviations:

Experimental:
EXP
Inferred from experiment
HMP
Inferred from high throughput mutant phenotype
HGI
Inferred from high throughput genetic interaction
HDA
Inferred from high throughput direct assay
HEP
Inferred from high throughput expression pattern
IDA
Inferred from direct assay
IEP
Inferred from expression pattern
IGI
Inferred from genetic interaction
IMP
Inferred from mutant phenotype
IPI
Inferred from physical interaction
Homology:
IAS
Inferred from ancestral sequence
IBA
Inferred from biological aspect of ancestor
IBD
Inferred from biological aspect of descendant
IKR
Inferred from key residues
IMR
Inferred from missing residues
IRD
Inferred from rapid divergence
ISA
Inferred from sequence alignment
ISM
Inferred from sequence model
ISO
Inferred from sequence orthology
ISS
Inferred from sequence or structural similarity
Automated:
IEA
Inferred from electronic annotation
RCA
Reviewed computational analysis
Other:
IC
Inferred by curator
NAS
Non-traceable author statement
ND
No biological data available
TAS
Traceable author statement

CategoryGO IDClassification TermEvidenceReference
Molecular FunctionGO:0019899enzyme bindingISOJ:164563
Molecular FunctionGO:0042802identical protein bindingISOJ:164563
Molecular FunctionGO:0046872metal ion bindingIEAJ:60000
Molecular FunctionGO:0008017microtubule bindingISOJ:164563
Molecular FunctionGO:0051219phosphoprotein bindingISOJ:164563
Molecular FunctionGO:0005515protein bindingIPIJ:91336
Molecular FunctionGO:0042803protein homodimerization activityISOJ:164563
Molecular FunctionGO:0016740transferase activityIEAJ:60000
Molecular FunctionGO:0031625ubiquitin protein ligase bindingISOJ:164563
Molecular FunctionGO:0008270zinc ion bindingIEAJ:72247
Cellular ComponentGO:0034451centriolar satelliteISOJ:164563
Cellular ComponentGO:0005737cytoplasmIBAJ:265628
Cellular ComponentGO:0005737cytoplasmIDAJ:91336
Cellular ComponentGO:0005881cytoplasmic microtubuleISOJ:164563
Cellular ComponentGO:0005856cytoskeletonIEAJ:60000
Cellular ComponentGO:0005829cytosolISOJ:164563
Cellular ComponentGO:0005794Golgi apparatusISOJ:164563
Cellular ComponentGO:0005874microtubuleISOJ:164563
Cellular ComponentGO:0015630microtubule cytoskeletonIDAJ:91336
Biological ProcessGO:0007026negative regulation of microtubule depolymerizationIGIJ:91336
Biological ProcessGO:0032874positive regulation of stress-activated MAPK cascadeISOJ:164563
Biological ProcessGO:0035372protein localization to microtubuleISOJ:164563
Biological ProcessGO:0070507regulation of microtubule cytoskeleton organizationIBAJ:265628

Contributing Projects:
Mouse Genome Database (MGD), Gene Expression Database (GXD), Mouse Models of Human Cancer database (MMHCdb) (formerly Mouse Tumor Biology (MTB)), Gene Ontology (GO)
Citing These Resources
Funding Information
Warranty Disclaimer, Privacy Notice, Licensing, & Copyright
Send questions and comments to User Support.
last database update
12/30/2025
MGI 6.24
The Jackson Laboratory