About   Help   FAQ
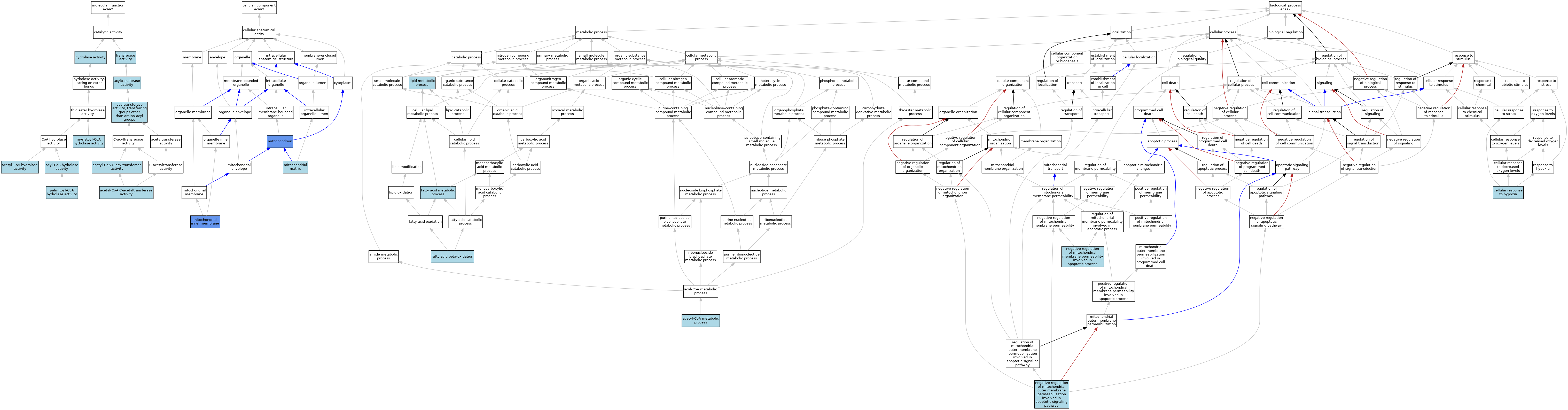
GO Annotations Graph
Symbol
Name
ID
Acaa2
acetyl-CoA acyltransferase 2
MGI:1098623

GO annotations  (Text View)    (Tabular View)

A table of the annotations represented in this image is provided below.


Gene Ontology Evidence Code Abbreviations:

Experimental:
EXP
Inferred from experiment
HMP
Inferred from high throughput mutant phenotype
HGI
Inferred from high throughput genetic interaction
HDA
Inferred from high throughput direct assay
HEP
Inferred from high throughput expression pattern
IDA
Inferred from direct assay
IEP
Inferred from expression pattern
IGI
Inferred from genetic interaction
IMP
Inferred from mutant phenotype
IPI
Inferred from physical interaction
Homology:
IAS
Inferred from ancestral sequence
IBA
Inferred from biological aspect of ancestor
IBD
Inferred from biological aspect of descendant
IKR
Inferred from key residues
IMR
Inferred from missing residues
IRD
Inferred from rapid divergence
ISA
Inferred from sequence alignment
ISM
Inferred from sequence model
ISO
Inferred from sequence orthology
ISS
Inferred from sequence or structural similarity
Automated:
IEA
Inferred from electronic annotation
RCA
Reviewed computational analysis
Other:
IC
Inferred by curator
NAS
Non-traceable author statement
ND
No biological data available
TAS
Traceable author statement

CategoryGO IDClassification TermEvidenceReference
Molecular FunctionGO:0003985acetyl-CoA C-acetyltransferase activityISOJ:164563
Molecular FunctionGO:0003985acetyl-CoA C-acetyltransferase activityIBAJ:265628
Molecular FunctionGO:0003988acetyl-CoA C-acyltransferase activityISOJ:164563
Molecular FunctionGO:0003988acetyl-CoA C-acyltransferase activityISOJ:155856
Molecular FunctionGO:0003986acetyl-CoA hydrolase activityIEAJ:72245
Molecular FunctionGO:0047617acyl-CoA hydrolase activityISOJ:155856
Molecular FunctionGO:0047617acyl-CoA hydrolase activityISOJ:164563
Molecular FunctionGO:0016746acyltransferase activityIEAJ:60000
Molecular FunctionGO:0016746acyltransferase activityIEAJ:72247
Molecular FunctionGO:0016747acyltransferase activity, transferring groups other than amino-acyl groupsIEAJ:72247
Molecular FunctionGO:0016787hydrolase activityIEAJ:60000
Molecular FunctionGO:0102991myristoyl-CoA hydrolase activityIEAJ:72245
Molecular FunctionGO:0016290palmitoyl-CoA hydrolase activityIEAJ:72245
Molecular FunctionGO:0016740transferase activityIEAJ:60000
Cellular ComponentGO:0005743mitochondrial inner membraneHDAJ:100953
Cellular ComponentGO:0005759mitochondrial matrixISOJ:155856
Cellular ComponentGO:0005739mitochondrionISOJ:155856
Cellular ComponentGO:0005739mitochondrionISOJ:164563
Cellular ComponentGO:0005739mitochondrionIBAJ:265628
Cellular ComponentGO:0005739mitochondrionHDAJ:86816
Cellular ComponentGO:0005739mitochondrionHDAJ:86816
Cellular ComponentGO:0005739mitochondrionHDAJ:86816
Cellular ComponentGO:0005739mitochondrionHDAJ:151002
Cellular ComponentGO:0005739mitochondrionHDAJ:86816
Biological ProcessGO:0006084acetyl-CoA metabolic processISOJ:155856
Biological ProcessGO:0071456cellular response to hypoxiaISOJ:164563
Biological ProcessGO:0006635fatty acid beta-oxidationISOJ:155856
Biological ProcessGO:0006635fatty acid beta-oxidationIBAJ:265628
Biological ProcessGO:0006631fatty acid metabolic processIEAJ:60000
Biological ProcessGO:0006629lipid metabolic processIEAJ:60000
Biological ProcessGO:1902109negative regulation of mitochondrial membrane permeability involved in apoptotic processISOJ:164563
Biological ProcessGO:1901029negative regulation of mitochondrial outer membrane permeabilization involved in apoptotic signaling pathwayISOJ:164563

Contributing Projects:
Mouse Genome Database (MGD), Gene Expression Database (GXD), Mouse Models of Human Cancer database (MMHCdb) (formerly Mouse Tumor Biology (MTB)), Gene Ontology (GO)
Citing These Resources
Funding Information
Warranty Disclaimer, Privacy Notice, Licensing, & Copyright
Send questions and comments to User Support.
last database update
12/30/2025
MGI 6.24
The Jackson Laboratory