About   Help   FAQ
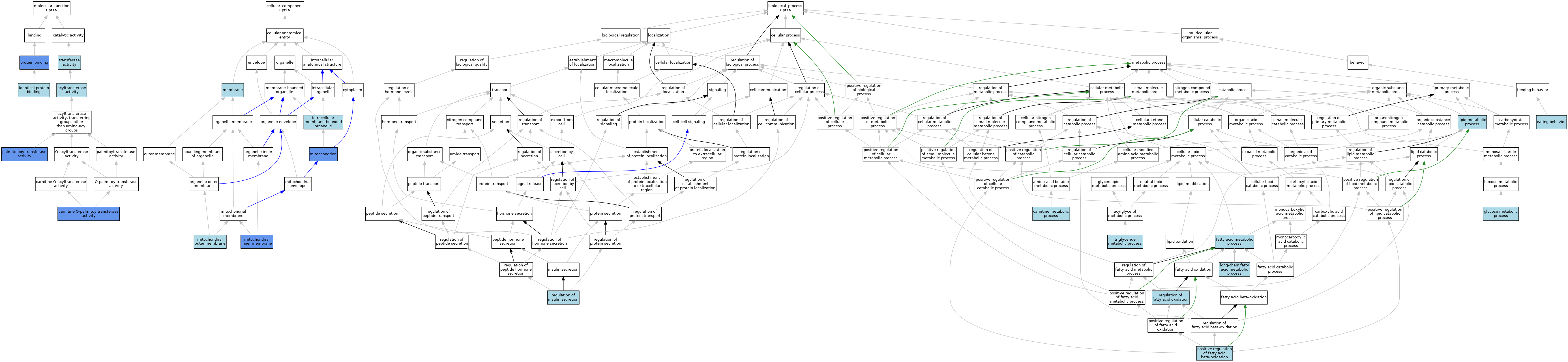
GO Annotations Graph
Symbol
Name
ID
Cpt1a
carnitine palmitoyltransferase 1a, liver
MGI:1098296

GO annotations  (Text View)    (Tabular View)

A table of the annotations represented in this image is provided below.


Gene Ontology Evidence Code Abbreviations:

Experimental:
EXP
Inferred from experiment
HMP
Inferred from high throughput mutant phenotype
HGI
Inferred from high throughput genetic interaction
HDA
Inferred from high throughput direct assay
HEP
Inferred from high throughput expression pattern
IDA
Inferred from direct assay
IEP
Inferred from expression pattern
IGI
Inferred from genetic interaction
IMP
Inferred from mutant phenotype
IPI
Inferred from physical interaction
Homology:
IAS
Inferred from ancestral sequence
IBA
Inferred from biological aspect of ancestor
IBD
Inferred from biological aspect of descendant
IKR
Inferred from key residues
IMR
Inferred from missing residues
IRD
Inferred from rapid divergence
ISA
Inferred from sequence alignment
ISM
Inferred from sequence model
ISO
Inferred from sequence orthology
ISS
Inferred from sequence or structural similarity
Automated:
IEA
Inferred from electronic annotation
RCA
Reviewed computational analysis
Other:
IC
Inferred by curator
NAS
Non-traceable author statement
ND
No biological data available
TAS
Traceable author statement

CategoryGO IDClassification TermEvidenceReference
Molecular FunctionGO:0016746acyltransferase activityIEAJ:72247
Molecular FunctionGO:0016746acyltransferase activityIEAJ:60000
Molecular FunctionGO:0004095carnitine O-palmitoyltransferase activityIMPJ:292522
Molecular FunctionGO:0004095carnitine O-palmitoyltransferase activityISOJ:155856
Molecular FunctionGO:0004095carnitine O-palmitoyltransferase activityISOJ:164563
Molecular FunctionGO:0004095carnitine O-palmitoyltransferase activityIMPJ:101934
Molecular FunctionGO:0004095carnitine O-palmitoyltransferase activityIBAJ:265628
Molecular FunctionGO:0042802identical protein bindingISOJ:155856
Molecular FunctionGO:1990698palmitoleoyltransferase activityIDAJ:109697
Molecular FunctionGO:0005515protein bindingIPIJ:114735
Molecular FunctionGO:0005515protein bindingIPIJ:114735
Molecular FunctionGO:0016740transferase activityIEAJ:60000
Cellular ComponentGO:0043231intracellular membrane-bounded organelleISOJ:155856
Cellular ComponentGO:0016020membraneISOJ:155856
Cellular ComponentGO:0005743mitochondrial inner membraneHDAJ:100953
Cellular ComponentGO:0005741mitochondrial outer membraneISOJ:155856
Cellular ComponentGO:0005741mitochondrial outer membraneISOJ:164563
Cellular ComponentGO:0005741mitochondrial outer membraneTASReactome:R-MMU-1368145
Cellular ComponentGO:0005739mitochondrionISOJ:155856
Cellular ComponentGO:0005739mitochondrionISOJ:164563
Cellular ComponentGO:0005739mitochondrionIBAJ:265628
Cellular ComponentGO:0005739mitochondrionHDAJ:86816
Cellular ComponentGO:0005739mitochondrionHDAJ:86816
Cellular ComponentGO:0005739mitochondrionHDAJ:86816
Cellular ComponentGO:0005739mitochondrionHDAJ:151002
Cellular ComponentGO:0005739mitochondrionHDAJ:86816
Biological ProcessGO:0009437carnitine metabolic processISOJ:155856
Biological ProcessGO:0009437carnitine metabolic processISOJ:164563
Biological ProcessGO:0009437carnitine metabolic processIBAJ:265628
Biological ProcessGO:0042755eating behaviorISOJ:155856
Biological ProcessGO:0006631fatty acid metabolic processIBAJ:265628
Biological ProcessGO:0006006glucose metabolic processISOJ:155856
Biological ProcessGO:0006629lipid metabolic processIEAJ:60000
Biological ProcessGO:0001676long-chain fatty acid metabolic processISOJ:164563
Biological ProcessGO:0001676long-chain fatty acid metabolic processISOJ:155856
Biological ProcessGO:0032000positive regulation of fatty acid beta-oxidationISOJ:155856
Biological ProcessGO:0046320regulation of fatty acid oxidationISOJ:155856
Biological ProcessGO:0050796regulation of insulin secretionISOJ:155856
Biological ProcessGO:0006641triglyceride metabolic processISOJ:155856

Contributing Projects:
Mouse Genome Database (MGD), Gene Expression Database (GXD), Mouse Models of Human Cancer database (MMHCdb) (formerly Mouse Tumor Biology (MTB)), Gene Ontology (GO)
Citing These Resources
Funding Information
Warranty Disclaimer, Privacy Notice, Licensing, & Copyright
Send questions and comments to User Support.
last database update
12/30/2025
MGI 6.24
The Jackson Laboratory