About   Help   FAQ
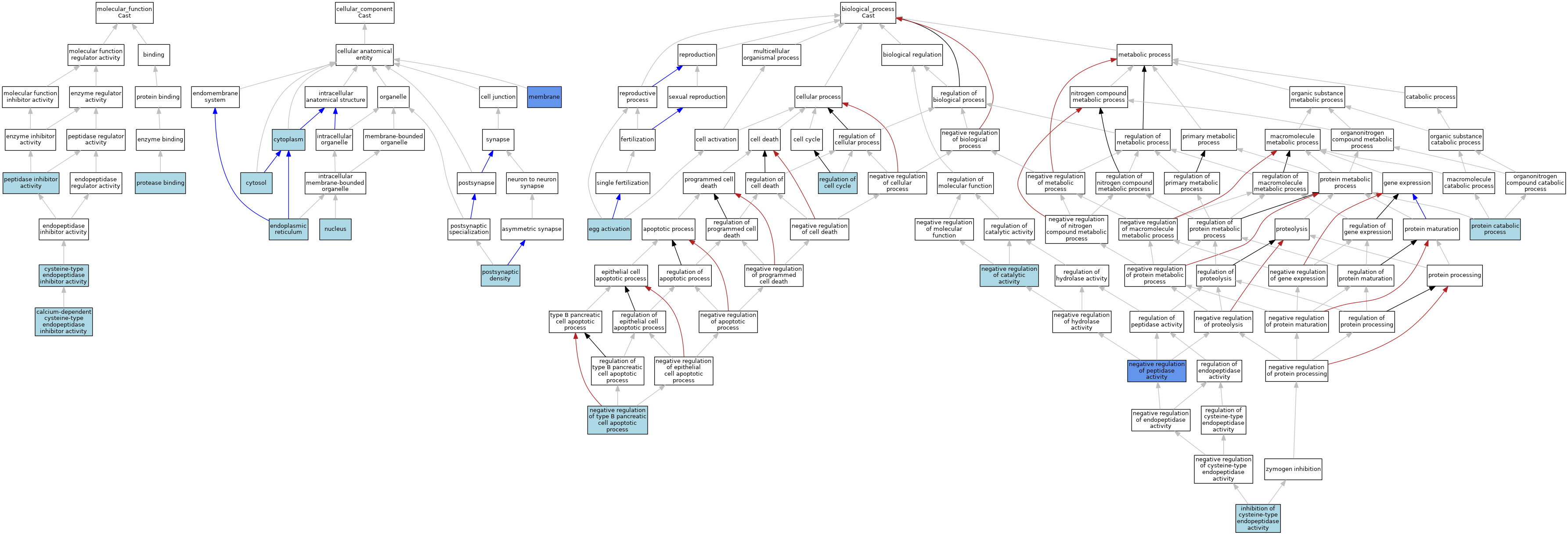
GO Annotations Graph
Symbol
Name
ID
Cast
calpastatin
MGI:1098236

GO annotations  (Text View)    (Tabular View)

A table of the annotations represented in this image is provided below.


Gene Ontology Evidence Code Abbreviations:

Experimental:
EXP
Inferred from experiment
HMP
Inferred from high throughput mutant phenotype
HGI
Inferred from high throughput genetic interaction
HDA
Inferred from high throughput direct assay
HEP
Inferred from high throughput expression pattern
IDA
Inferred from direct assay
IEP
Inferred from expression pattern
IGI
Inferred from genetic interaction
IMP
Inferred from mutant phenotype
IPI
Inferred from physical interaction
Homology:
IAS
Inferred from ancestral sequence
IBA
Inferred from biological aspect of ancestor
IBD
Inferred from biological aspect of descendant
IKR
Inferred from key residues
IMR
Inferred from missing residues
IRD
Inferred from rapid divergence
ISA
Inferred from sequence alignment
ISM
Inferred from sequence model
ISO
Inferred from sequence orthology
ISS
Inferred from sequence or structural similarity
Automated:
IEA
Inferred from electronic annotation
RCA
Reviewed computational analysis
Other:
IC
Inferred by curator
NAS
Non-traceable author statement
ND
No biological data available
TAS
Traceable author statement

CategoryGO IDClassification TermEvidenceReference
Molecular FunctionGO:0010859calcium-dependent cysteine-type endopeptidase inhibitor activityISOJ:155856
Molecular FunctionGO:0010859calcium-dependent cysteine-type endopeptidase inhibitor activityISOJ:164563
Molecular FunctionGO:0010859calcium-dependent cysteine-type endopeptidase inhibitor activityIBAJ:265628
Molecular FunctionGO:0004869cysteine-type endopeptidase inhibitor activityIEAJ:60000
Molecular FunctionGO:0030414peptidase inhibitor activityIEAJ:60000
Molecular FunctionGO:0002020protease bindingISOJ:155856
Cellular ComponentGO:0005737cytoplasmISOJ:155856
Cellular ComponentGO:0005737cytoplasmIBAJ:265628
Cellular ComponentGO:0005829cytosolISOJ:164563
Cellular ComponentGO:0005783endoplasmic reticulumISOJ:164563
Cellular ComponentGO:0016020membraneISOJ:164563
Cellular ComponentGO:0016020membraneISOJ:155856
Cellular ComponentGO:0016020membraneIDAJ:65896
Cellular ComponentGO:0005634nucleusISOJ:155856
Cellular ComponentGO:0014069postsynaptic densityISOJ:155856
Biological ProcessGO:0007343egg activationISOJ:155856
Biological ProcessGO:0097340inhibition of cysteine-type endopeptidase activityISOJ:164563
Biological ProcessGO:0097340inhibition of cysteine-type endopeptidase activityIBAJ:265628
Biological ProcessGO:0043086negative regulation of catalytic activityISOJ:155856
Biological ProcessGO:0010466negative regulation of peptidase activityIGIJ:177589
Biological ProcessGO:2000675negative regulation of type B pancreatic cell apoptotic processISOJ:164563
Biological ProcessGO:0030163protein catabolic processISAJ:72662
Biological ProcessGO:0051726regulation of cell cycleISOJ:155856

Contributing Projects:
Mouse Genome Database (MGD), Gene Expression Database (GXD), Mouse Models of Human Cancer database (MMHCdb) (formerly Mouse Tumor Biology (MTB)), Gene Ontology (GO)
Citing These Resources
Funding Information
Warranty Disclaimer, Privacy Notice, Licensing, & Copyright
Send questions and comments to User Support.
last database update
12/30/2025
MGI 6.24
The Jackson Laboratory