About   Help   FAQ
GO Annotations Graph
Symbol
Name
ID
Ifnab
interferon alpha B
MGI:1097683

GO annotations  (Text View)    (Tabular View)

A table of the annotations represented in this image is provided below.


Gene Ontology Evidence Code Abbreviations:

Experimental:
EXP
Inferred from experiment
HMP
Inferred from high throughput mutant phenotype
HGI
Inferred from high throughput genetic interaction
HDA
Inferred from high throughput direct assay
HEP
Inferred from high throughput expression pattern
IDA
Inferred from direct assay
IEP
Inferred from expression pattern
IGI
Inferred from genetic interaction
IMP
Inferred from mutant phenotype
IPI
Inferred from physical interaction
Homology:
IAS
Inferred from ancestral sequence
IBA
Inferred from biological aspect of ancestor
IBD
Inferred from biological aspect of descendant
IKR
Inferred from key residues
IMR
Inferred from missing residues
IRD
Inferred from rapid divergence
ISA
Inferred from sequence alignment
ISM
Inferred from sequence model
ISO
Inferred from sequence orthology
ISS
Inferred from sequence or structural similarity
Automated:
IEA
Inferred from electronic annotation
RCA
Reviewed computational analysis
Other:
IC
Inferred by curator
NAS
Non-traceable author statement
ND
No biological data available
TAS
Traceable author statement

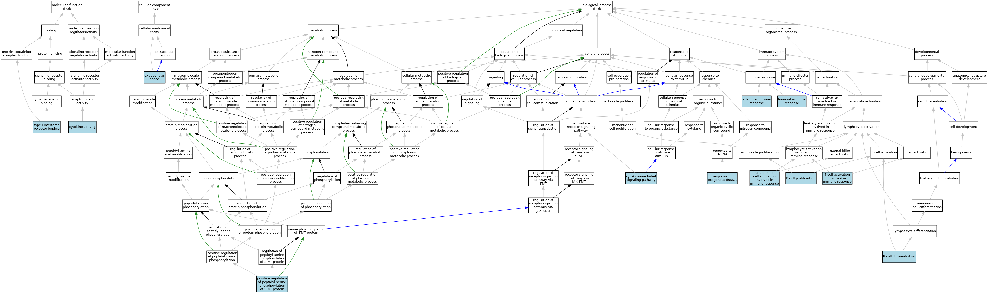
CategoryGO IDClassification TermEvidenceReference
Molecular FunctionGO:0005125cytokine activityISOJ:164563
Molecular FunctionGO:0005125cytokine activityIBAJ:265628
Molecular FunctionGO:0005132type I interferon receptor bindingIBAJ:265628
Cellular ComponentGO:0005615extracellular spaceISOJ:164563
Cellular ComponentGO:0005615extracellular spaceIBAJ:265628
Biological ProcessGO:0002250adaptive immune responseIBAJ:265628
Biological ProcessGO:0030183B cell differentiationIBAJ:265628
Biological ProcessGO:0042100B cell proliferationIBAJ:265628
Biological ProcessGO:0019221cytokine-mediated signaling pathwayIBAJ:265628
Biological ProcessGO:0006959humoral immune responseIBAJ:265628
Biological ProcessGO:0002323natural killer cell activation involved in immune responseIBAJ:265628
Biological ProcessGO:0033141positive regulation of peptidyl-serine phosphorylation of STAT proteinIBAJ:265628
Biological ProcessGO:0043330response to exogenous dsRNAIBAJ:265628
Biological ProcessGO:0002286T cell activation involved in immune responseIBAJ:265628

Contributing Projects:
Mouse Genome Database (MGD), Gene Expression Database (GXD), Mouse Models of Human Cancer database (MMHCdb) (formerly Mouse Tumor Biology (MTB)), Gene Ontology (GO)
Citing These Resources
Funding Information
Warranty Disclaimer, Privacy Notice, Licensing, & Copyright
Send questions and comments to User Support.
last database update
12/30/2025
MGI 6.24
The Jackson Laboratory