About   Help   FAQ
GO Annotations Graph
Symbol
Name
ID
Abcb7
ATP-binding cassette, sub-family B member 7
MGI:109533

GO annotations  (Text View)    (Tabular View)

A table of the annotations represented in this image is provided below.


Gene Ontology Evidence Code Abbreviations:

Experimental:
EXP
Inferred from experiment
HMP
Inferred from high throughput mutant phenotype
HGI
Inferred from high throughput genetic interaction
HDA
Inferred from high throughput direct assay
HEP
Inferred from high throughput expression pattern
IDA
Inferred from direct assay
IEP
Inferred from expression pattern
IGI
Inferred from genetic interaction
IMP
Inferred from mutant phenotype
IPI
Inferred from physical interaction
Homology:
IAS
Inferred from ancestral sequence
IBA
Inferred from biological aspect of ancestor
IBD
Inferred from biological aspect of descendant
IKR
Inferred from key residues
IMR
Inferred from missing residues
IRD
Inferred from rapid divergence
ISA
Inferred from sequence alignment
ISM
Inferred from sequence model
ISO
Inferred from sequence orthology
ISS
Inferred from sequence or structural similarity
Automated:
IEA
Inferred from electronic annotation
RCA
Reviewed computational analysis
Other:
IC
Inferred by curator
NAS
Non-traceable author statement
ND
No biological data available
TAS
Traceable author statement

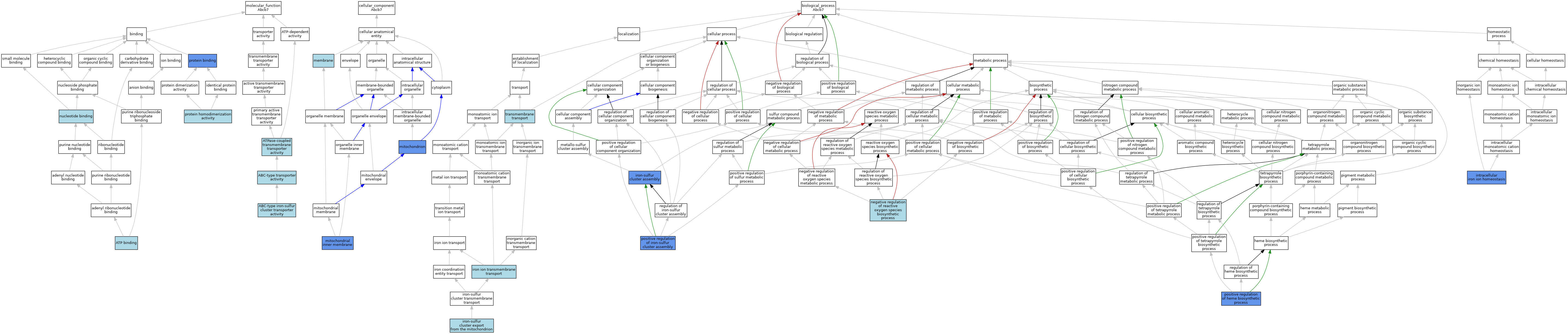
CategoryGO IDClassification TermEvidenceReference
Molecular FunctionGO:0140481ABC-type iron-sulfur cluster transporter activityISOJ:164563
Molecular FunctionGO:0140359ABC-type transporter activityIEAJ:72247
Molecular FunctionGO:0005524ATP bindingIEAJ:72247
Molecular FunctionGO:0005524ATP bindingIEAJ:60000
Molecular FunctionGO:0042626ATPase-coupled transmembrane transporter activityIBAJ:265628
Molecular FunctionGO:0000166nucleotide bindingIEAJ:60000
Molecular FunctionGO:0005515protein bindingIPIJ:304585
Molecular FunctionGO:0042803protein homodimerization activityISOJ:164563
Cellular ComponentGO:0016020membraneIEAJ:60000
Cellular ComponentGO:0016020membraneIEAJ:72247
Cellular ComponentGO:0005743mitochondrial inner membraneISOJ:164563
Cellular ComponentGO:0005743mitochondrial inner membraneIBAJ:265628
Cellular ComponentGO:0005743mitochondrial inner membraneHDAJ:100953
Cellular ComponentGO:0005739mitochondrionISOJ:164563
Cellular ComponentGO:0005739mitochondrionHDAJ:86816
Cellular ComponentGO:0005739mitochondrionHDAJ:86816
Cellular ComponentGO:0005739mitochondrionHDAJ:86816
Cellular ComponentGO:0005739mitochondrionHDAJ:86816
Biological ProcessGO:0006879intracellular iron ion homeostasisISOJ:164563
Biological ProcessGO:0006879intracellular iron ion homeostasisIMPJ:304585
Biological ProcessGO:0006879intracellular iron ion homeostasisISOJ:155856
Biological ProcessGO:0006879intracellular iron ion homeostasisIBAJ:265628
Biological ProcessGO:0006879intracellular iron ion homeostasisIMPJ:105934
Biological ProcessGO:0034755iron ion transmembrane transportISOJ:164563
Biological ProcessGO:0016226iron-sulfur cluster assemblyIMPJ:304585
Biological ProcessGO:0140466iron-sulfur cluster export from the mitochondrionISOJ:164563
Biological ProcessGO:1903427negative regulation of reactive oxygen species biosynthetic processISOJ:155856
Biological ProcessGO:0070455positive regulation of heme biosynthetic processISOJ:164563
Biological ProcessGO:0070455positive regulation of heme biosynthetic processIMPJ:304585
Biological ProcessGO:1903331positive regulation of iron-sulfur cluster assemblyISOJ:164563
Biological ProcessGO:1903331positive regulation of iron-sulfur cluster assemblyIMPJ:106838
Biological ProcessGO:0055085transmembrane transportIBAJ:265628

Contributing Projects:
Mouse Genome Database (MGD), Gene Expression Database (GXD), Mouse Models of Human Cancer database (MMHCdb) (formerly Mouse Tumor Biology (MTB)), Gene Ontology (GO)
Citing These Resources
Funding Information
Warranty Disclaimer, Privacy Notice, Licensing, & Copyright
Send questions and comments to User Support.
last database update
12/30/2025
MGI 6.24
The Jackson Laboratory