|
Symbol Name ID |
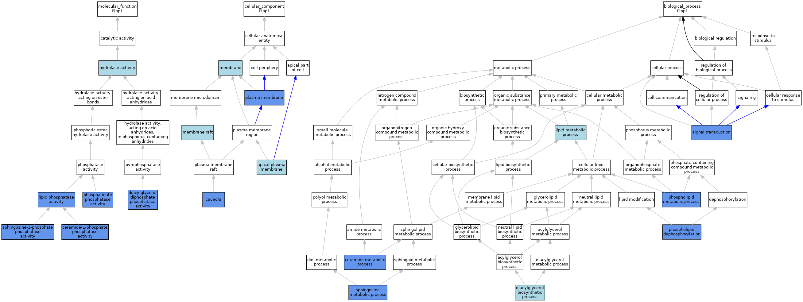
Plpp1
phospholipid phosphatase 1 MGI:108412 |
| Category | GO ID | Classification Term | Evidence | Reference | |||||||||
|---|---|---|---|---|---|---|---|---|---|---|---|---|---|
| Molecular Function | GO:0106235 | ceramide-1-phosphate phosphatase activity | IDA | J:282680 | |||||||||
| Molecular Function | GO:0106235 | ceramide-1-phosphate phosphatase activity | ISO | J:155856 | |||||||||
| Molecular Function | GO:0106235 | ceramide-1-phosphate phosphatase activity | ISO | J:164563 | |||||||||
| Molecular Function | GO:0000810 | diacylglycerol diphosphate phosphatase activity | IDA | J:282680 | |||||||||
| Molecular Function | GO:0000810 | diacylglycerol diphosphate phosphatase activity | IMP | J:149782 | |||||||||
| Molecular Function | GO:0000810 | diacylglycerol diphosphate phosphatase activity | ISO | J:155856 | |||||||||
| Molecular Function | GO:0016787 | hydrolase activity | IEA | J:60000 | |||||||||
| Molecular Function | GO:0042577 | lipid phosphatase activity | IDA | J:282609 | |||||||||
| Molecular Function | GO:0042577 | lipid phosphatase activity | ISO | J:164563 | |||||||||
| Molecular Function | GO:0042577 | lipid phosphatase activity | IBA | J:265628 | |||||||||
| Molecular Function | GO:0008195 | phosphatidate phosphatase activity | ISO | J:164563 | |||||||||
| Molecular Function | GO:0008195 | phosphatidate phosphatase activity | IMP | J:149782 | |||||||||
| Molecular Function | GO:0008195 | phosphatidate phosphatase activity | ISO | J:155856 | |||||||||
| Molecular Function | GO:0008195 | phosphatidate phosphatase activity | IDA | J:282680 | |||||||||
| Molecular Function | GO:0008195 | phosphatidate phosphatase activity | IBA | J:265628 | |||||||||
| Molecular Function | GO:0008195 | phosphatidate phosphatase activity | TAS | J:50016 | |||||||||
| Molecular Function | GO:0008195 | phosphatidate phosphatase activity | ISS | J:34520 | |||||||||
| Molecular Function | GO:0008195 | phosphatidate phosphatase activity | IDA | J:34520 | |||||||||
| Molecular Function | GO:0042392 | sphingosine-1-phosphate phosphatase activity | ISO | J:164563 | |||||||||
| Molecular Function | GO:0042392 | sphingosine-1-phosphate phosphatase activity | ISO | J:155856 | |||||||||
| Molecular Function | GO:0042392 | sphingosine-1-phosphate phosphatase activity | IDA | J:282680 | |||||||||
| Cellular Component | GO:0016324 | apical plasma membrane | ISO | J:164563 | |||||||||
| Cellular Component | GO:0005901 | caveola | IDA | J:282681 | |||||||||
| Cellular Component | GO:0016020 | membrane | ISO | J:164563 | |||||||||
| Cellular Component | GO:0045121 | membrane raft | ISO | J:164563 | |||||||||
| Cellular Component | GO:0005886 | plasma membrane | IDA | J:149782 | |||||||||
| Cellular Component | GO:0005886 | plasma membrane | ISO | J:164563 | |||||||||
| Cellular Component | GO:0005886 | plasma membrane | ISO | J:155856 | |||||||||
| Cellular Component | GO:0005886 | plasma membrane | TAS | J:34520 | |||||||||
| Cellular Component | GO:0005886 | plasma membrane | TAS | J:50016 | |||||||||
| Cellular Component | GO:0005886 | plasma membrane | TAS | J:56655 | |||||||||
| Biological Process | GO:0006672 | ceramide metabolic process | ISO | J:155856 | |||||||||
| Biological Process | GO:0006672 | ceramide metabolic process | IDA | J:282680 | |||||||||
| Biological Process | GO:0006672 | ceramide metabolic process | ISO | J:164563 | |||||||||
| Biological Process | GO:0006672 | ceramide metabolic process | TAS | J:56655 | |||||||||
| Biological Process | GO:0006651 | diacylglycerol biosynthetic process | TAS | J:56655 | |||||||||
| Biological Process | GO:0006651 | diacylglycerol biosynthetic process | TAS | J:34520 | |||||||||
| Biological Process | GO:0006629 | lipid metabolic process | IEA | J:60000 | |||||||||
| Biological Process | GO:0006629 | lipid metabolic process | IEA | J:72247 | |||||||||
| Biological Process | GO:0046839 | phospholipid dephosphorylation | ISO | J:164563 | |||||||||
| Biological Process | GO:0046839 | phospholipid dephosphorylation | IDA | J:282609 | |||||||||
| Biological Process | GO:0046839 | phospholipid dephosphorylation | IMP | J:149782 | |||||||||
| Biological Process | GO:0046839 | phospholipid dephosphorylation | ISO | J:155856 | |||||||||
| Biological Process | GO:0046839 | phospholipid dephosphorylation | IDA | J:282680 | |||||||||
| Biological Process | GO:0046839 | phospholipid dephosphorylation | IBA | J:265628 | |||||||||
| Biological Process | GO:0006644 | phospholipid metabolic process | ISO | J:164563 | |||||||||
| Biological Process | GO:0006644 | phospholipid metabolic process | IDA | J:282680 | |||||||||
| Biological Process | GO:0006644 | phospholipid metabolic process | IDA | J:282609 | |||||||||
| Biological Process | GO:0006644 | phospholipid metabolic process | ISO | J:155856 | |||||||||
| Biological Process | GO:0006644 | phospholipid metabolic process | IBA | J:265628 | |||||||||
| Biological Process | GO:0007165 | signal transduction | IMP | J:282680 | |||||||||
| Biological Process | GO:0007165 | signal transduction | IMP | J:282609 | |||||||||
| Biological Process | GO:0007165 | signal transduction | ISO | J:164563 | |||||||||
| Biological Process | GO:0007165 | signal transduction | IBA | J:265628 | |||||||||
| Biological Process | GO:0007165 | signal transduction | TAS | J:50016 | |||||||||
| Biological Process | GO:0007165 | signal transduction | TAS | J:56655 | |||||||||
| Biological Process | GO:0007165 | signal transduction | TAS | J:34520 | |||||||||
| Biological Process | GO:0006670 | sphingosine metabolic process | IDA | J:282680 | |||||||||
| Biological Process | GO:0006670 | sphingosine metabolic process | ISO | J:164563 | |||||||||
| Biological Process | GO:0006670 | sphingosine metabolic process | ISO | J:155856 | |||||||||
| Biological Process | GO:0006670 | sphingosine metabolic process | TAS | J:56655 | |||||||||
Mouse Genome Database (MGD), Gene Expression Database (GXD), Mouse Models of Human Cancer database (MMHCdb) (formerly Mouse Tumor Biology (MTB)), Gene Ontology (GO) |
||
|
Citing These Resources Funding Information Warranty Disclaimer, Privacy Notice, Licensing, & Copyright Send questions and comments to User Support. |
last database update 12/30/2025 MGI 6.24 |
|
|
|
||