|
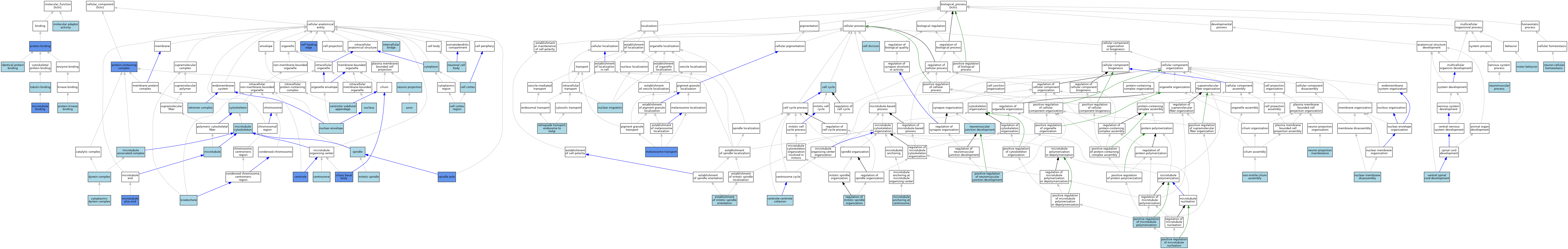
Symbol Name ID |
Dctn1
dynactin 1 MGI:107745 |
| Category | GO ID | Classification Term | Evidence | Reference | |||||||||
|---|---|---|---|---|---|---|---|---|---|---|---|---|---|
| Molecular Function | GO:0042802 | identical protein binding | ISO | J:155856 | |||||||||
| Molecular Function | GO:0008017 | microtubule binding | ISO | J:155856 | |||||||||
| Molecular Function | GO:0008017 | microtubule binding | ISO | J:164563 | |||||||||
| Molecular Function | GO:0008017 | microtubule binding | IDA | J:112743 | |||||||||
| Molecular Function | GO:0060090 | molecular adaptor activity | ISO | J:155856 | |||||||||
| Molecular Function | GO:0005515 | protein binding | IPI | J:138311 | |||||||||
| Molecular Function | GO:0005515 | protein binding | IPI | J:108467 | |||||||||
| Molecular Function | GO:0005515 | protein binding | IPI | J:200276 | |||||||||
| Molecular Function | GO:0005515 | protein binding | IPI | J:273640 | |||||||||
| Molecular Function | GO:0005515 | protein binding | IPI | J:86328 | |||||||||
| Molecular Function | GO:0005515 | protein binding | IPI | J:207807 | |||||||||
| Molecular Function | GO:0005515 | protein binding | IPI | J:236210 | |||||||||
| Molecular Function | GO:0005515 | protein binding | IPI | J:207807 | |||||||||
| Molecular Function | GO:0005515 | protein binding | IPI | J:91294 | |||||||||
| Molecular Function | GO:0005515 | protein binding | IPI | J:180994 | |||||||||
| Molecular Function | GO:0005515 | protein binding | IPI | J:91294 | |||||||||
| Molecular Function | GO:0005515 | protein binding | IPI | J:133434 | |||||||||
| Molecular Function | GO:0019901 | protein kinase binding | ISO | J:164563 | |||||||||
| Molecular Function | GO:0015631 | tubulin binding | ISO | J:164563 | |||||||||
| Cellular Component | GO:0030424 | axon | IBA | J:265628 | |||||||||
| Cellular Component | GO:0005938 | cell cortex | ISO | J:164563 | |||||||||
| Cellular Component | GO:0005938 | cell cortex | ISO | J:164563 | |||||||||
| Cellular Component | GO:0099738 | cell cortex region | ISO | J:164563 | |||||||||
| Cellular Component | GO:0031252 | cell leading edge | IDA | J:133434 | |||||||||
| Cellular Component | GO:0120103 | centriolar subdistal appendage | ISO | J:164563 | |||||||||
| Cellular Component | GO:0005814 | centriole | IDA | J:207807 | |||||||||
| Cellular Component | GO:0005814 | centriole | ISO | J:164563 | |||||||||
| Cellular Component | GO:0005813 | centrosome | ISO | J:164563 | |||||||||
| Cellular Component | GO:0036064 | ciliary basal body | IDA | J:124167 | |||||||||
| Cellular Component | GO:0005737 | cytoplasm | ISO | J:164563 | |||||||||
| Cellular Component | GO:0005868 | cytoplasmic dynein complex | ISO | J:155856 | |||||||||
| Cellular Component | GO:0005856 | cytoskeleton | IEA | J:60000 | |||||||||
| Cellular Component | GO:0030286 | dynein complex | IEA | J:60000 | |||||||||
| Cellular Component | GO:0045171 | intercellular bridge | ISO | J:164563 | |||||||||
| Cellular Component | GO:0000776 | kinetochore | ISO | J:164563 | |||||||||
| Cellular Component | GO:0000776 | kinetochore | IBA | J:265628 | |||||||||
| Cellular Component | GO:0005874 | microtubule | ISO | J:164563 | |||||||||
| Cellular Component | GO:0005875 | microtubule associated complex | ISO | J:164563 | |||||||||
| Cellular Component | GO:0005875 | microtubule associated complex | IBA | J:265628 | |||||||||
| Cellular Component | GO:0015630 | microtubule cytoskeleton | ISO | J:164563 | |||||||||
| Cellular Component | GO:0035371 | microtubule plus-end | IDA | J:112743 | |||||||||
| Cellular Component | GO:0035371 | microtubule plus-end | ISO | J:164563 | |||||||||
| Cellular Component | GO:0072686 | mitotic spindle | ISO | J:164563 | |||||||||
| Cellular Component | GO:0043005 | neuron projection | ISO | J:164563 | |||||||||
| Cellular Component | GO:0043025 | neuronal cell body | ISO | J:164563 | |||||||||
| Cellular Component | GO:0005635 | nuclear envelope | ISO | J:164563 | |||||||||
| Cellular Component | GO:0005634 | nucleus | IEA | J:60000 | |||||||||
| Cellular Component | GO:0032991 | protein-containing complex | IDA | J:197986 | |||||||||
| Cellular Component | GO:0030904 | retromer complex | ISO | J:164563 | |||||||||
| Cellular Component | GO:0005819 | spindle | ISO | J:164563 | |||||||||
| Cellular Component | GO:0000922 | spindle pole | IDA | J:229900 | |||||||||
| Cellular Component | GO:0000922 | spindle pole | ISO | J:164563 | |||||||||
| Cellular Component | GO:0000922 | spindle pole | IBA | J:265628 | |||||||||
| Biological Process | GO:0007049 | cell cycle | IEA | J:60000 | |||||||||
| Biological Process | GO:0051301 | cell division | IEA | J:60000 | |||||||||
| Biological Process | GO:0010457 | centriole-centriole cohesion | ISO | J:164563 | |||||||||
| Biological Process | GO:0000132 | establishment of mitotic spindle orientation | ISO | J:164563 | |||||||||
| Biological Process | GO:0000132 | establishment of mitotic spindle orientation | IBA | J:265628 | |||||||||
| Biological Process | GO:0032402 | melanosome transport | IMP | J:197308 | |||||||||
| Biological Process | GO:0034454 | microtubule anchoring at centrosome | ISO | J:164563 | |||||||||
| Biological Process | GO:0061744 | motor behavior | ISO | J:164563 | |||||||||
| Biological Process | GO:0007528 | neuromuscular junction development | ISO | J:164563 | |||||||||
| Biological Process | GO:0050905 | neuromuscular process | ISO | J:164563 | |||||||||
| Biological Process | GO:0070050 | neuron cellular homeostasis | ISO | J:164563 | |||||||||
| Biological Process | GO:1990535 | neuron projection maintenance | ISO | J:164563 | |||||||||
| Biological Process | GO:1905515 | non-motile cilium assembly | ISO | J:164563 | |||||||||
| Biological Process | GO:0051081 | nuclear membrane disassembly | ISO | J:164563 | |||||||||
| Biological Process | GO:0007097 | nuclear migration | IBA | J:265628 | |||||||||
| Biological Process | GO:0090063 | positive regulation of microtubule nucleation | ISO | J:164563 | |||||||||
| Biological Process | GO:0031116 | positive regulation of microtubule polymerization | ISO | J:164563 | |||||||||
| Biological Process | GO:1904398 | positive regulation of neuromuscular junction development | ISO | J:164563 | |||||||||
| Biological Process | GO:0060236 | regulation of mitotic spindle organization | ISO | J:164563 | |||||||||
| Biological Process | GO:0042147 | retrograde transport, endosome to Golgi | ISO | J:164563 | |||||||||
| Biological Process | GO:0021517 | ventral spinal cord development | ISO | J:164563 | |||||||||
Mouse Genome Database (MGD), Gene Expression Database (GXD), Mouse Models of Human Cancer database (MMHCdb) (formerly Mouse Tumor Biology (MTB)), Gene Ontology (GO) |
||
|
Citing These Resources Funding Information Warranty Disclaimer, Privacy Notice, Licensing, & Copyright Send questions and comments to User Support. |
last database update 12/30/2025 MGI 6.24 |
|
|
|
||