|
Symbol Name ID |
Dnah5
dynein, axonemal, heavy chain 5 MGI:107718 |
| Category | GO ID | Classification Term | Evidence | Reference | |||||||||
|---|---|---|---|---|---|---|---|---|---|---|---|---|---|
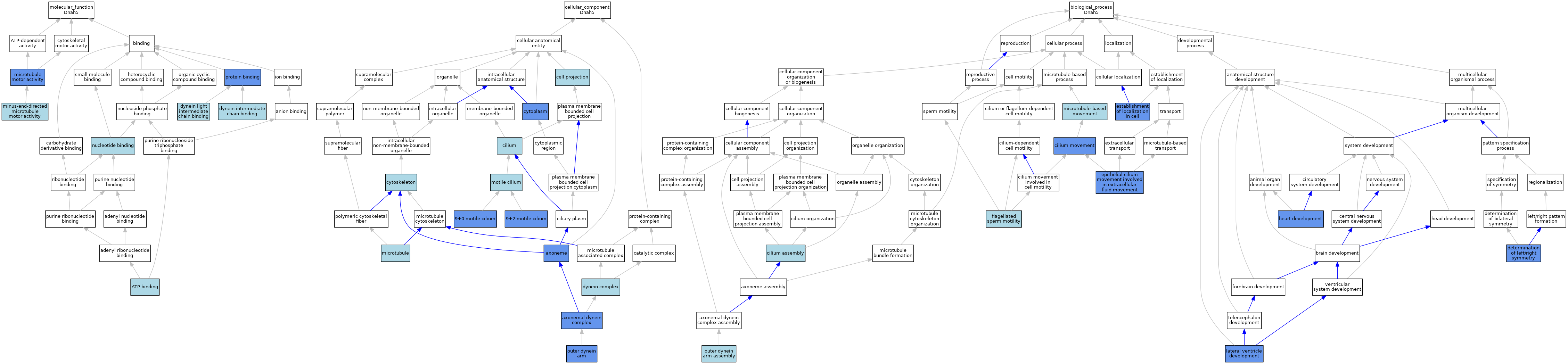
| Molecular Function | GO:0005524 | ATP binding | IEA | J:72247 | |||||||||
| Molecular Function | GO:0005524 | ATP binding | IEA | J:60000 | |||||||||
| Molecular Function | GO:0045505 | dynein intermediate chain binding | IEA | J:72247 | |||||||||
| Molecular Function | GO:0051959 | dynein light intermediate chain binding | IEA | J:72247 | |||||||||
| Molecular Function | GO:0003777 | microtubule motor activity | IMP | J:76189 | |||||||||
| Molecular Function | GO:0008569 | minus-end-directed microtubule motor activity | IBA | J:265628 | |||||||||
| Molecular Function | GO:0000166 | nucleotide binding | IEA | J:60000 | |||||||||
| Molecular Function | GO:0005515 | protein binding | IPI | J:272245 | |||||||||
| Molecular Function | GO:0005515 | protein binding | IPI | J:272245 | |||||||||
| Molecular Function | GO:0005515 | protein binding | IPI | J:272245 | |||||||||
| Cellular Component | GO:0097728 | 9+0 motile cilium | IDA | J:301033 | |||||||||
| Cellular Component | GO:0097729 | 9+2 motile cilium | ISO | J:164563 | |||||||||
| Cellular Component | GO:0097729 | 9+2 motile cilium | IDA | J:201474 | |||||||||
| Cellular Component | GO:0097729 | 9+2 motile cilium | IDA | J:201474 | |||||||||
| Cellular Component | GO:0097729 | 9+2 motile cilium | IDA | J:301033 | |||||||||
| Cellular Component | GO:0005858 | axonemal dynein complex | IMP | J:76189 | |||||||||
| Cellular Component | GO:0005930 | axoneme | IDA | J:206685 | |||||||||
| Cellular Component | GO:0005930 | axoneme | ISO | J:272245 | |||||||||
| Cellular Component | GO:0005930 | axoneme | ISO | J:73065 | |||||||||
| Cellular Component | GO:0005930 | axoneme | ISO | J:73065 | |||||||||
| Cellular Component | GO:0005930 | axoneme | IDA | J:272245 | |||||||||
| Cellular Component | GO:0005930 | axoneme | IDA | J:215900 | |||||||||
| Cellular Component | GO:0005930 | axoneme | IDA | J:301033 | |||||||||
| Cellular Component | GO:0005930 | axoneme | IDA | J:301033 | |||||||||
| Cellular Component | GO:0042995 | cell projection | IEA | J:60000 | |||||||||
| Cellular Component | GO:0005929 | cilium | IEA | J:60000 | |||||||||
| Cellular Component | GO:0005737 | cytoplasm | ISO | J:272245 | |||||||||
| Cellular Component | GO:0005737 | cytoplasm | IDA | J:272245 | |||||||||
| Cellular Component | GO:0005856 | cytoskeleton | IEA | J:60000 | |||||||||
| Cellular Component | GO:0030286 | dynein complex | IEA | J:72247 | |||||||||
| Cellular Component | GO:0030286 | dynein complex | IEA | J:60000 | |||||||||
| Cellular Component | GO:0005874 | microtubule | IEA | J:60000 | |||||||||
| Cellular Component | GO:0031514 | motile cilium | ISO | J:164563 | |||||||||
| Cellular Component | GO:0036157 | outer dynein arm | ISO | J:164563 | |||||||||
| Cellular Component | GO:0036157 | outer dynein arm | IBA | J:265628 | |||||||||
| Cellular Component | GO:0036157 | outer dynein arm | IDA | J:258369 | |||||||||
| Biological Process | GO:0060271 | cilium assembly | ISO | J:164563 | |||||||||
| Biological Process | GO:0003341 | cilium movement | ISO | J:164563 | |||||||||
| Biological Process | GO:0003341 | cilium movement | IMP | J:76189 | |||||||||
| Biological Process | GO:0007368 | determination of left/right symmetry | ISO | J:164563 | |||||||||
| Biological Process | GO:0007368 | determination of left/right symmetry | IMP | J:264151 | |||||||||
| Biological Process | GO:0007368 | determination of left/right symmetry | IMP | J:222159 | |||||||||
| Biological Process | GO:0007368 | determination of left/right symmetry | IMP | J:76189 | |||||||||
| Biological Process | GO:0007368 | determination of left/right symmetry | IMP | J:76189 | |||||||||
| Biological Process | GO:0007368 | determination of left/right symmetry | IMP | J:76189 | |||||||||
| Biological Process | GO:0003351 | epithelial cilium movement involved in extracellular fluid movement | IMP | J:264151 | |||||||||
| Biological Process | GO:0051649 | establishment of localization in cell | IMP | J:264151 | |||||||||
| Biological Process | GO:0030317 | flagellated sperm motility | ISO | J:164563 | |||||||||
| Biological Process | GO:0007507 | heart development | IMP | J:222159 | |||||||||
| Biological Process | GO:0021670 | lateral ventricle development | IMP | J:76189 | |||||||||
| Biological Process | GO:0007018 | microtubule-based movement | IBA | J:265628 | |||||||||
| Biological Process | GO:0036158 | outer dynein arm assembly | ISO | J:164563 | |||||||||
| Biological Process | GO:0036158 | outer dynein arm assembly | IBA | J:265628 | |||||||||
Mouse Genome Database (MGD), Gene Expression Database (GXD), Mouse Models of Human Cancer database (MMHCdb) (formerly Mouse Tumor Biology (MTB)), Gene Ontology (GO) |
||
|
Citing These Resources Funding Information Warranty Disclaimer, Privacy Notice, Licensing, & Copyright Send questions and comments to User Support. |
last database update 12/30/2025 MGI 6.24 |
|
|
|
||