About   Help   FAQ
GO Annotations Graph
Symbol
Name
ID
Gpm6b
glycoprotein m6b
MGI:107672

GO annotations  (Text View)    (Tabular View)

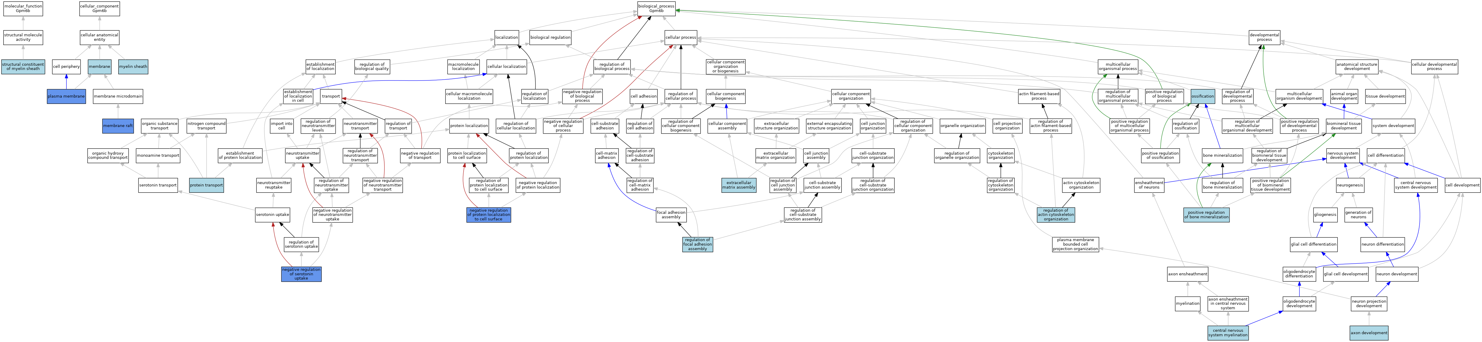
A table of the annotations represented in this image is provided below.


Gene Ontology Evidence Code Abbreviations:

Experimental:
EXP
Inferred from experiment
HMP
Inferred from high throughput mutant phenotype
HGI
Inferred from high throughput genetic interaction
HDA
Inferred from high throughput direct assay
HEP
Inferred from high throughput expression pattern
IDA
Inferred from direct assay
IEP
Inferred from expression pattern
IGI
Inferred from genetic interaction
IMP
Inferred from mutant phenotype
IPI
Inferred from physical interaction
Homology:
IAS
Inferred from ancestral sequence
IBA
Inferred from biological aspect of ancestor
IBD
Inferred from biological aspect of descendant
IKR
Inferred from key residues
IMR
Inferred from missing residues
IRD
Inferred from rapid divergence
ISA
Inferred from sequence alignment
ISM
Inferred from sequence model
ISO
Inferred from sequence orthology
ISS
Inferred from sequence or structural similarity
Automated:
IEA
Inferred from electronic annotation
RCA
Reviewed computational analysis
Other:
IC
Inferred by curator
NAS
Non-traceable author statement
ND
No biological data available
TAS
Traceable author statement

CategoryGO IDClassification TermEvidenceReference
Molecular FunctionGO:0019911structural constituent of myelin sheathIBAJ:265628
Cellular ComponentGO:0016020membraneIEAJ:72247
Cellular ComponentGO:0016020membraneIEAJ:60000
Cellular ComponentGO:0045121membrane raftIDAJ:184739
Cellular ComponentGO:0045121membrane raftIBAJ:265628
Cellular ComponentGO:0043209myelin sheathIBAJ:265628
Cellular ComponentGO:0005886plasma membraneIDAJ:184739
Cellular ComponentGO:0005886plasma membraneIBAJ:265628
Biological ProcessGO:0061564axon developmentIBAJ:265628
Biological ProcessGO:0022010central nervous system myelinationIBAJ:265628
Biological ProcessGO:0085029extracellular matrix assemblyISOJ:164563
Biological ProcessGO:2000009negative regulation of protein localization to cell surfaceIDAJ:184739
Biological ProcessGO:0051612negative regulation of serotonin uptakeIDAJ:184739
Biological ProcessGO:0051612negative regulation of serotonin uptakeIBAJ:265628
Biological ProcessGO:0001503ossificationIEAJ:60000
Biological ProcessGO:0030501positive regulation of bone mineralizationISOJ:164563
Biological ProcessGO:0015031protein transportIEAJ:60000
Biological ProcessGO:0032956regulation of actin cytoskeleton organizationISOJ:164563
Biological ProcessGO:0051893regulation of focal adhesion assemblyISOJ:164563

Contributing Projects:
Mouse Genome Database (MGD), Gene Expression Database (GXD), Mouse Models of Human Cancer database (MMHCdb) (formerly Mouse Tumor Biology (MTB)), Gene Ontology (GO)
Citing These Resources
Funding Information
Warranty Disclaimer, Privacy Notice, Licensing, & Copyright
Send questions and comments to User Support.
last database update
12/30/2025
MGI 6.24
The Jackson Laboratory