About   Help   FAQ
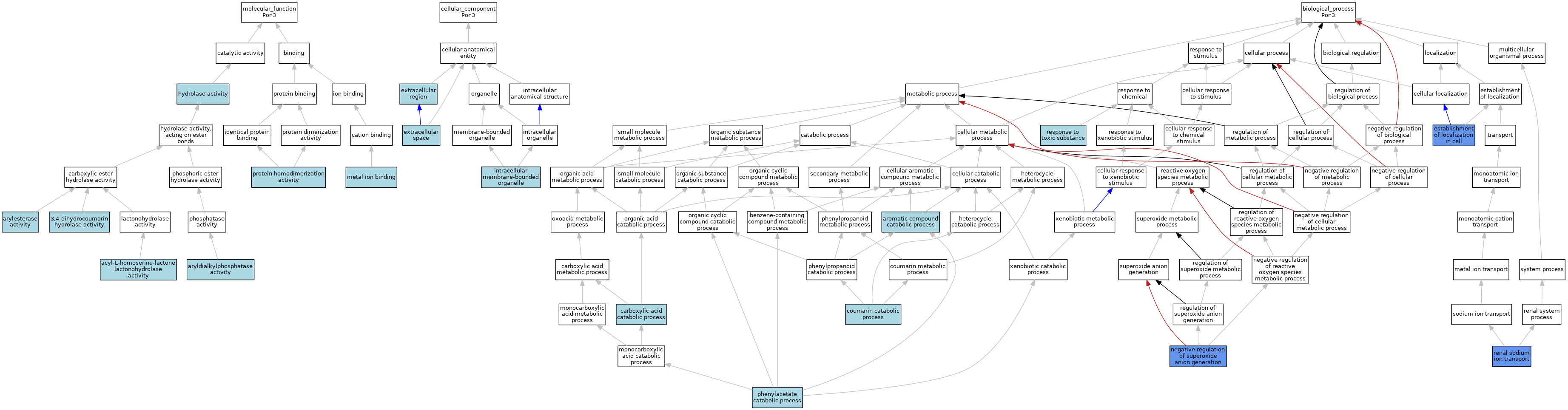
GO Annotations Graph
Symbol
Name
ID
Pon3
paraoxonase 3
MGI:106686

GO annotations  (Text View)    (Tabular View)

A table of the annotations represented in this image is provided below.


Gene Ontology Evidence Code Abbreviations:

Experimental:
EXP
Inferred from experiment
HMP
Inferred from high throughput mutant phenotype
HGI
Inferred from high throughput genetic interaction
HDA
Inferred from high throughput direct assay
HEP
Inferred from high throughput expression pattern
IDA
Inferred from direct assay
IEP
Inferred from expression pattern
IGI
Inferred from genetic interaction
IMP
Inferred from mutant phenotype
IPI
Inferred from physical interaction
Homology:
IAS
Inferred from ancestral sequence
IBA
Inferred from biological aspect of ancestor
IBD
Inferred from biological aspect of descendant
IKR
Inferred from key residues
IMR
Inferred from missing residues
IRD
Inferred from rapid divergence
ISA
Inferred from sequence alignment
ISM
Inferred from sequence model
ISO
Inferred from sequence orthology
ISS
Inferred from sequence or structural similarity
Automated:
IEA
Inferred from electronic annotation
RCA
Reviewed computational analysis
Other:
IC
Inferred by curator
NAS
Non-traceable author statement
ND
No biological data available
TAS
Traceable author statement

CategoryGO IDClassification TermEvidenceReference
Molecular FunctionGO:00187333,4-dihydrocoumarin hydrolase activityISOJ:155856
Molecular FunctionGO:0102007acyl-L-homoserine-lactone lactonohydrolase activityIEAJ:72245
Molecular FunctionGO:0004063aryldialkylphosphatase activityIEAJ:72245
Molecular FunctionGO:0004064arylesterase activityISOJ:164563
Molecular FunctionGO:0004064arylesterase activityISOJ:155856
Molecular FunctionGO:0004064arylesterase activityIBAJ:265628
Molecular FunctionGO:0016787hydrolase activityIEAJ:60000
Molecular FunctionGO:0046872metal ion bindingIEAJ:60000
Molecular FunctionGO:0042803protein homodimerization activityISOJ:164563
Cellular ComponentGO:0005576extracellular regionIEAJ:60000
Cellular ComponentGO:0005576extracellular regionIEAJ:72247
Cellular ComponentGO:0005615extracellular spaceISOJ:155856
Cellular ComponentGO:0005615extracellular spaceIBAJ:265628
Cellular ComponentGO:0043231intracellular membrane-bounded organelleISOJ:155856
Biological ProcessGO:0019439aromatic compound catabolic processISOJ:164563
Biological ProcessGO:0046395carboxylic acid catabolic processISOJ:164563
Biological ProcessGO:0046226coumarin catabolic processISOJ:155856
Biological ProcessGO:0051649establishment of localization in cellIDAJ:286836
Biological ProcessGO:0051649establishment of localization in cellIPIJ:286836
Biological ProcessGO:0051649establishment of localization in cellIMPJ:286836
Biological ProcessGO:0032929negative regulation of superoxide anion generationIDAJ:204799
Biological ProcessGO:0010124phenylacetate catabolic processISOJ:155856
Biological ProcessGO:0003096renal sodium ion transportIPIJ:286836
Biological ProcessGO:0003096renal sodium ion transportIDAJ:286836
Biological ProcessGO:0003096renal sodium ion transportIMPJ:286836
Biological ProcessGO:0009636response to toxic substanceIBAJ:265628

Contributing Projects:
Mouse Genome Database (MGD), Gene Expression Database (GXD), Mouse Models of Human Cancer database (MMHCdb) (formerly Mouse Tumor Biology (MTB)), Gene Ontology (GO)
Citing These Resources
Funding Information
Warranty Disclaimer, Privacy Notice, Licensing, & Copyright
Send questions and comments to User Support.
last database update
12/30/2025
MGI 6.24
The Jackson Laboratory