About   Help   FAQ
GO Annotations Graph
Symbol
Name
ID
Chrna6
cholinergic receptor, nicotinic, alpha polypeptide 6
MGI:106213

GO annotations  (Text View)    (Tabular View)

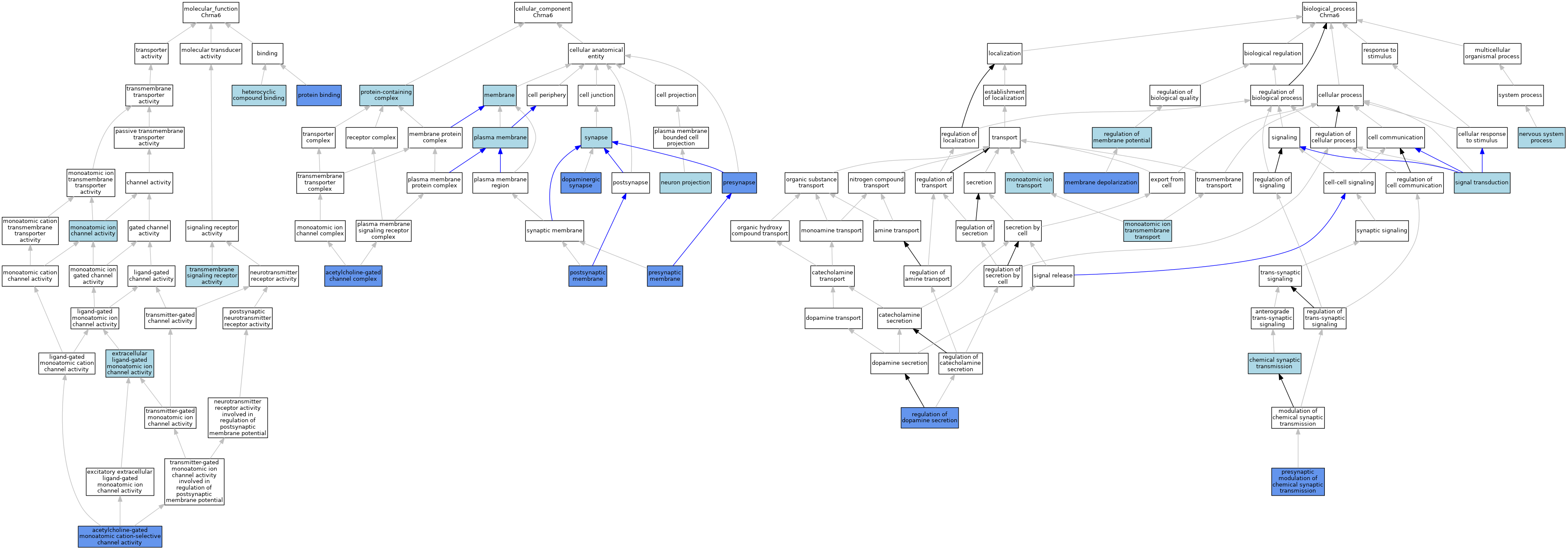
A table of the annotations represented in this image is provided below.


Gene Ontology Evidence Code Abbreviations:

Experimental:
EXP
Inferred from experiment
HMP
Inferred from high throughput mutant phenotype
HGI
Inferred from high throughput genetic interaction
HDA
Inferred from high throughput direct assay
HEP
Inferred from high throughput expression pattern
IDA
Inferred from direct assay
IEP
Inferred from expression pattern
IGI
Inferred from genetic interaction
IMP
Inferred from mutant phenotype
IPI
Inferred from physical interaction
Homology:
IAS
Inferred from ancestral sequence
IBA
Inferred from biological aspect of ancestor
IBD
Inferred from biological aspect of descendant
IKR
Inferred from key residues
IMR
Inferred from missing residues
IRD
Inferred from rapid divergence
ISA
Inferred from sequence alignment
ISM
Inferred from sequence model
ISO
Inferred from sequence orthology
ISS
Inferred from sequence or structural similarity
Automated:
IEA
Inferred from electronic annotation
RCA
Reviewed computational analysis
Other:
IC
Inferred by curator
NAS
Non-traceable author statement
ND
No biological data available
TAS
Traceable author statement

CategoryGO IDClassification TermEvidenceReference
Molecular FunctionGO:0022848acetylcholine-gated monoatomic cation-selective channel activityIBAJ:265628
Molecular FunctionGO:0022848acetylcholine-gated monoatomic cation-selective channel activityIMPJ:74587
Molecular FunctionGO:0022848acetylcholine-gated monoatomic cation-selective channel activityIMPJ:74587
Molecular FunctionGO:0022848acetylcholine-gated monoatomic cation-selective channel activityIMPJ:74587
Molecular FunctionGO:0022848acetylcholine-gated monoatomic cation-selective channel activityIMPJ:74587
Molecular FunctionGO:0022848acetylcholine-gated monoatomic cation-selective channel activityIMPJ:74587
Molecular FunctionGO:0022848acetylcholine-gated monoatomic cation-selective channel activityIMPJ:74587
Molecular FunctionGO:0005230extracellular ligand-gated monoatomic ion channel activityIEAJ:72247
Molecular FunctionGO:1901363heterocyclic compound bindingISOJ:155856
Molecular FunctionGO:0005216monoatomic ion channel activityIEAJ:72247
Molecular FunctionGO:0005515protein bindingIPIJ:85306
Molecular FunctionGO:0005515protein bindingIPIJ:85306
Molecular FunctionGO:0004888transmembrane signaling receptor activityIEAJ:72247
Cellular ComponentGO:0005892acetylcholine-gated channel complexIDAJ:85306
Cellular ComponentGO:0098691dopaminergic synapseIDAJ:85306
Cellular ComponentGO:0098691dopaminergic synapseIDAJ:85306
Cellular ComponentGO:0098691dopaminergic synapseIMPJ:85306
Cellular ComponentGO:0016020membraneISOJ:155856
Cellular ComponentGO:0043005neuron projectionIBAJ:265628
Cellular ComponentGO:0005886plasma membraneIEAJ:60000
Cellular ComponentGO:0045211postsynaptic membraneISOJ:155856
Cellular ComponentGO:0045211postsynaptic membraneIDAJ:212011
Cellular ComponentGO:0045211postsynaptic membraneIDAJ:212011
Cellular ComponentGO:0045211postsynaptic membraneIEPJ:212011
Cellular ComponentGO:0098793presynapseIDAJ:85306
Cellular ComponentGO:0042734presynaptic membraneISOJ:155856
Cellular ComponentGO:0042734presynaptic membraneIDAJ:212011
Cellular ComponentGO:0042734presynaptic membraneIDAJ:212011
Cellular ComponentGO:0042734presynaptic membraneIEPJ:212011
Cellular ComponentGO:0032991protein-containing complexISOJ:155856
Cellular ComponentGO:0045202synapseIBAJ:265628
Biological ProcessGO:0007268chemical synaptic transmissionIBAJ:265628
Biological ProcessGO:0051899membrane depolarizationIMPJ:85306
Biological ProcessGO:0034220monoatomic ion transmembrane transportIBAJ:265628
Biological ProcessGO:0006811monoatomic ion transportIEAJ:72247
Biological ProcessGO:0006811monoatomic ion transportIEAJ:60000
Biological ProcessGO:0050877nervous system processIBAJ:265628
Biological ProcessGO:0099171presynaptic modulation of chemical synaptic transmissionIMPJ:85306
Biological ProcessGO:0099171presynaptic modulation of chemical synaptic transmissionIDAJ:85306
Biological ProcessGO:0099171presynaptic modulation of chemical synaptic transmissionIDAJ:85306
Biological ProcessGO:0014059regulation of dopamine secretionIMPJ:85306
Biological ProcessGO:0042391regulation of membrane potentialIBAJ:265628
Biological ProcessGO:0007165signal transductionIBAJ:265628

Contributing Projects:
Mouse Genome Database (MGD), Gene Expression Database (GXD), Mouse Models of Human Cancer database (MMHCdb) (formerly Mouse Tumor Biology (MTB)), Gene Ontology (GO)
Citing These Resources
Funding Information
Warranty Disclaimer, Privacy Notice, Licensing, & Copyright
Send questions and comments to User Support.
last database update
12/30/2025
MGI 6.24
The Jackson Laboratory