About   Help   FAQ
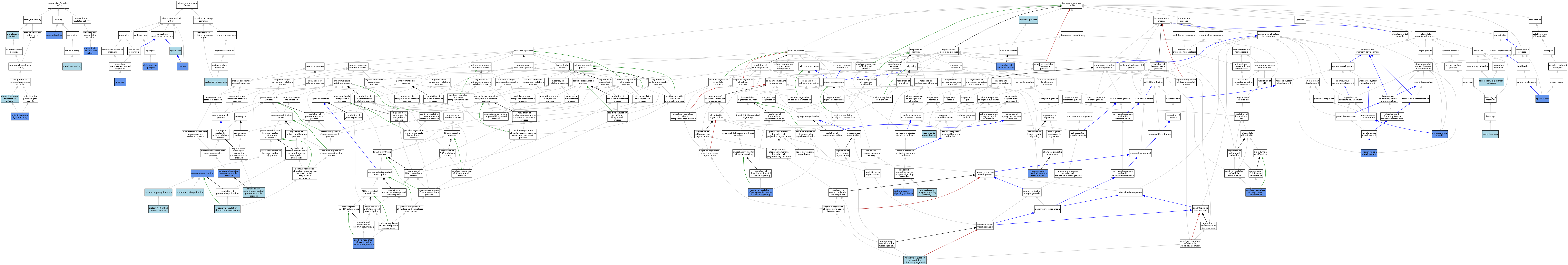
GO Annotations Graph
Symbol
Name
ID
Ube3a
ubiquitin protein ligase E3A
MGI:105098

GO annotations  (Text View)    (Tabular View)

A table of the annotations represented in this image is provided below.


Gene Ontology Evidence Code Abbreviations:

Experimental:
EXP
Inferred from experiment
HMP
Inferred from high throughput mutant phenotype
HGI
Inferred from high throughput genetic interaction
HDA
Inferred from high throughput direct assay
HEP
Inferred from high throughput expression pattern
IDA
Inferred from direct assay
IEP
Inferred from expression pattern
IGI
Inferred from genetic interaction
IMP
Inferred from mutant phenotype
IPI
Inferred from physical interaction
Homology:
IAS
Inferred from ancestral sequence
IBA
Inferred from biological aspect of ancestor
IBD
Inferred from biological aspect of descendant
IKR
Inferred from key residues
IMR
Inferred from missing residues
IRD
Inferred from rapid divergence
ISA
Inferred from sequence alignment
ISM
Inferred from sequence model
ISO
Inferred from sequence orthology
ISS
Inferred from sequence or structural similarity
Automated:
IEA
Inferred from electronic annotation
RCA
Reviewed computational analysis
Other:
IC
Inferred by curator
NAS
Non-traceable author statement
ND
No biological data available
TAS
Traceable author statement

CategoryGO IDClassification TermEvidenceReference
Molecular FunctionGO:0046872metal ion bindingIEAJ:60000
Molecular FunctionGO:0005515protein bindingIPIJ:41090
Molecular FunctionGO:0005515protein bindingIPIJ:105872
Molecular FunctionGO:0003713transcription coactivator activityIDAJ:105872
Molecular FunctionGO:0016740transferase activityIEAJ:60000
Molecular FunctionGO:0061630ubiquitin protein ligase activityISOJ:164563
Molecular FunctionGO:0061630ubiquitin protein ligase activityIBAJ:265628
Molecular FunctionGO:0061630ubiquitin protein ligase activityIDAJ:41090
Molecular FunctionGO:0004842ubiquitin-protein transferase activityISOJ:164563
Cellular ComponentGO:0005737cytoplasmIEAJ:60000
Cellular ComponentGO:0005829cytosolIBAJ:265628
Cellular ComponentGO:0005829cytosolIDAJ:41090
Cellular ComponentGO:0098978glutamatergic synapseIMPJ:224839
Cellular ComponentGO:0098978glutamatergic synapseIDAJ:224839
Cellular ComponentGO:0005634nucleusIDAJ:41090
Cellular ComponentGO:0000502proteasome complexIEAJ:60000
Biological ProcessGO:0030521androgen receptor signaling pathwayIPIJ:105872
Biological ProcessGO:0035641locomotory exploration behaviorISOJ:155856
Biological ProcessGO:0050804modulation of chemical synaptic transmissionIDAJ:224839
Biological ProcessGO:0050804modulation of chemical synaptic transmissionIMPJ:224839
Biological ProcessGO:0061743motor learningISOJ:155856
Biological ProcessGO:0061002negative regulation of dendritic spine morphogenesisISOJ:155856
Biological ProcessGO:0001541ovarian follicle developmentIMPJ:99980
Biological ProcessGO:1905528positive regulation of Golgi lumen acidificationISOJ:155856
Biological ProcessGO:1905528positive regulation of Golgi lumen acidificationIMPJ:196065
Biological ProcessGO:0014068positive regulation of phosphatidylinositol 3-kinase signalingIMPJ:105872
Biological ProcessGO:0031398positive regulation of protein ubiquitinationISOJ:164563
Biological ProcessGO:0045944positive regulation of transcription by RNA polymerase IIIGIJ:105872
Biological ProcessGO:0050847progesterone receptor signaling pathwayISOJ:164563
Biological ProcessGO:0060736prostate gland growthIMPJ:99980
Biological ProcessGO:0060736prostate gland growthIMPJ:105872
Biological ProcessGO:0051865protein autoubiquitinationISOJ:164563
Biological ProcessGO:0070936protein K48-linked ubiquitinationISOJ:164563
Biological ProcessGO:0000209protein polyubiquitinationIBAJ:265628
Biological ProcessGO:0016567protein ubiquitinationIDAJ:41090
Biological ProcessGO:0042752regulation of circadian rhythmISOJ:164563
Biological ProcessGO:0042752regulation of circadian rhythmIMPJ:215947
Biological ProcessGO:2000058regulation of ubiquitin-dependent protein catabolic processISOJ:164563
Biological ProcessGO:2000058regulation of ubiquitin-dependent protein catabolic processIBAJ:265628
Biological ProcessGO:0032570response to progesteroneISOJ:164563
Biological ProcessGO:0048511rhythmic processIEAJ:60000
Biological ProcessGO:0035037sperm entryIMPJ:99980
Biological ProcessGO:0006511ubiquitin-dependent protein catabolic processIDAJ:105872

Contributing Projects:
Mouse Genome Database (MGD), Gene Expression Database (GXD), Mouse Models of Human Cancer database (MMHCdb) (formerly Mouse Tumor Biology (MTB)), Gene Ontology (GO)
Citing These Resources
Funding Information
Warranty Disclaimer, Privacy Notice, Licensing, & Copyright
Send questions and comments to User Support.
last database update
12/30/2025
MGI 6.24
The Jackson Laboratory