About   Help   FAQ
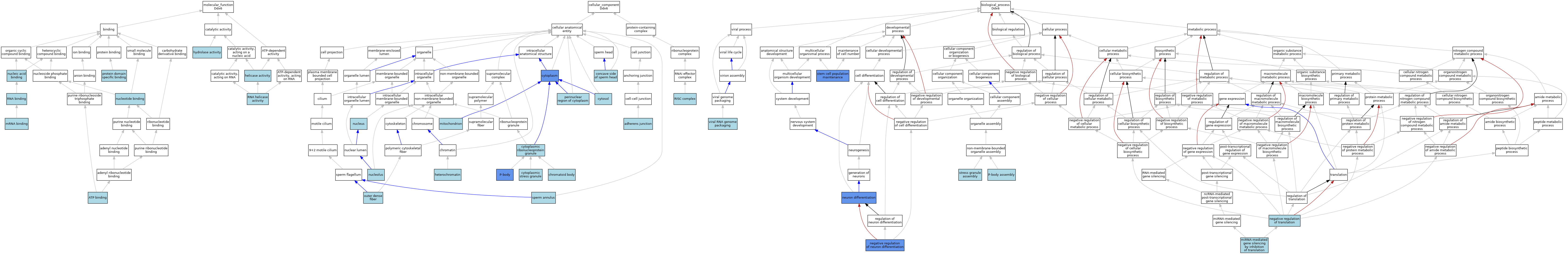
GO Annotations Graph
Symbol
Name
ID
Ddx6
DEAD-box helicase 6
MGI:104976

GO annotations  (Text View)    (Tabular View)

A table of the annotations represented in this image is provided below.


Gene Ontology Evidence Code Abbreviations:

Experimental:
EXP
Inferred from experiment
HMP
Inferred from high throughput mutant phenotype
HGI
Inferred from high throughput genetic interaction
HDA
Inferred from high throughput direct assay
HEP
Inferred from high throughput expression pattern
IDA
Inferred from direct assay
IEP
Inferred from expression pattern
IGI
Inferred from genetic interaction
IMP
Inferred from mutant phenotype
IPI
Inferred from physical interaction
Homology:
IAS
Inferred from ancestral sequence
IBA
Inferred from biological aspect of ancestor
IBD
Inferred from biological aspect of descendant
IKR
Inferred from key residues
IMR
Inferred from missing residues
IRD
Inferred from rapid divergence
ISA
Inferred from sequence alignment
ISM
Inferred from sequence model
ISO
Inferred from sequence orthology
ISS
Inferred from sequence or structural similarity
Automated:
IEA
Inferred from electronic annotation
RCA
Reviewed computational analysis
Other:
IC
Inferred by curator
NAS
Non-traceable author statement
ND
No biological data available
TAS
Traceable author statement

CategoryGO IDClassification TermEvidenceReference
Molecular FunctionGO:0005524ATP bindingIEAJ:72247
Molecular FunctionGO:0005524ATP bindingIEAJ:60000
Molecular FunctionGO:0004386helicase activityIEAJ:60000
Molecular FunctionGO:0016787hydrolase activityIEAJ:60000
Molecular FunctionGO:0003729mRNA bindingIBAJ:265628
Molecular FunctionGO:0003676nucleic acid bindingIEAJ:72247
Molecular FunctionGO:0000166nucleotide bindingIEAJ:60000
Molecular FunctionGO:0019904protein domain specific bindingISOJ:164563
Molecular FunctionGO:0003723RNA bindingIEAJ:60000
Molecular FunctionGO:0003724RNA helicase activityIEAJ:72247
Molecular FunctionGO:0003724RNA helicase activityIEAJ:72245
Cellular ComponentGO:0005912adherens junctionISOJ:155856
Cellular ComponentGO:0033391chromatoid bodyISOJ:155856
Cellular ComponentGO:0061830concave side of sperm headISOJ:155856
Cellular ComponentGO:0005737cytoplasmISOJ:164563
Cellular ComponentGO:0005737cytoplasmIDAJ:156954
Cellular ComponentGO:0036464cytoplasmic ribonucleoprotein granuleISOJ:164563
Cellular ComponentGO:0010494cytoplasmic stress granuleISOJ:164563
Cellular ComponentGO:0010494cytoplasmic stress granuleIBAJ:265628
Cellular ComponentGO:0005829cytosolISOJ:164563
Cellular ComponentGO:0000792heterochromatinISOJ:155856
Cellular ComponentGO:0005739mitochondrionISOJ:155856
Cellular ComponentGO:0005730nucleolusISOJ:155856
Cellular ComponentGO:0005634nucleusISOJ:164563
Cellular ComponentGO:0001520outer dense fiberISOJ:155856
Cellular ComponentGO:0000932P-bodyIBAJ:265628
Cellular ComponentGO:0000932P-bodyISOJ:168659
Cellular ComponentGO:0000932P-bodyIDAJ:217461
Cellular ComponentGO:0000932P-bodyISOJ:73065
Cellular ComponentGO:0048471perinuclear region of cytoplasmISOJ:155856
Cellular ComponentGO:0016442RISC complexISOJ:73065
Cellular ComponentGO:0097227sperm annulusISOJ:155856
Biological ProcessGO:0035278miRNA-mediated gene silencing by inhibition of translationISOJ:164563
Biological ProcessGO:0045665negative regulation of neuron differentiationIMPJ:217461
Biological ProcessGO:0017148negative regulation of translationISOJ:164563
Biological ProcessGO:0017148negative regulation of translationIBAJ:265628
Biological ProcessGO:0030182neuron differentiationIMPJ:217461
Biological ProcessGO:0033962P-body assemblyISOJ:164563
Biological ProcessGO:0033962P-body assemblyIBAJ:265628
Biological ProcessGO:0033962P-body assemblyISOJ:168659
Biological ProcessGO:0019827stem cell population maintenanceIMPJ:217461
Biological ProcessGO:0034063stress granule assemblyIBAJ:265628
Biological ProcessGO:0019074viral RNA genome packagingISOJ:164563

Contributing Projects:
Mouse Genome Database (MGD), Gene Expression Database (GXD), Mouse Models of Human Cancer database (MMHCdb) (formerly Mouse Tumor Biology (MTB)), Gene Ontology (GO)
Citing These Resources
Funding Information
Warranty Disclaimer, Privacy Notice, Licensing, & Copyright
Send questions and comments to User Support.
last database update
12/30/2025
MGI 6.24
The Jackson Laboratory