|
Symbol Name ID |
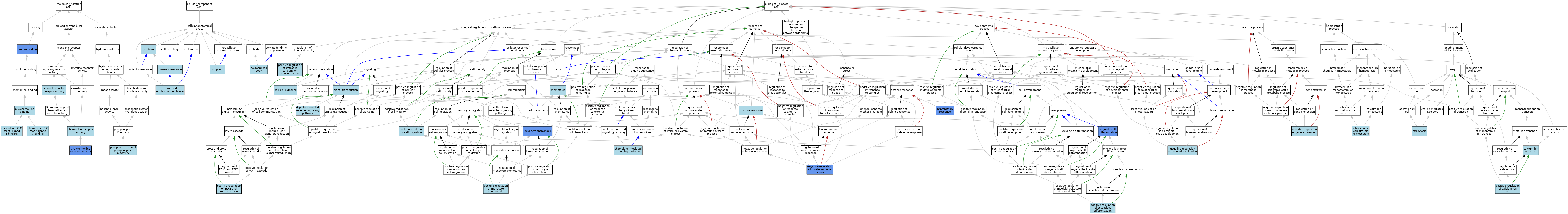
Ccr1
C-C motif chemokine receptor 1 MGI:104618 |
| Category | GO ID | Classification Term | Evidence | Reference | |||||||||
|---|---|---|---|---|---|---|---|---|---|---|---|---|---|
| Molecular Function | GO:0019957 | C-C chemokine binding | ISO | J:164563 | |||||||||
| Molecular Function | GO:0019957 | C-C chemokine binding | ISO | J:155856 | |||||||||
| Molecular Function | GO:0016493 | C-C chemokine receptor activity | ISO | J:164563 | |||||||||
| Molecular Function | GO:0016493 | C-C chemokine receptor activity | IDA | J:29873 | |||||||||
| Molecular Function | GO:0071791 | chemokine (C-C motif) ligand 5 binding | ISO | J:164563 | |||||||||
| Molecular Function | GO:0071791 | chemokine (C-C motif) ligand 5 binding | IBA | J:265628 | |||||||||
| Molecular Function | GO:0035717 | chemokine (C-C motif) ligand 7 binding | ISO | J:164563 | |||||||||
| Molecular Function | GO:0035717 | chemokine (C-C motif) ligand 7 binding | IBA | J:265628 | |||||||||
| Molecular Function | GO:0004950 | chemokine receptor activity | ISO | J:164563 | |||||||||
| Molecular Function | GO:0004930 | G protein-coupled receptor activity | IEA | J:60000 | |||||||||
| Molecular Function | GO:0004930 | G protein-coupled receptor activity | IEA | J:72247 | |||||||||
| Molecular Function | GO:0004435 | phosphatidylinositol phospholipase C activity | ISO | J:164563 | |||||||||
| Molecular Function | GO:0005515 | protein binding | IPI | J:29873 | |||||||||
| Molecular Function | GO:0005515 | protein binding | IPI | J:32263 | |||||||||
| Molecular Function | GO:0005515 | protein binding | IPI | J:29873 | |||||||||
| Cellular Component | GO:0005737 | cytoplasm | IBA | J:265628 | |||||||||
| Cellular Component | GO:0009897 | external side of plasma membrane | ISO | J:164563 | |||||||||
| Cellular Component | GO:0016020 | membrane | IEA | J:60000 | |||||||||
| Cellular Component | GO:0016020 | membrane | IEA | J:72247 | |||||||||
| Cellular Component | GO:0043025 | neuronal cell body | ISO | J:155856 | |||||||||
| Cellular Component | GO:0005886 | plasma membrane | ISO | J:164563 | |||||||||
| Biological Process | GO:0006816 | calcium ion transport | ISO | J:164563 | |||||||||
| Biological Process | GO:0007267 | cell-cell signaling | ISO | J:164563 | |||||||||
| Biological Process | GO:0070098 | chemokine-mediated signaling pathway | ISO | J:164563 | |||||||||
| Biological Process | GO:0006935 | chemotaxis | IEA | J:72247 | |||||||||
| Biological Process | GO:0006887 | exocytosis | ISO | J:164563 | |||||||||
| Biological Process | GO:0007186 | G protein-coupled receptor signaling pathway | IEA | J:60000 | |||||||||
| Biological Process | GO:0007186 | G protein-coupled receptor signaling pathway | IEA | J:72247 | |||||||||
| Biological Process | GO:0006955 | immune response | ISO | J:164563 | |||||||||
| Biological Process | GO:0006955 | immune response | IBA | J:265628 | |||||||||
| Biological Process | GO:0006954 | inflammatory response | IBA | J:265628 | |||||||||
| Biological Process | GO:0006954 | inflammatory response | IMP | J:41324 | |||||||||
| Biological Process | GO:0006874 | intracellular calcium ion homeostasis | ISO | J:164563 | |||||||||
| Biological Process | GO:0030595 | leukocyte chemotaxis | IMP | J:41324 | |||||||||
| Biological Process | GO:0030595 | leukocyte chemotaxis | IDA | J:29873 | |||||||||
| Biological Process | GO:0030099 | myeloid cell differentiation | IMP | J:41324 | |||||||||
| Biological Process | GO:0030502 | negative regulation of bone mineralization | ISO | J:164563 | |||||||||
| Biological Process | GO:0010629 | negative regulation of gene expression | ISO | J:164563 | |||||||||
| Biological Process | GO:0045824 | negative regulation of innate immune response | IMP | J:169909 | |||||||||
| Biological Process | GO:0051928 | positive regulation of calcium ion transport | ISO | J:164563 | |||||||||
| Biological Process | GO:0030335 | positive regulation of cell migration | ISO | J:164563 | |||||||||
| Biological Process | GO:0007204 | positive regulation of cytosolic calcium ion concentration | ISO | J:164563 | |||||||||
| Biological Process | GO:0070374 | positive regulation of ERK1 and ERK2 cascade | ISO | J:164563 | |||||||||
| Biological Process | GO:0090026 | positive regulation of monocyte chemotaxis | ISO | J:164563 | |||||||||
| Biological Process | GO:0045672 | positive regulation of osteoclast differentiation | ISO | J:164563 | |||||||||
| Biological Process | GO:0007165 | signal transduction | IEA | J:60000 | |||||||||
Mouse Genome Database (MGD), Gene Expression Database (GXD), Mouse Models of Human Cancer database (MMHCdb) (formerly Mouse Tumor Biology (MTB)), Gene Ontology (GO) |
||
|
Citing These Resources Funding Information Warranty Disclaimer, Privacy Notice, Licensing, & Copyright Send questions and comments to User Support. |
last database update 12/30/2025 MGI 6.24 |
|
|
|
||