About   Help   FAQ
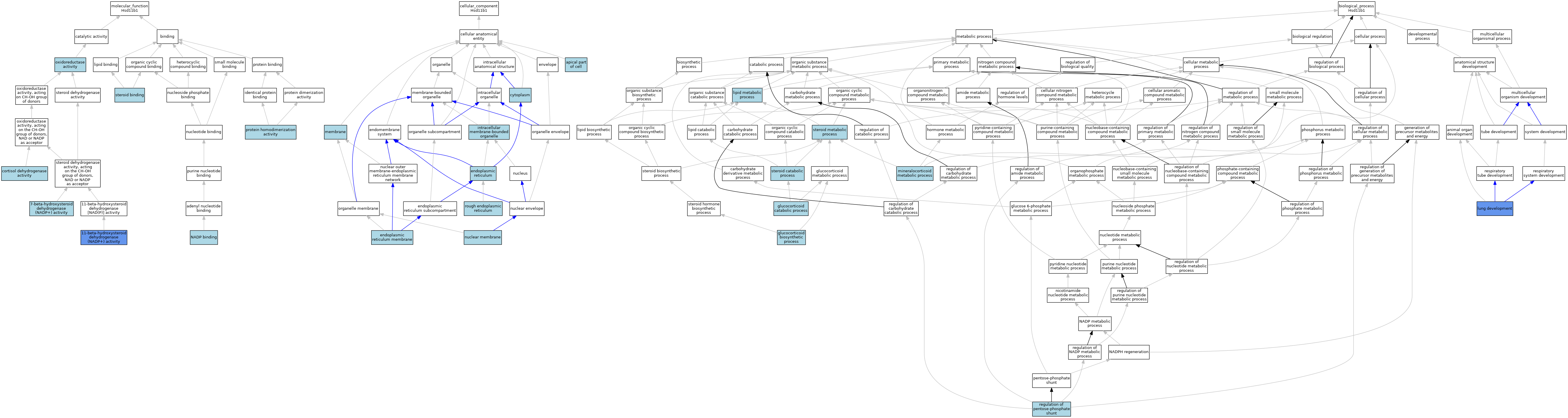
GO Annotations Graph
Symbol
Name
ID
Hsd11b1
hydroxysteroid 11-beta dehydrogenase 1
MGI:103562

GO annotations  (Text View)    (Tabular View)

A table of the annotations represented in this image is provided below.


Gene Ontology Evidence Code Abbreviations:

Experimental:
EXP
Inferred from experiment
HMP
Inferred from high throughput mutant phenotype
HGI
Inferred from high throughput genetic interaction
HDA
Inferred from high throughput direct assay
HEP
Inferred from high throughput expression pattern
IDA
Inferred from direct assay
IEP
Inferred from expression pattern
IGI
Inferred from genetic interaction
IMP
Inferred from mutant phenotype
IPI
Inferred from physical interaction
Homology:
IAS
Inferred from ancestral sequence
IBA
Inferred from biological aspect of ancestor
IBD
Inferred from biological aspect of descendant
IKR
Inferred from key residues
IMR
Inferred from missing residues
IRD
Inferred from rapid divergence
ISA
Inferred from sequence alignment
ISM
Inferred from sequence model
ISO
Inferred from sequence orthology
ISS
Inferred from sequence or structural similarity
Automated:
IEA
Inferred from electronic annotation
RCA
Reviewed computational analysis
Other:
IC
Inferred by curator
NAS
Non-traceable author statement
ND
No biological data available
TAS
Traceable author statement

CategoryGO IDClassification TermEvidenceReference
Molecular FunctionGO:007052411-beta-hydroxysteroid dehydrogenase (NADP+) activityISOJ:164563
Molecular FunctionGO:007052411-beta-hydroxysteroid dehydrogenase (NADP+) activityIBAJ:265628
Molecular FunctionGO:007052411-beta-hydroxysteroid dehydrogenase (NADP+) activityIDAJ:37226
Molecular FunctionGO:007052411-beta-hydroxysteroid dehydrogenase (NADP+) activityIMPJ:80523
Molecular FunctionGO:00470227-beta-hydroxysteroid dehydrogenase (NADP+) activityIEAJ:72245
Molecular FunctionGO:0102196cortisol dehydrogenase activityIEAJ:72245
Molecular FunctionGO:0050661NADP bindingISOJ:164563
Molecular FunctionGO:0050661NADP bindingISOJ:155856
Molecular FunctionGO:0016491oxidoreductase activityIEAJ:60000
Molecular FunctionGO:0016491oxidoreductase activityIEAJ:72247
Molecular FunctionGO:0042803protein homodimerization activityISOJ:164563
Molecular FunctionGO:0005496steroid bindingISOJ:155856
Molecular FunctionGO:0005496steroid bindingIBAJ:265628
Cellular ComponentGO:0045177apical part of cellISOJ:155856
Cellular ComponentGO:0005737cytoplasmISOJ:155856
Cellular ComponentGO:0005783endoplasmic reticulumIEAJ:60000
Cellular ComponentGO:0005789endoplasmic reticulum membraneISOJ:164563
Cellular ComponentGO:0043231intracellular membrane-bounded organelleISOJ:155856
Cellular ComponentGO:0043231intracellular membrane-bounded organelleIBAJ:265628
Cellular ComponentGO:0016020membraneIEAJ:60000
Cellular ComponentGO:0031965nuclear membraneISOJ:155856
Cellular ComponentGO:0005791rough endoplasmic reticulumISOJ:155856
Biological ProcessGO:0006704glucocorticoid biosynthetic processISOJ:155856
Biological ProcessGO:0006713glucocorticoid catabolic processISOJ:155856
Biological ProcessGO:0006629lipid metabolic processIEAJ:60000
Biological ProcessGO:0030324lung developmentIMPJ:80523
Biological ProcessGO:0008212mineralocorticoid metabolic processISOJ:155856
Biological ProcessGO:0043456regulation of pentose-phosphate shuntISOJ:155856
Biological ProcessGO:0006706steroid catabolic processIBAJ:265628
Biological ProcessGO:0008202steroid metabolic processIEAJ:60000

Contributing Projects:
Mouse Genome Database (MGD), Gene Expression Database (GXD), Mouse Models of Human Cancer database (MMHCdb) (formerly Mouse Tumor Biology (MTB)), Gene Ontology (GO)
Citing These Resources
Funding Information
Warranty Disclaimer, Privacy Notice, Licensing, & Copyright
Send questions and comments to User Support.
last database update
12/30/2025
MGI 6.24
The Jackson Laboratory