|
Symbol Name ID |
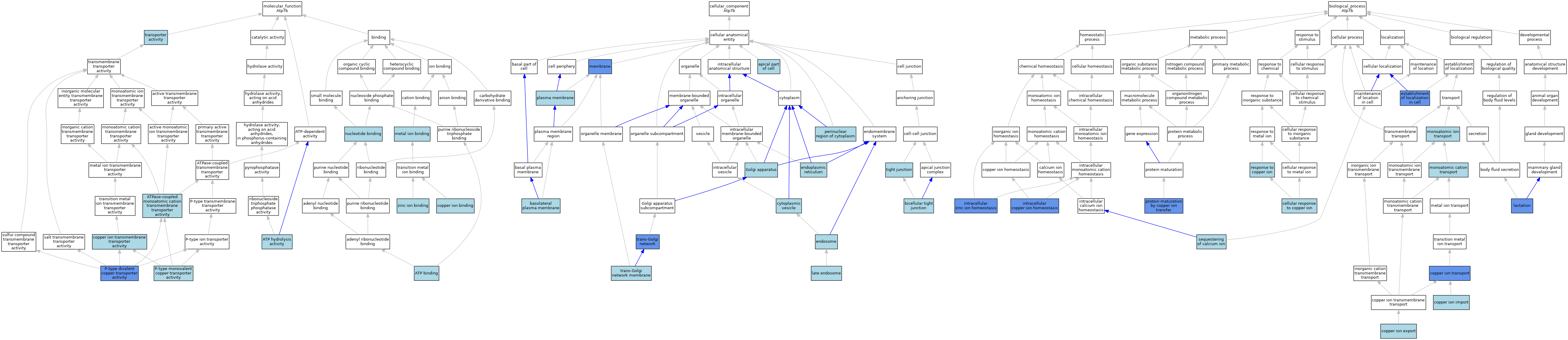
Atp7b
ATPase, copper transporting, beta polypeptide MGI:103297 |
| Category | GO ID | Classification Term | Evidence | Reference | |||||||||
|---|---|---|---|---|---|---|---|---|---|---|---|---|---|
| Molecular Function | GO:0005524 | ATP binding | ISO | J:164563 | |||||||||
| Molecular Function | GO:0016887 | ATP hydrolysis activity | IEA | J:72247 | |||||||||
| Molecular Function | GO:0019829 | ATPase-coupled monoatomic cation transmembrane transporter activity | IEA | J:72247 | |||||||||
| Molecular Function | GO:0005507 | copper ion binding | ISO | J:164563 | |||||||||
| Molecular Function | GO:0005507 | copper ion binding | ISO | J:155856 | |||||||||
| Molecular Function | GO:0005507 | copper ion binding | IBA | J:265628 | |||||||||
| Molecular Function | GO:0005375 | copper ion transmembrane transporter activity | ISO | J:164563 | |||||||||
| Molecular Function | GO:0005375 | copper ion transmembrane transporter activity | ISO | J:155856 | |||||||||
| Molecular Function | GO:0046872 | metal ion binding | IEA | J:60000 | |||||||||
| Molecular Function | GO:0046872 | metal ion binding | IEA | J:72247 | |||||||||
| Molecular Function | GO:0000166 | nucleotide binding | IEA | J:60000 | |||||||||
| Molecular Function | GO:0000166 | nucleotide binding | IEA | J:72247 | |||||||||
| Molecular Function | GO:0043682 | P-type divalent copper transporter activity | ISO | J:164563 | |||||||||
| Molecular Function | GO:0043682 | P-type divalent copper transporter activity | IBA | J:265628 | |||||||||
| Molecular Function | GO:0043682 | P-type divalent copper transporter activity | IDA | J:114243 | |||||||||
| Molecular Function | GO:0043682 | P-type divalent copper transporter activity | IDA | J:97775 | |||||||||
| Molecular Function | GO:0043682 | P-type divalent copper transporter activity | IMP | J:114243 | |||||||||
| Molecular Function | GO:0140581 | P-type monovalent copper transporter activity | IEA | J:72245 | |||||||||
| Molecular Function | GO:0005215 | transporter activity | IEA | J:72247 | |||||||||
| Molecular Function | GO:0008270 | zinc ion binding | ISO | J:155856 | |||||||||
| Cellular Component | GO:0045177 | apical part of cell | ISO | J:155856 | |||||||||
| Cellular Component | GO:0016323 | basolateral plasma membrane | ISO | J:164563 | |||||||||
| Cellular Component | GO:0016323 | basolateral plasma membrane | ISO | J:155856 | |||||||||
| Cellular Component | GO:0005923 | bicellular tight junction | ISO | J:155856 | |||||||||
| Cellular Component | GO:0031410 | cytoplasmic vesicle | ISO | J:164563 | |||||||||
| Cellular Component | GO:0005783 | endoplasmic reticulum | ISO | J:155856 | |||||||||
| Cellular Component | GO:0005768 | endosome | IEA | J:60000 | |||||||||
| Cellular Component | GO:0005794 | Golgi apparatus | ISO | J:164563 | |||||||||
| Cellular Component | GO:0005770 | late endosome | ISO | J:164563 | |||||||||
| Cellular Component | GO:0005770 | late endosome | ISO | J:155856 | |||||||||
| Cellular Component | GO:0016020 | membrane | IBA | J:265628 | |||||||||
| Cellular Component | GO:0016020 | membrane | IDA | J:57632 | |||||||||
| Cellular Component | GO:0016020 | membrane | IDA | J:97775 | |||||||||
| Cellular Component | GO:0048471 | perinuclear region of cytoplasm | ISO | J:164563 | |||||||||
| Cellular Component | GO:0048471 | perinuclear region of cytoplasm | ISO | J:155856 | |||||||||
| Cellular Component | GO:0005886 | plasma membrane | ISO | J:155856 | |||||||||
| Cellular Component | GO:0070160 | tight junction | ISO | J:155856 | |||||||||
| Cellular Component | GO:0005802 | trans-Golgi network | ISO | J:164563 | |||||||||
| Cellular Component | GO:0005802 | trans-Golgi network | ISO | J:155856 | |||||||||
| Cellular Component | GO:0005802 | trans-Golgi network | IBA | J:265628 | |||||||||
| Cellular Component | GO:0005802 | trans-Golgi network | IDA | J:66749 | |||||||||
| Cellular Component | GO:0032588 | trans-Golgi network membrane | ISO | J:164563 | |||||||||
| Biological Process | GO:0071280 | cellular response to copper ion | ISO | J:155856 | |||||||||
| Biological Process | GO:0060003 | copper ion export | ISO | J:155856 | |||||||||
| Biological Process | GO:0060003 | copper ion export | IBA | J:265628 | |||||||||
| Biological Process | GO:0015677 | copper ion import | ISO | J:164563 | |||||||||
| Biological Process | GO:0015677 | copper ion import | IBA | J:265628 | |||||||||
| Biological Process | GO:0006825 | copper ion transport | ISO | J:164563 | |||||||||
| Biological Process | GO:0006825 | copper ion transport | IDA | J:114243 | |||||||||
| Biological Process | GO:0006825 | copper ion transport | IMP | J:66749 | |||||||||
| Biological Process | GO:0006825 | copper ion transport | IMP | J:114243 | |||||||||
| Biological Process | GO:0006825 | copper ion transport | IDA | J:97775 | |||||||||
| Biological Process | GO:0051649 | establishment of localization in cell | IMP | J:66749 | |||||||||
| Biological Process | GO:0006878 | intracellular copper ion homeostasis | IBA | J:265628 | |||||||||
| Biological Process | GO:0006878 | intracellular copper ion homeostasis | IMP | J:66749 | |||||||||
| Biological Process | GO:0006878 | intracellular copper ion homeostasis | IMP | J:19226 | |||||||||
| Biological Process | GO:0006878 | intracellular copper ion homeostasis | IMP | J:15955 | |||||||||
| Biological Process | GO:0006878 | intracellular copper ion homeostasis | IMP | J:1046 | |||||||||
| Biological Process | GO:0006878 | intracellular copper ion homeostasis | IMP | J:19226 | |||||||||
| Biological Process | GO:0006878 | intracellular copper ion homeostasis | IMP | J:44523 | |||||||||
| Biological Process | GO:0006878 | intracellular copper ion homeostasis | IMP | J:7102 | |||||||||
| Biological Process | GO:0006878 | intracellular copper ion homeostasis | IMP | J:44523 | |||||||||
| Biological Process | GO:0006878 | intracellular copper ion homeostasis | IMP | J:44523 | |||||||||
| Biological Process | GO:0006878 | intracellular copper ion homeostasis | IMP | J:57632 | |||||||||
| Biological Process | GO:0006878 | intracellular copper ion homeostasis | IMP | J:66749 | |||||||||
| Biological Process | GO:0006878 | intracellular copper ion homeostasis | IMP | J:40104 | |||||||||
| Biological Process | GO:0006878 | intracellular copper ion homeostasis | IMP | J:57632 | |||||||||
| Biological Process | GO:0006878 | intracellular copper ion homeostasis | IMP | J:57632 | |||||||||
| Biological Process | GO:0006878 | intracellular copper ion homeostasis | IMP | J:19226 | |||||||||
| Biological Process | GO:0006878 | intracellular copper ion homeostasis | IMP | J:19226 | |||||||||
| Biological Process | GO:0006878 | intracellular copper ion homeostasis | IMP | J:45933 | |||||||||
| Biological Process | GO:0006878 | intracellular copper ion homeostasis | IMP | J:44523 | |||||||||
| Biological Process | GO:0006878 | intracellular copper ion homeostasis | IMP | J:19226 | |||||||||
| Biological Process | GO:0006878 | intracellular copper ion homeostasis | IMP | J:44523 | |||||||||
| Biological Process | GO:0006882 | intracellular zinc ion homeostasis | IMP | J:19226 | |||||||||
| Biological Process | GO:0006882 | intracellular zinc ion homeostasis | IMP | J:44523 | |||||||||
| Biological Process | GO:0006882 | intracellular zinc ion homeostasis | IMP | J:19226 | |||||||||
| Biological Process | GO:0006882 | intracellular zinc ion homeostasis | IMP | J:15955 | |||||||||
| Biological Process | GO:0006882 | intracellular zinc ion homeostasis | IMP | J:19226 | |||||||||
| Biological Process | GO:0006882 | intracellular zinc ion homeostasis | IMP | J:45933 | |||||||||
| Biological Process | GO:0006882 | intracellular zinc ion homeostasis | IMP | J:44523 | |||||||||
| Biological Process | GO:0006882 | intracellular zinc ion homeostasis | IMP | J:44523 | |||||||||
| Biological Process | GO:0007595 | lactation | IMP | MGI:MGI:71982 | |||||||||
| Biological Process | GO:0007595 | lactation | IMP | J:7102 | |||||||||
| Biological Process | GO:0007595 | lactation | IMP | J:1046 | |||||||||
| Biological Process | GO:0006812 | monoatomic cation transport | IEA | J:72247 | |||||||||
| Biological Process | GO:0006811 | monoatomic ion transport | IEA | J:60000 | |||||||||
| Biological Process | GO:0015680 | protein maturation by copper ion transfer | IMP | J:106305 | |||||||||
| Biological Process | GO:0046688 | response to copper ion | ISO | J:164563 | |||||||||
| Biological Process | GO:0051208 | sequestering of calcium ion | ISO | J:164563 | |||||||||
Mouse Genome Database (MGD), Gene Expression Database (GXD), Mouse Models of Human Cancer database (MMHCdb) (formerly Mouse Tumor Biology (MTB)), Gene Ontology (GO) |
||
|
Citing These Resources Funding Information Warranty Disclaimer, Privacy Notice, Licensing, & Copyright Send questions and comments to User Support. |
last database update 12/30/2025 MGI 6.24 |
|
|
|
||