About   Help   FAQ
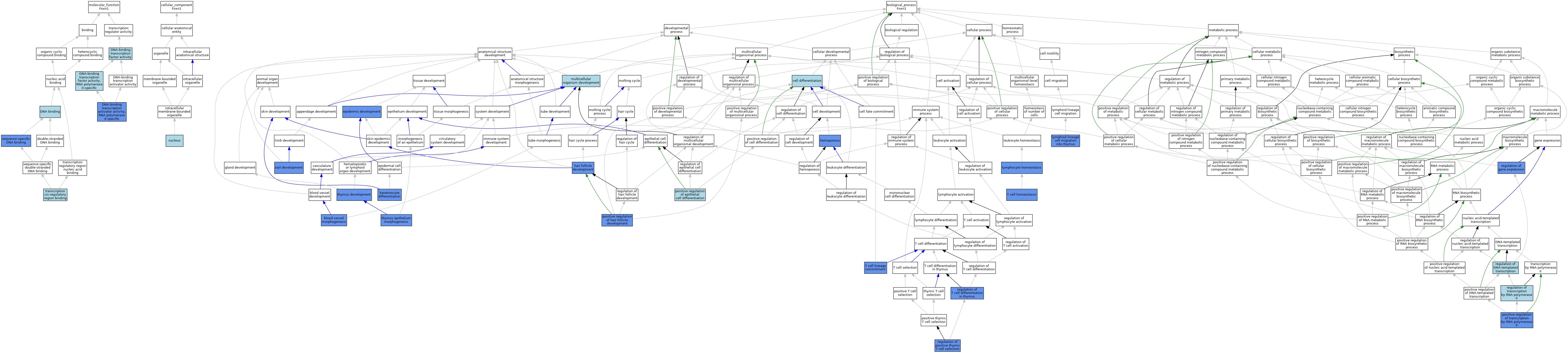
GO Annotations Graph
Symbol
Name
ID
Foxn1
forkhead box N1
MGI:102949

GO annotations  (Text View)    (Tabular View)

A table of the annotations represented in this image is provided below.


Gene Ontology Evidence Code Abbreviations:

Experimental:
EXP
Inferred from experiment
HMP
Inferred from high throughput mutant phenotype
HGI
Inferred from high throughput genetic interaction
HDA
Inferred from high throughput direct assay
HEP
Inferred from high throughput expression pattern
IDA
Inferred from direct assay
IEP
Inferred from expression pattern
IGI
Inferred from genetic interaction
IMP
Inferred from mutant phenotype
IPI
Inferred from physical interaction
Homology:
IAS
Inferred from ancestral sequence
IBA
Inferred from biological aspect of ancestor
IBD
Inferred from biological aspect of descendant
IKR
Inferred from key residues
IMR
Inferred from missing residues
IRD
Inferred from rapid divergence
ISA
Inferred from sequence alignment
ISM
Inferred from sequence model
ISO
Inferred from sequence orthology
ISS
Inferred from sequence or structural similarity
Automated:
IEA
Inferred from electronic annotation
RCA
Reviewed computational analysis
Other:
IC
Inferred by curator
NAS
Non-traceable author statement
ND
No biological data available
TAS
Traceable author statement

CategoryGO IDClassification TermEvidenceReference
Molecular FunctionGO:0003677DNA bindingIEAJ:60000
Molecular FunctionGO:0001228DNA-binding transcription activator activity, RNA polymerase II-specificIDAJ:39811
Molecular FunctionGO:0001228DNA-binding transcription activator activity, RNA polymerase II-specificIMPJ:39811
Molecular FunctionGO:0003700DNA-binding transcription factor activityIEAJ:72247
Molecular FunctionGO:0000981DNA-binding transcription factor activity, RNA polymerase II-specificIBAJ:265628
Molecular FunctionGO:0043565sequence-specific DNA bindingIDAJ:39811
Molecular FunctionGO:0000976transcription cis-regulatory region bindingIBAJ:265628
Cellular ComponentGO:0005634nucleusIEAJ:60000
Biological ProcessGO:0048514blood vessel morphogenesisIMPJ:155348
Biological ProcessGO:0030154cell differentiationIEAJ:60000
Biological ProcessGO:0008544epidermis developmentIMPJ:177992
Biological ProcessGO:0001942hair follicle developmentIMPJ:182085
Biological ProcessGO:0030097hemopoiesisIMPJ:207150
Biological ProcessGO:0030216keratinocyte differentiationISOJ:155856
Biological ProcessGO:0030216keratinocyte differentiationIDAJ:75391
Biological ProcessGO:0002260lymphocyte homeostasisIMPJ:177992
Biological ProcessGO:0097535lymphoid lineage cell migration into thymusIMPJ:155348
Biological ProcessGO:0007275multicellular organism developmentIEAJ:60000
Biological ProcessGO:0035878nail developmentIMPJ:182085
Biological ProcessGO:0030858positive regulation of epithelial cell differentiationISOJ:164563
Biological ProcessGO:0051798positive regulation of hair follicle developmentIMPJ:187504
Biological ProcessGO:0045944positive regulation of transcription by RNA polymerase IIIMPJ:39811
Biological ProcessGO:0006355regulation of DNA-templated transcriptionIEAJ:72247
Biological ProcessGO:0010468regulation of gene expressionIMPJ:124347
Biological ProcessGO:1902232regulation of positive thymic T cell selectionIMPJ:207150
Biological ProcessGO:0033081regulation of T cell differentiation in thymusIMPJ:177992
Biological ProcessGO:0006357regulation of transcription by RNA polymerase IIIBAJ:265628
Biological ProcessGO:0043029T cell homeostasisIMPJ:207150
Biological ProcessGO:0002360T cell lineage commitmentIMPJ:207150
Biological ProcessGO:0048538thymus developmentISOJ:155856
Biological ProcessGO:0048538thymus developmentIMPJ:177992
Biological ProcessGO:0097536thymus epithelium morphogenesisIMPJ:187504

Contributing Projects:
Mouse Genome Database (MGD), Gene Expression Database (GXD), Mouse Models of Human Cancer database (MMHCdb) (formerly Mouse Tumor Biology (MTB)), Gene Ontology (GO)
Citing These Resources
Funding Information
Warranty Disclaimer, Privacy Notice, Licensing, & Copyright
Send questions and comments to User Support.
last database update
12/30/2025
MGI 6.24
The Jackson Laboratory