About   Help   FAQ
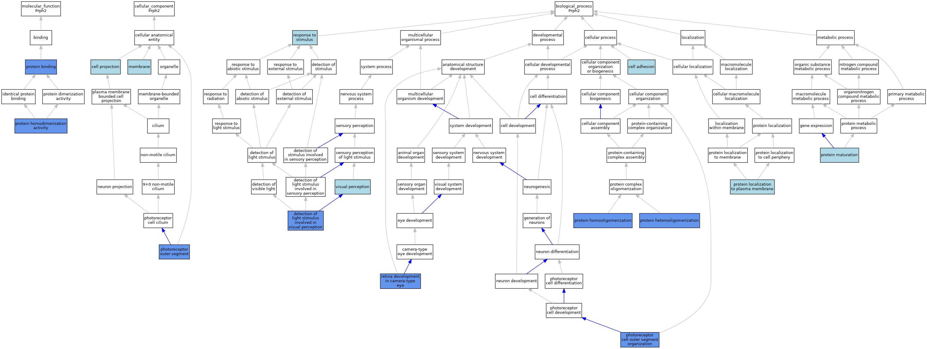
GO Annotations Graph
Symbol
Name
ID
Prph2
peripherin 2
MGI:102791

GO annotations  (Text View)    (Tabular View)

A table of the annotations represented in this image is provided below.


Gene Ontology Evidence Code Abbreviations:

Experimental:
EXP
Inferred from experiment
HMP
Inferred from high throughput mutant phenotype
HGI
Inferred from high throughput genetic interaction
HDA
Inferred from high throughput direct assay
HEP
Inferred from high throughput expression pattern
IDA
Inferred from direct assay
IEP
Inferred from expression pattern
IGI
Inferred from genetic interaction
IMP
Inferred from mutant phenotype
IPI
Inferred from physical interaction
Homology:
IAS
Inferred from ancestral sequence
IBA
Inferred from biological aspect of ancestor
IBD
Inferred from biological aspect of descendant
IKR
Inferred from key residues
IMR
Inferred from missing residues
IRD
Inferred from rapid divergence
ISA
Inferred from sequence alignment
ISM
Inferred from sequence model
ISO
Inferred from sequence orthology
ISS
Inferred from sequence or structural similarity
Automated:
IEA
Inferred from electronic annotation
RCA
Reviewed computational analysis
Other:
IC
Inferred by curator
NAS
Non-traceable author statement
ND
No biological data available
TAS
Traceable author statement

CategoryGO IDClassification TermEvidenceReference
Molecular FunctionGO:0005515protein bindingIPIJ:276288
Molecular FunctionGO:0005515protein bindingIPIJ:159885
Molecular FunctionGO:0042803protein homodimerization activityIPIJ:159885
Molecular FunctionGO:0042803protein homodimerization activityIPIJ:276288
Molecular FunctionGO:0042803protein homodimerization activityIPIJ:242513
Cellular ComponentGO:0042995cell projectionIEAJ:60000
Cellular ComponentGO:0016020membraneIEAJ:72247
Cellular ComponentGO:0016020membraneIEAJ:60000
Cellular ComponentGO:0001750photoreceptor outer segmentIDAJ:214071
Cellular ComponentGO:0001750photoreceptor outer segmentIDAJ:242513
Cellular ComponentGO:0001750photoreceptor outer segmentIDAJ:276288
Biological ProcessGO:0007155cell adhesionIEAJ:60000
Biological ProcessGO:0050908detection of light stimulus involved in visual perceptionIMPJ:242513
Biological ProcessGO:0050908detection of light stimulus involved in visual perceptionIMPJ:276288
Biological ProcessGO:0050908detection of light stimulus involved in visual perceptionIMPJ:242513
Biological ProcessGO:0050908detection of light stimulus involved in visual perceptionIGIJ:242513
Biological ProcessGO:0050908detection of light stimulus involved in visual perceptionIMPJ:276288
Biological ProcessGO:0035845photoreceptor cell outer segment organizationIGIJ:242513
Biological ProcessGO:0035845photoreceptor cell outer segment organizationIMPJ:242513
Biological ProcessGO:0035845photoreceptor cell outer segment organizationIMPJ:242513
Biological ProcessGO:0051291protein heterooligomerizationIPIJ:159885
Biological ProcessGO:0051260protein homooligomerizationIPIJ:159885
Biological ProcessGO:0072659protein localization to plasma membraneIBAJ:265628
Biological ProcessGO:0051604protein maturationIBAJ:265628
Biological ProcessGO:0050896response to stimulusIEAJ:60000
Biological ProcessGO:0060041retina development in camera-type eyeIMPJ:103892
Biological ProcessGO:0060041retina development in camera-type eyeIMPJ:242513
Biological ProcessGO:0060041retina development in camera-type eyeIGIJ:242513
Biological ProcessGO:0060041retina development in camera-type eyeIMPJ:242513
Biological ProcessGO:0060041retina development in camera-type eyeIMPJ:166679
Biological ProcessGO:0007601visual perceptionIEAJ:72247
Biological ProcessGO:0007601visual perceptionIEAJ:60000

Contributing Projects:
Mouse Genome Database (MGD), Gene Expression Database (GXD), Mouse Models of Human Cancer database (MMHCdb) (formerly Mouse Tumor Biology (MTB)), Gene Ontology (GO)
Citing These Resources
Funding Information
Warranty Disclaimer, Privacy Notice, Licensing, & Copyright
Send questions and comments to User Support.
last database update
12/30/2025
MGI 6.24
The Jackson Laboratory