About   Help   FAQ
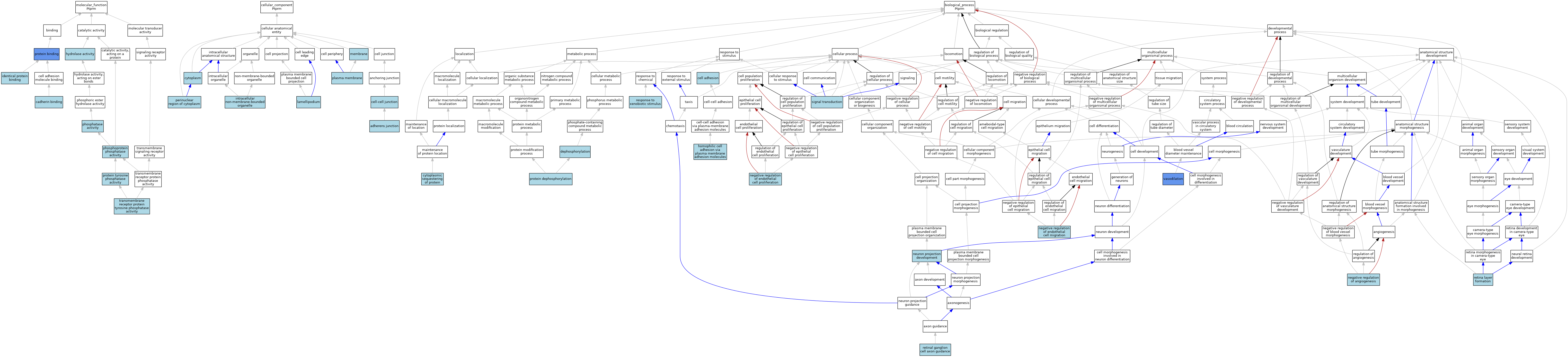
GO Annotations Graph
Symbol
Name
ID
Ptprm
protein tyrosine phosphatase receptor type M
MGI:102694

GO annotations  (Text View)    (Tabular View)

A table of the annotations represented in this image is provided below.


Gene Ontology Evidence Code Abbreviations:

Experimental:
EXP
Inferred from experiment
HMP
Inferred from high throughput mutant phenotype
HGI
Inferred from high throughput genetic interaction
HDA
Inferred from high throughput direct assay
HEP
Inferred from high throughput expression pattern
IDA
Inferred from direct assay
IEP
Inferred from expression pattern
IGI
Inferred from genetic interaction
IMP
Inferred from mutant phenotype
IPI
Inferred from physical interaction
Homology:
IAS
Inferred from ancestral sequence
IBA
Inferred from biological aspect of ancestor
IBD
Inferred from biological aspect of descendant
IKR
Inferred from key residues
IMR
Inferred from missing residues
IRD
Inferred from rapid divergence
ISA
Inferred from sequence alignment
ISM
Inferred from sequence model
ISO
Inferred from sequence orthology
ISS
Inferred from sequence or structural similarity
Automated:
IEA
Inferred from electronic annotation
RCA
Reviewed computational analysis
Other:
IC
Inferred by curator
NAS
Non-traceable author statement
ND
No biological data available
TAS
Traceable author statement

CategoryGO IDClassification TermEvidenceReference
Molecular FunctionGO:0045296cadherin bindingISOJ:164563
Molecular FunctionGO:0016787hydrolase activityIEAJ:60000
Molecular FunctionGO:0042802identical protein bindingISOJ:164563
Molecular FunctionGO:0016791phosphatase activityISOJ:164563
Molecular FunctionGO:0004721phosphoprotein phosphatase activityIEAJ:60000
Molecular FunctionGO:0005515protein bindingIPIJ:273548
Molecular FunctionGO:0004725protein tyrosine phosphatase activityISOJ:164563
Molecular FunctionGO:0005001transmembrane receptor protein tyrosine phosphatase activityISOJ:164563
Cellular ComponentGO:0005912adherens junctionISOJ:164563
Cellular ComponentGO:0005911cell-cell junctionISOJ:164563
Cellular ComponentGO:0005737cytoplasmISOJ:164563
Cellular ComponentGO:0043232intracellular non-membrane-bounded organelleISOJ:164563
Cellular ComponentGO:0030027lamellipodiumISOJ:97057
Cellular ComponentGO:0016020membraneIEAJ:72247
Cellular ComponentGO:0016020membraneIEAJ:60000
Cellular ComponentGO:0048471perinuclear region of cytoplasmISOJ:164563
Cellular ComponentGO:0005886plasma membraneISOJ:164563
Biological ProcessGO:0007155cell adhesionIEAJ:60000
Biological ProcessGO:0051220cytoplasmic sequestering of proteinISOJ:164563
Biological ProcessGO:0016311dephosphorylationIEAJ:72247
Biological ProcessGO:0007156homophilic cell adhesion via plasma membrane adhesion moleculesISOJ:164563
Biological ProcessGO:0016525negative regulation of angiogenesisISOJ:164563
Biological ProcessGO:0010596negative regulation of endothelial cell migrationISOJ:164563
Biological ProcessGO:0001937negative regulation of endothelial cell proliferationISOJ:164563
Biological ProcessGO:0031175neuron projection developmentISOJ:164563
Biological ProcessGO:0006470protein dephosphorylationISOJ:164563
Biological ProcessGO:0006470protein dephosphorylationIBAJ:265628
Biological ProcessGO:0009410response to xenobiotic stimulusISOJ:164563
Biological ProcessGO:0010842retina layer formationISOJ:164563
Biological ProcessGO:0031290retinal ganglion cell axon guidanceISOJ:164563
Biological ProcessGO:0007165signal transductionISOJ:164563
Biological ProcessGO:0042311vasodilationIMPJ:97057

Contributing Projects:
Mouse Genome Database (MGD), Gene Expression Database (GXD), Mouse Models of Human Cancer database (MMHCdb) (formerly Mouse Tumor Biology (MTB)), Gene Ontology (GO)
Citing These Resources
Funding Information
Warranty Disclaimer, Privacy Notice, Licensing, & Copyright
Send questions and comments to User Support.
last database update
12/30/2025
MGI 6.24
The Jackson Laboratory