About   Help   FAQ
GO Annotations Graph
Symbol
Name
ID
Gys1
glycogen synthase 1, muscle
MGI:101805

GO annotations  (Text View)    (Tabular View)

A table of the annotations represented in this image is provided below.


Gene Ontology Evidence Code Abbreviations:

Experimental:
EXP
Inferred from experiment
HMP
Inferred from high throughput mutant phenotype
HGI
Inferred from high throughput genetic interaction
HDA
Inferred from high throughput direct assay
HEP
Inferred from high throughput expression pattern
IDA
Inferred from direct assay
IEP
Inferred from expression pattern
IGI
Inferred from genetic interaction
IMP
Inferred from mutant phenotype
IPI
Inferred from physical interaction
Homology:
IAS
Inferred from ancestral sequence
IBA
Inferred from biological aspect of ancestor
IBD
Inferred from biological aspect of descendant
IKR
Inferred from key residues
IMR
Inferred from missing residues
IRD
Inferred from rapid divergence
ISA
Inferred from sequence alignment
ISM
Inferred from sequence model
ISO
Inferred from sequence orthology
ISS
Inferred from sequence or structural similarity
Automated:
IEA
Inferred from electronic annotation
RCA
Reviewed computational analysis
Other:
IC
Inferred by curator
NAS
Non-traceable author statement
ND
No biological data available
TAS
Traceable author statement

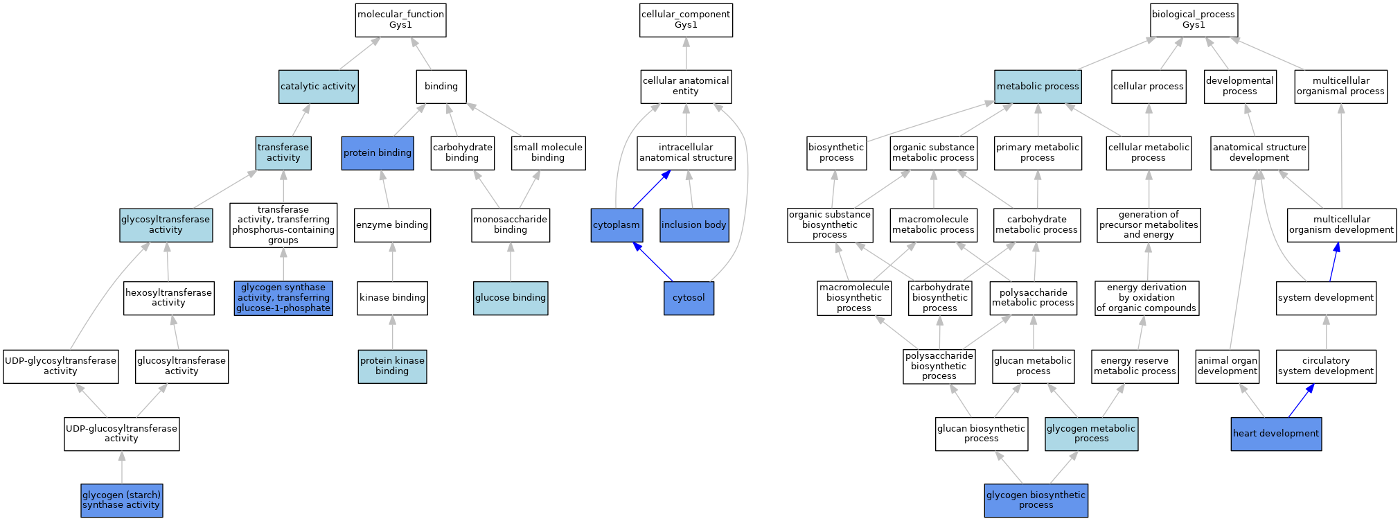
CategoryGO IDClassification TermEvidenceReference
Molecular FunctionGO:0003824catalytic activityIEAJ:60000
Molecular FunctionGO:0005536glucose bindingISOJ:155856
Molecular FunctionGO:0004373glycogen (starch) synthase activityISOJ:155856
Molecular FunctionGO:0004373glycogen (starch) synthase activityISOJ:164563
Molecular FunctionGO:0004373glycogen (starch) synthase activityIBAJ:265628
Molecular FunctionGO:0004373glycogen (starch) synthase activityIMPJ:299602
Molecular FunctionGO:0004373glycogen (starch) synthase activityIDAJ:322977
Molecular FunctionGO:0004373glycogen (starch) synthase activityIMPJ:92245
Molecular FunctionGO:0061547glycogen synthase activity, transferring glucose-1-phosphateISOJ:164563
Molecular FunctionGO:0061547glycogen synthase activity, transferring glucose-1-phosphateIDAJ:120356
Molecular FunctionGO:0061547glycogen synthase activity, transferring glucose-1-phosphateIDAJ:322980
Molecular FunctionGO:0016757glycosyltransferase activityIEAJ:60000
Molecular FunctionGO:0005515protein bindingIPIJ:204966
Molecular FunctionGO:0019901protein kinase bindingISOJ:164563
Molecular FunctionGO:0016740transferase activityIEAJ:60000
Cellular ComponentGO:0005737cytoplasmIBAJ:265628
Cellular ComponentGO:0005737cytoplasmIDAJ:125489
Cellular ComponentGO:0005829cytosolIDAJ:38865
Cellular ComponentGO:0005829cytosolIDAJ:128463
Cellular ComponentGO:0016234inclusion bodyIDAJ:125489
Biological ProcessGO:0005978glycogen biosynthetic processISOJ:155856
Biological ProcessGO:0005978glycogen biosynthetic processISOJ:164563
Biological ProcessGO:0005978glycogen biosynthetic processIBAJ:265628
Biological ProcessGO:0005978glycogen biosynthetic processIMPJ:322977
Biological ProcessGO:0005978glycogen biosynthetic processIMPJ:300001
Biological ProcessGO:0005978glycogen biosynthetic processIDAJ:322980
Biological ProcessGO:0005978glycogen biosynthetic processIMPJ:120356
Biological ProcessGO:0005978glycogen biosynthetic processIMPJ:92245
Biological ProcessGO:0005977glycogen metabolic processISOJ:155856
Biological ProcessGO:0007507heart developmentIMPJ:92245
Biological ProcessGO:0008152metabolic processIEAJ:60000

Contributing Projects:
Mouse Genome Database (MGD), Gene Expression Database (GXD), Mouse Models of Human Cancer database (MMHCdb) (formerly Mouse Tumor Biology (MTB)), Gene Ontology (GO)
Citing These Resources
Funding Information
Warranty Disclaimer, Privacy Notice, Licensing, & Copyright
Send questions and comments to User Support.
last database update
12/30/2025
MGI 6.24
The Jackson Laboratory