About   Help   FAQ
Phenotype Image Detail
Image
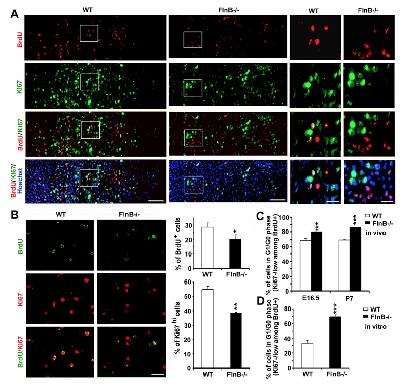
Caption Increased proliferating chondrocytes remaining in G1/G0 phase in Flnbtm1Vshn/Flnbtm1Vshn (FlnB-/-) mice. (A) Co-staining for Ki67 (fluoroscein) and BrdU (rhodamine) in vivo demonstrates an increase in the number of proliferating chondrocytes in the mutant radius that remain in G1/G0 phase, consistent with an increased rate of differentiation. BrdU is given as a single pulse to capture the proliferating progenitors. After 48 hours, the animal is sacrificed and co-staining is performed with Ki67 (a marker of all proliferating cells). BrdU positive progenitors, which remain as progenitors will be Ki67 positive (Ki67hi), whereas those are undergoing differentiation (remain in G1 phase) or having been differentiated (remain in G0 phase) will be Ki67 weak/negative (Ki67-/low). Higher magnification photomicrographs of the boxed images are shown to the right and demonstrate the reduction in BrdU+ proliferating chondrocytes, which remain Ki67hi after 48 hours with loss of FlnB. (B) Cultured primary null FlnB proliferating chondrocytes show a similar reduction in levels of BrdU (fluoroscein) and Ki67 (rhodamine) immunolabeling. The FlnB null proliferating chondrocytes from the culture studies also show an increase in the number of cells that remaining in G1/G0 phase (BrdU+, Ki67-/low), similar to that seen in vivo. (C) and (D) Quantification of the chondrocytes remaining in G1/G0 phase in vivo and in vitro. The analyses show an increase of approximately 10% and 13% of BrdU+ Flnb null chondrocytes remaining in G1/G0 phase in the E16.5 and P7 radial bone, respectively (C) and an increase of approximately 36% of BrdU+ Flnb null chondrocytes remaining in G1/G0 phase in vitro (D). * = p<0.05, ** = p<0.01, *** = p<0.001. Scale bar = 200 um for low magnification and 25 um for high magnification in A; 50 um in B.
Copyright This image is from Hu J, PLoS One 2014;9(2):e89352, and is displayed under the terms of the Creative Commons Attribution 4.0 International License. J:213355
Associated
Alleles
Symbol Name
Flnbtm1Vshn filamin, beta; targeted mutation 1, Volney Sheen
Associated
Genotypes
Allelic Composition Genetic Background
Flnbtm1Vshn/Flnbtm1Vshn involves: 129S6/SvEvTac * C57BL/6

Contributing Projects:
Mouse Genome Database (MGD), Gene Expression Database (GXD), Mouse Models of Human Cancer database (MMHCdb) (formerly Mouse Tumor Biology (MTB)), Gene Ontology (GO)
Citing These Resources
Funding Information
Warranty Disclaimer, Privacy Notice, Licensing, & Copyright
Send questions and comments to User Support.
last database update
12/30/2025
MGI 6.24
The Jackson Laboratory