|
Source |
Alliance of Genome Resources |



| Category | ID | Classification term | Gene | Evidence | Inferred from | Organism | Reference |
|---|---|---|---|---|---|---|---|
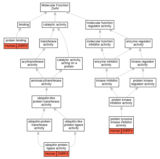
| Molecular Function | GO:0005515 | protein binding | ZNRF4 | IPI | UniProtKB:P27824 | Human | PMID:21205830 |
| Molecular Function | GO:0005515 | protein binding | ZNRF4 | IPI | UniProtKB:O00526 | Human | PMID:32296183 |
| Molecular Function | GO:0005515 | protein binding | ZNRF4 | IPI | UniProtKB:P21589 | Human | PMID:32296183 |
| Molecular Function | GO:0005515 | protein binding | ZNRF4 | IPI | UniProtKB:Q8N7U7-2 | Human | PMID:32296183 |
| Molecular Function | GO:0030292 | protein tyrosine kinase inhibitor activity | ZNRF4 | IDA | Human | PMID:28656966 | |
| Molecular Function | GO:0061630 | ubiquitin protein ligase activity | ZNRF4 | IDA | Human | PMID:28656966 | |
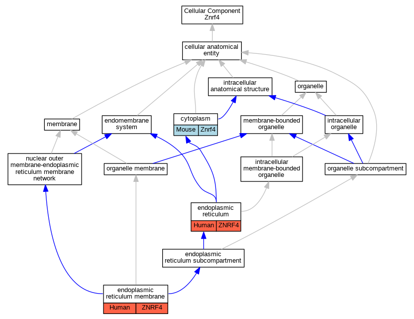
| Cellular Component | GO:0005737 | cytoplasm | Znrf4 | IDA | Mouse | PMID:10191088 | |
| Cellular Component | GO:0005783 | endoplasmic reticulum | ZNRF4 | IDA | Human | PMID:28656966 | |
| Cellular Component | GO:0005789 | endoplasmic reticulum membrane | ZNRF4 | IDA | Human | PMID:28656966 | |
| Cellular Component | GO:0005789 | endoplasmic reticulum membrane | ZNRF4 | IDA | Human | PMID:21205830 | |
| Biological Process | GO:0070433 | negative regulation of nucleotide-binding oligomerization domain containing 2 signaling pathway | ZNRF4 | IDA | Human | PMID:28656966 | |
| Biological Process | GO:0006511 | ubiquitin-dependent protein catabolic process | ZNRF4 | IDA | Human | PMID:21205830 | |
| Biological Process | GO:0006511 | ubiquitin-dependent protein catabolic process | ZNRF4 | IDA | Human | PMID:28656966 |
| EXP Inferred from experiment |
| IDA Inferred from direct assay |
| IEP Inferred from expression pattern |
| IGI Inferred from genetic interaction |
| IMP Inferred from mutant phenotype |
| IPI Inferred from physical interaction |
| HTP Inferred from High Throughput Experiment |
| HDA Inferred from High Throughput Direct Assay |
| HMP Inferred from High Throughput Mutant Phenotype |
| HGI Inferred from High Throughput Genetic Interaction |
| HEP Inferred from High Throughput Expression Pattern |
Mouse Genome Database (MGD), Gene Expression Database (GXD), Mouse Models of Human Cancer database (MMHCdb) (formerly Mouse Tumor Biology (MTB)), Gene Ontology (GO) |
||
|
Citing These Resources Funding Information Warranty Disclaimer, Privacy Notice, Licensing, & Copyright Send questions and comments to User Support. |
last database update 09/30/2025 MGI 6.24 |
|
|
|
||