|
Source |
Alliance of Genome Resources |



| Category | ID | Classification term | Gene | Evidence | Inferred from | Organism | Reference |
|---|---|---|---|---|---|---|---|
| Molecular Function | GO:0005545 | 1-phosphatidylinositol binding | ZFYVE16 | IDA | Human | PMID:11546807 | |
| Molecular Function | GO:0005547 | phosphatidylinositol-3,4,5-trisphosphate binding | ZFYVE16 | IDA | Human | PMID:11433298 | |
| Molecular Function | GO:0005515 | protein binding | ZFYVE16 | IPI | UniProtKB:O60784 | Human | PMID:14613930 |
| Molecular Function | GO:0005515 | protein binding | ZFYVE16 | IPI | UniProtKB:Q15075 | Human | PMID:14613930 |
| Molecular Function | GO:0005515 | protein binding | ZFYVE16 | IPI | UniProtKB:O60784 | Human | PMID:15657082 |
| Molecular Function | GO:0005515 | protein binding | ZFYVE16 | IPI | UniProtKB:Q15075 | Human | PMID:29568061 |
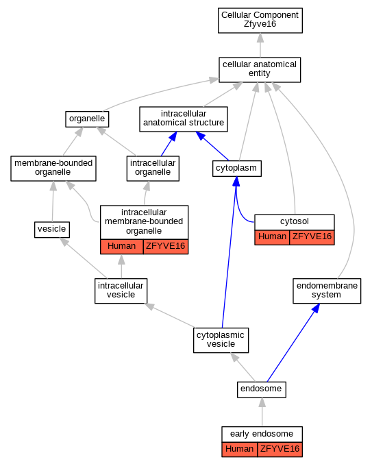
| Cellular Component | GO:0005829 | cytosol | ZFYVE16 | IDA | Human | GO_REF:0000052 | |
| Cellular Component | GO:0005769 | early endosome | ZFYVE16 | IDA | Human | PMID:11546807 | |
| Cellular Component | GO:0043231 | intracellular membrane-bounded organelle | ZFYVE16 | IDA | Human | GO_REF:0000052 | |
| Biological Process | GO:0016197 | endosomal transport | ZFYVE16 | IMP | Human | PMID:11546807 | |
| Biological Process | GO:0006622 | protein targeting to lysosome | ZFYVE16 | IMP | Human | PMID:11546807 |
| EXP Inferred from experiment |
| IDA Inferred from direct assay |
| IEP Inferred from expression pattern |
| IGI Inferred from genetic interaction |
| IMP Inferred from mutant phenotype |
| IPI Inferred from physical interaction |
| HTP Inferred from High Throughput Experiment |
| HDA Inferred from High Throughput Direct Assay |
| HMP Inferred from High Throughput Mutant Phenotype |
| HGI Inferred from High Throughput Genetic Interaction |
| HEP Inferred from High Throughput Expression Pattern |
Mouse Genome Database (MGD), Gene Expression Database (GXD), Mouse Models of Human Cancer database (MMHCdb) (formerly Mouse Tumor Biology (MTB)), Gene Ontology (GO) |
||
|
Citing These Resources Funding Information Warranty Disclaimer, Privacy Notice, Licensing, & Copyright Send questions and comments to User Support. |
last database update 12/30/2025 MGI 6.24 |
|
|
|
||