|
Source |
Alliance of Genome Resources |



| Category | ID | Classification term | Gene | Evidence | Inferred from | Organism | Reference |
|---|---|---|---|---|---|---|---|
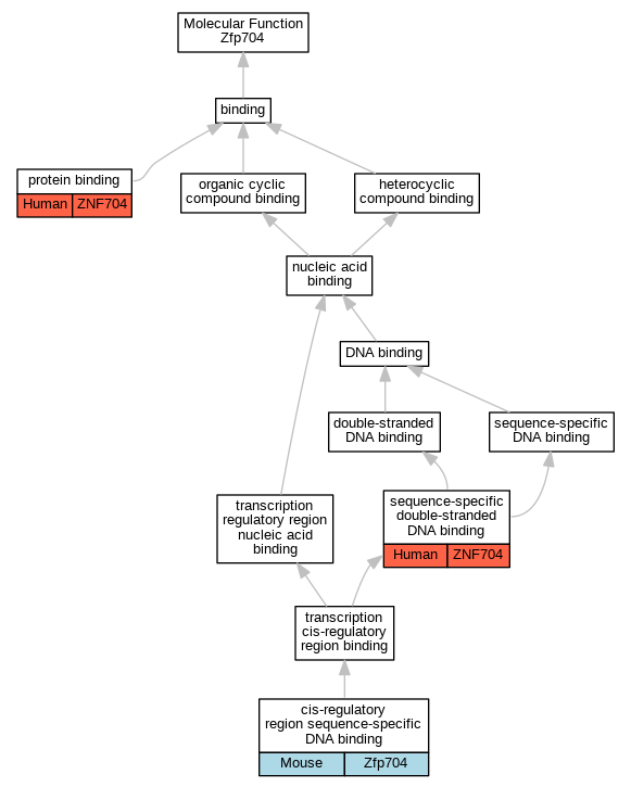
| Molecular Function | GO:0000987 | cis-regulatory region sequence-specific DNA binding | Zfp704 | IDA | Mouse | PMID:17693064 | |
| Molecular Function | GO:0005515 | protein binding | ZNF704 | IPI | UniProtKB:Q6P9E2 | Human | PMID:32296183 |
| Molecular Function | GO:1990837 | sequence-specific double-stranded DNA binding | ZNF704 | IDA | Human | PMID:28473536 | |
| Cellular Component | GO:0005634 | nucleus | Zfp704 | IDA | Mouse | PMID:17693064 | |
| Biological Process | GO:0006357 | regulation of transcription by RNA polymerase II | Zfp704 | IDA | Mouse | PMID:17693064 |
| EXP Inferred from experiment |
| IDA Inferred from direct assay |
| IEP Inferred from expression pattern |
| IGI Inferred from genetic interaction |
| IMP Inferred from mutant phenotype |
| IPI Inferred from physical interaction |
| HTP Inferred from High Throughput Experiment |
| HDA Inferred from High Throughput Direct Assay |
| HMP Inferred from High Throughput Mutant Phenotype |
| HGI Inferred from High Throughput Genetic Interaction |
| HEP Inferred from High Throughput Expression Pattern |
Mouse Genome Database (MGD), Gene Expression Database (GXD), Mouse Models of Human Cancer database (MMHCdb) (formerly Mouse Tumor Biology (MTB)), Gene Ontology (GO) |
||
|
Citing These Resources Funding Information Warranty Disclaimer, Privacy Notice, Licensing, & Copyright Send questions and comments to User Support. |
last database update 12/30/2025 MGI 6.24 |
|
|
|
||