|
Source |
Alliance of Genome Resources |



| Category | ID | Classification term | Gene | Evidence | Inferred from | Organism | Reference |
|---|---|---|---|---|---|---|---|
| Molecular Function | GO:0008201 | heparin binding | Zfp207 | IDA | Mouse | PMID:9832628 | |
| Molecular Function | GO:0008017 | microtubule binding | ZNF207 | IDA | Human | PMID:24462186 | |
| Molecular Function | GO:0008017 | microtubule binding | ZNF207 | IDA | Human | PMID:26388440 | |
| Molecular Function | GO:0008017 | microtubule binding | Zfp207 | IDA | Mouse | MGI:MGI:5693669|PMID:26388440 | |
| Molecular Function | GO:0005515 | protein binding | ZNF207 | IPI | UniProtKB:O43684 | Human | PMID:24462186 |
| Molecular Function | GO:0005515 | protein binding | ZNF207 | IPI | UniProtKB:O43684 | Human | PMID:24462187 |
| Molecular Function | GO:0003723 | RNA binding | ZNF207 | HDA | Human | PMID:22681889 | |
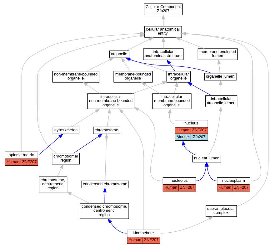
| Cellular Component | GO:0000776 | kinetochore | ZNF207 | IMP | Human | PMID:24462186 | |
| Cellular Component | GO:0000776 | kinetochore | ZNF207 | IDA | Human | PMID:24462187 | |
| Cellular Component | GO:0005730 | nucleolus | ZNF207 | IDA | Human | GO_REF:0000052 | |
| Cellular Component | GO:0005654 | nucleoplasm | ZNF207 | IDA | Human | GO_REF:0000052 | |
| Cellular Component | GO:0005634 | nucleus | ZNF207 | IDA | Human | PMID:24462186 | |
| Cellular Component | GO:0005634 | nucleus | ZNF207 | IDA | Human | PMID:24462187 | |
| Cellular Component | GO:0005634 | nucleus | Zfp207 | IDA | Mouse | PMID:10716735 | |
| Cellular Component | GO:0005634 | nucleus | Zfp207 | IDA | Mouse | PMID:9832628 | |
| Cellular Component | GO:1990047 | spindle matrix | ZNF207 | IDA | Human | PMID:26388440 | |
| Biological Process | GO:0008608 | attachment of spindle microtubules to kinetochore | ZNF207 | IMP | Human | PMID:24462186 | |
| Biological Process | GO:0008608 | attachment of spindle microtubules to kinetochore | ZNF207 | IMP | Human | PMID:24462187 | |
| Biological Process | GO:0000070 | mitotic sister chromatid segregation | ZNF207 | IMP | Human | PMID:24462186 | |
| Biological Process | GO:0000070 | mitotic sister chromatid segregation | ZNF207 | IMP | Human | PMID:24462187 | |
| Biological Process | GO:0090307 | mitotic spindle assembly | ZNF207 | IDA | Human | PMID:26388440 | |
| Biological Process | GO:0090307 | mitotic spindle assembly | Zfp207 | IDA | Mouse | MGI:MGI:5693669|PMID:26388440 | |
| Biological Process | GO:0007094 | mitotic spindle assembly checkpoint signaling | ZNF207 | IMP | Human | PMID:24462186 | |
| Biological Process | GO:0007094 | mitotic spindle assembly checkpoint signaling | ZNF207 | IMP | Human | PMID:24462187 | |
| Biological Process | GO:0050821 | protein stabilization | ZNF207 | IMP | Human | PMID:24462186 | |
| Biological Process | GO:0050821 | protein stabilization | ZNF207 | IMP | Human | PMID:24462187 | |
| Biological Process | GO:0051983 | regulation of chromosome segregation | ZNF207 | IMP | Human | PMID:24462186 | |
| Biological Process | GO:0051983 | regulation of chromosome segregation | ZNF207 | IMP | Human | PMID:24462187 |
| EXP Inferred from experiment |
| IDA Inferred from direct assay |
| IEP Inferred from expression pattern |
| IGI Inferred from genetic interaction |
| IMP Inferred from mutant phenotype |
| IPI Inferred from physical interaction |
| HTP Inferred from High Throughput Experiment |
| HDA Inferred from High Throughput Direct Assay |
| HMP Inferred from High Throughput Mutant Phenotype |
| HGI Inferred from High Throughput Genetic Interaction |
| HEP Inferred from High Throughput Expression Pattern |
Mouse Genome Database (MGD), Gene Expression Database (GXD), Mouse Models of Human Cancer database (MMHCdb) (formerly Mouse Tumor Biology (MTB)), Gene Ontology (GO) |
||
|
Citing These Resources Funding Information Warranty Disclaimer, Privacy Notice, Licensing, & Copyright Send questions and comments to User Support. |
last database update 09/30/2025 MGI 6.24 |
|
|
|
||