|
Source |
Alliance of Genome Resources |



| Category | ID | Classification term | Gene | Evidence | Inferred from | Organism | Reference |
|---|---|---|---|---|---|---|---|
| Molecular Function | GO:0016409 | palmitoyltransferase activity | ZDHHC3 | IDA | Human | PMID:21926431 | |
| Molecular Function | GO:0016409 | palmitoyltransferase activity | ZDHHC3 | IDA | Human | PMID:23034182 | |
| Molecular Function | GO:0016409 | palmitoyltransferase activity | ZDHHC3 | IDA | Human | PMID:27613864 | |
| Molecular Function | GO:0016409 | palmitoyltransferase activity | Zdhhc3 | IDA | Mouse | PMID:15603741 | |
| Molecular Function | GO:0042803 | protein homodimerization activity | Zdhhc3 | IDA | Mouse | MGI:MGI:6393070|PMID:23793055 | |
| Molecular Function | GO:0019706 | protein-cysteine S-palmitoyltransferase activity | Zdhhc3 | IDA | Mouse | MGI:MGI:6393070|PMID:23793055 | |
| Molecular Function | GO:0019706 | protein-cysteine S-palmitoyltransferase activity | Zdhhc3 | IDA | Mouse | MGI:MGI:3831644|PMID:19001095 | |
| Molecular Function | GO:0019706 | protein-cysteine S-palmitoyltransferase activity | Zdhhc3 | IDA | Mouse | MGI:MGI:6393080|PMID:23687301 | |
| Molecular Function | GO:0016417 | S-acyltransferase activity | zdhhc3a | IDA | Zfish | PMID:28167757 | |
| Cellular Component | GO:0005794 | Golgi apparatus | ZDHHC3 | IDA | Human | PMID:27613864 | |
| Cellular Component | GO:0005794 | Golgi apparatus | ZDHHC3 | IDA | Human | PMID:16647879 | |
| Cellular Component | GO:0005794 | Golgi apparatus | ZDHHC3 | IDA | Human | PMID:19001095 | |
| Cellular Component | GO:0005794 | Golgi apparatus | ZDHHC3 | IDA | Human | PMID:21926431 | |
| Cellular Component | GO:0005794 | Golgi apparatus | Zdhhc3 | IDA | Mouse | MGI:MGI:6392974|PMID:18596047 | |
| Cellular Component | GO:0005794 | Golgi apparatus | Zdhhc3 | IDA | Mouse | PMID:12163046 | |
| Cellular Component | GO:0005794 | Golgi apparatus | Zdhhc3 | IDA | Rat | PMID:19596852|RGD:21201259 | |
| Cellular Component | GO:0016020 | membrane | ZDHHC3 | HDA | Human | PMID:19946888 | |
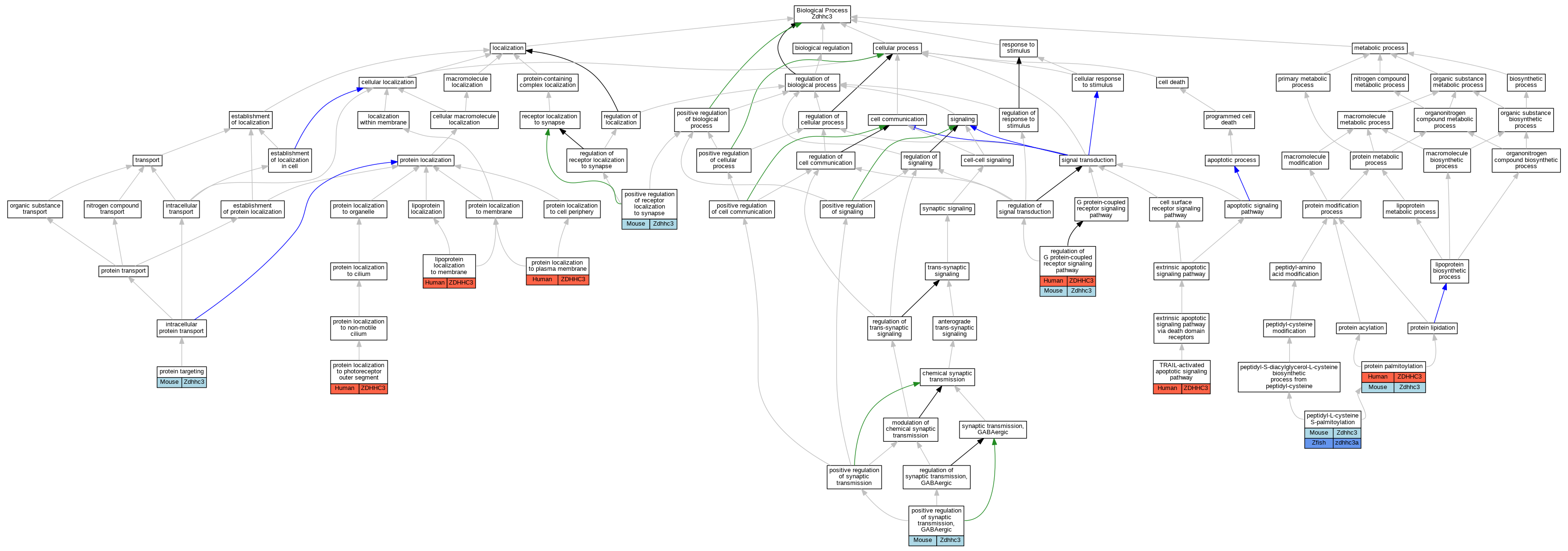
| Biological Process | GO:0044873 | lipoprotein localization to membrane | ZDHHC3 | IMP | Human | PMID:22240897 | |
| Biological Process | GO:0018230 | peptidyl-L-cysteine S-palmitoylation | Zdhhc3 | IDA | Mouse | MGI:MGI:6393080|PMID:23687301 | |
| Biological Process | GO:0018230 | peptidyl-L-cysteine S-palmitoylation | Zdhhc3 | IDA | Mouse | MGI:MGI:6393070|PMID:23793055 | |
| Biological Process | GO:0018230 | peptidyl-L-cysteine S-palmitoylation | Zdhhc3 | IDA | Mouse | MGI:MGI:6414675|PMID:28167757 | |
| Biological Process | GO:0018230 | peptidyl-L-cysteine S-palmitoylation | zdhhc3a | IDA | Zfish | PMID:28167757|ZFIN:ZDB-PUB-200522-28 | |
| Biological Process | GO:1902685 | positive regulation of receptor localization to synapse | Zdhhc3 | IMP | Mouse | MGI:MGI:6393119|PMID:17151279 | |
| Biological Process | GO:0032230 | positive regulation of synaptic transmission, GABAergic | Zdhhc3 | IMP | Mouse | MGI:MGI:6393119|PMID:17151279 | |
| Biological Process | GO:1903546 | protein localization to photoreceptor outer segment | ZDHHC3 | IDA | Human | PMID:27613864 | |
| Biological Process | GO:0072659 | protein localization to plasma membrane | ZDHHC3 | IMP | Human | PMID:19001095 | |
| Biological Process | GO:0072659 | protein localization to plasma membrane | ZDHHC3 | IDA | Human | PMID:22240897 | |
| Biological Process | GO:0018345 | protein palmitoylation | ZDHHC3 | IMP | Human | PMID:19001095 | |
| Biological Process | GO:0018345 | protein palmitoylation | ZDHHC3 | IDA | Human | PMID:21926431 | |
| Biological Process | GO:0018345 | protein palmitoylation | ZDHHC3 | IDA | Human | PMID:23034182 | |
| Biological Process | GO:0018345 | protein palmitoylation | Zdhhc3 | IMP | Mouse | MGI:MGI:3831644|PMID:19001095 | |
| Biological Process | GO:0018345 | protein palmitoylation | Zdhhc3 | IDA | Mouse | MGI:MGI:6392974|PMID:18596047 | |
| Biological Process | GO:0018345 | protein palmitoylation | Zdhhc3 | IDA | Mouse | MGI:MGI:5640908|PMID:25253725 | |
| Biological Process | GO:0018345 | protein palmitoylation | Zdhhc3 | IDA | Mouse | MGI:MGI:6393119|PMID:17151279 | |
| Biological Process | GO:0018345 | protein palmitoylation | Zdhhc3 | IDA | Mouse | PMID:27613864 | |
| Biological Process | GO:0018345 | protein palmitoylation | Zdhhc3 | IDA | Mouse | PMID:15603741 | |
| Biological Process | GO:0006605 | protein targeting | Zdhhc3 | IDA | Mouse | PMID:12163046 | |
| Biological Process | GO:0008277 | regulation of G protein-coupled receptor signaling pathway | ZDHHC3 | IMP | Human | PMID:19001095 | |
| Biological Process | GO:0008277 | regulation of G protein-coupled receptor signaling pathway | Zdhhc3 | IMP | Mouse | MGI:MGI:3831644|PMID:19001095 | |
| Biological Process | GO:0036462 | TRAIL-activated apoptotic signaling pathway | ZDHHC3 | IMP | Human | PMID:22240897 |
| EXP Inferred from experiment |
| IDA Inferred from direct assay |
| IEP Inferred from expression pattern |
| IGI Inferred from genetic interaction |
| IMP Inferred from mutant phenotype |
| IPI Inferred from physical interaction |
| HTP Inferred from High Throughput Experiment |
| HDA Inferred from High Throughput Direct Assay |
| HMP Inferred from High Throughput Mutant Phenotype |
| HGI Inferred from High Throughput Genetic Interaction |
| HEP Inferred from High Throughput Expression Pattern |
Mouse Genome Database (MGD), Gene Expression Database (GXD), Mouse Models of Human Cancer database (MMHCdb) (formerly Mouse Tumor Biology (MTB)), Gene Ontology (GO) |
||
|
Citing These Resources Funding Information Warranty Disclaimer, Privacy Notice, Licensing, & Copyright Send questions and comments to User Support. |
last database update 12/30/2025 MGI 6.24 |
|
|
|
||