|
Source |
Alliance of Genome Resources |



| Category | ID | Classification term | Gene | Evidence | Inferred from | Organism | Reference |
|---|---|---|---|---|---|---|---|
| Molecular Function | GO:0016409 | palmitoyltransferase activity | ZDHHC1 | IDA | Human | PMID:23034182 | |
| Molecular Function | GO:0016409 | palmitoyltransferase activity | Zdhhc1 | IDA | Mouse | PMID:15603741 | |
| Molecular Function | GO:0005515 | protein binding | ZDHHC1 | IPI | UniProtKB:Q86WV6 | Human | PMID:25299331 |
| Molecular Function | GO:0005515 | protein binding | ZDHHC1 | IPI | UniProtKB:A8MQ03 | Human | PMID:32296183 |
| Molecular Function | GO:0005515 | protein binding | ZDHHC1 | IPI | UniProtKB:O76011 | Human | PMID:32296183 |
| Molecular Function | GO:0005515 | protein binding | ZDHHC1 | IPI | UniProtKB:P0DPK4 | Human | PMID:32296183 |
| Molecular Function | GO:0005515 | protein binding | ZDHHC1 | IPI | UniProtKB:P59991 | Human | PMID:32296183 |
| Molecular Function | GO:0005515 | protein binding | ZDHHC1 | IPI | UniProtKB:P60328 | Human | PMID:32296183 |
| Molecular Function | GO:0005515 | protein binding | ZDHHC1 | IPI | UniProtKB:P60410 | Human | PMID:32296183 |
| Molecular Function | GO:0005515 | protein binding | ZDHHC1 | IPI | UniProtKB:P78385 | Human | PMID:32296183 |
| Molecular Function | GO:0005515 | protein binding | ZDHHC1 | IPI | UniProtKB:Q07627 | Human | PMID:32296183 |
| Molecular Function | GO:0005515 | protein binding | ZDHHC1 | IPI | UniProtKB:Q15323 | Human | PMID:32296183 |
| Molecular Function | GO:0005515 | protein binding | ZDHHC1 | IPI | UniProtKB:Q8IUG1 | Human | PMID:32296183 |
| Molecular Function | GO:0005515 | protein binding | ZDHHC1 | IPI | UniProtKB:Q99750 | Human | PMID:32296183 |
| Molecular Function | GO:0005515 | protein binding | ZDHHC1 | IPI | UniProtKB:Q9BYP8 | Human | PMID:32296183 |
| Molecular Function | GO:0005515 | protein binding | ZDHHC1 | IPI | UniProtKB:Q9BYQ4 | Human | PMID:32296183 |
| Molecular Function | GO:0005515 | protein binding | ZDHHC1 | IPI | UniProtKB:Q9BYR9 | Human | PMID:32296183 |
| Molecular Function | GO:0005515 | protein binding | ZDHHC1 | IPI | UniProtKB:Q9HD26-2 | Human | PMID:32296183 |
| Molecular Function | GO:0019706 | protein-cysteine S-palmitoyltransferase activity | Zdhhc1 | IDA | Mouse | MGI:MGI:6393080|PMID:23687301 | |
| Cellular Component | GO:0005783 | endoplasmic reticulum | ZDHHC1 | IDA | Human | PMID:16647879 | |
| Cellular Component | GO:0005789 | endoplasmic reticulum membrane | ZDHHC1 | IDA | Human | PMID:25299331 | |
| Cellular Component | GO:0010008 | endosome membrane | Zdhhc1 | IDA | Mouse | MGI:MGI:6393080|PMID:23687301 | |
| Cellular Component | GO:0070062 | extracellular exosome | ZDHHC1 | HDA | Human | PMID:19056867 | |
| Cellular Component | GO:0005794 | Golgi apparatus | ZDHHC1 | IDA | Human | PMID:25299331 | |
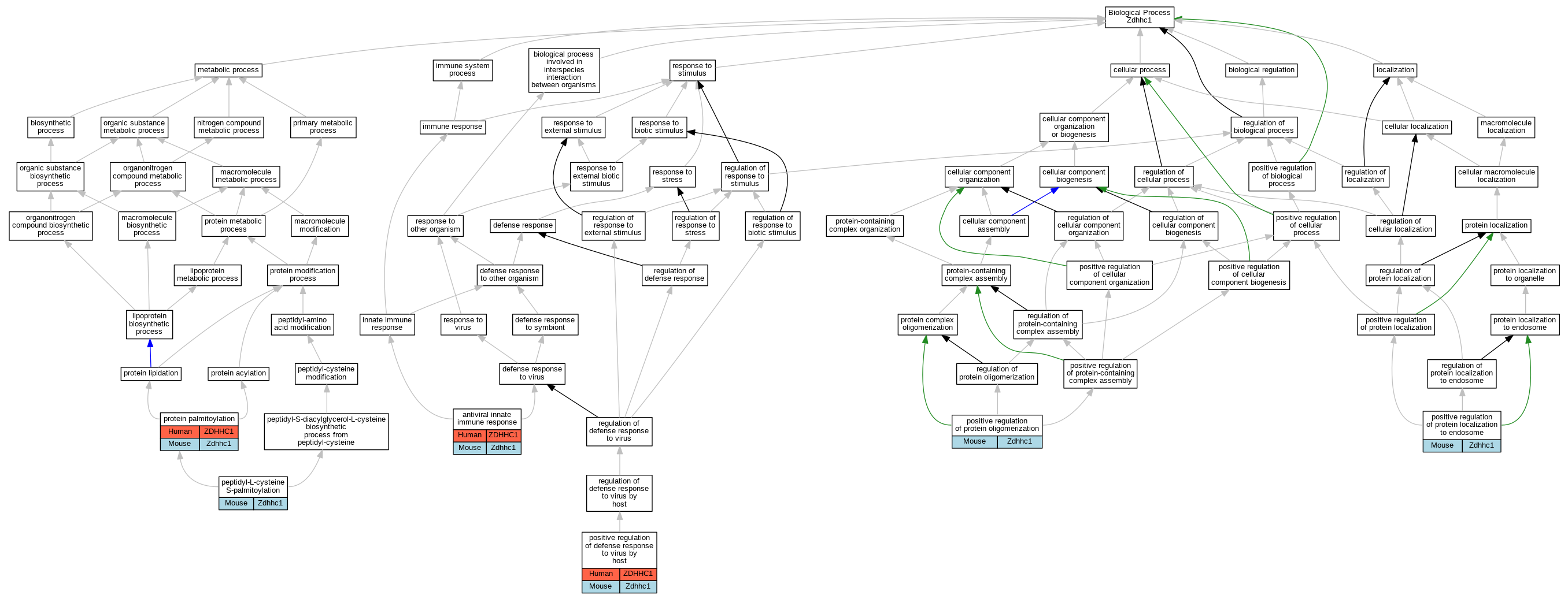
| Biological Process | GO:0140374 | antiviral innate immune response | ZDHHC1 | IMP | Human | PMID:25299331 | |
| Biological Process | GO:0140374 | antiviral innate immune response | Zdhhc1 | IMP | Mouse | MGI:MGI:6392967|PMID:25299331 | |
| Biological Process | GO:0018230 | peptidyl-L-cysteine S-palmitoylation | Zdhhc1 | IDA | Mouse | MGI:MGI:6393080|PMID:23687301 | |
| Biological Process | GO:0002230 | positive regulation of defense response to virus by host | ZDHHC1 | IMP | Human | PMID:25299331 | |
| Biological Process | GO:0002230 | positive regulation of defense response to virus by host | Zdhhc1 | IMP | Mouse | MGI:MGI:6392967|PMID:25299331 | |
| Biological Process | GO:1905668 | positive regulation of protein localization to endosome | Zdhhc1 | IMP | Mouse | MGI:MGI:6393080|PMID:23687301 | |
| Biological Process | GO:0032461 | positive regulation of protein oligomerization | Zdhhc1 | IMP | Mouse | MGI:MGI:6392967|PMID:25299331 | |
| Biological Process | GO:0018345 | protein palmitoylation | ZDHHC1 | IDA | Human | PMID:23034182 | |
| Biological Process | GO:0018345 | protein palmitoylation | Zdhhc1 | IDA | Mouse | PMID:15603741 |
| EXP Inferred from experiment |
| IDA Inferred from direct assay |
| IEP Inferred from expression pattern |
| IGI Inferred from genetic interaction |
| IMP Inferred from mutant phenotype |
| IPI Inferred from physical interaction |
| HTP Inferred from High Throughput Experiment |
| HDA Inferred from High Throughput Direct Assay |
| HMP Inferred from High Throughput Mutant Phenotype |
| HGI Inferred from High Throughput Genetic Interaction |
| HEP Inferred from High Throughput Expression Pattern |
Mouse Genome Database (MGD), Gene Expression Database (GXD), Mouse Models of Human Cancer database (MMHCdb) (formerly Mouse Tumor Biology (MTB)), Gene Ontology (GO) |
||
|
Citing These Resources Funding Information Warranty Disclaimer, Privacy Notice, Licensing, & Copyright Send questions and comments to User Support. |
last database update 12/30/2025 MGI 6.24 |
|
|
|
||