|
Source |
Alliance of Genome Resources |



| Category | ID | Classification term | Gene | Evidence | Inferred from | Organism | Reference |
|---|---|---|---|---|---|---|---|
| Molecular Function | GO:0048306 | calcium-dependent protein binding | VPS37C | IPI | UniProtKB:O75340 | Human | PMID:23924735 |
| Molecular Function | GO:0005515 | protein binding | VPS37C | IPI | UniProtKB:Q53EZ4 | Human | PMID:17853893 |
| Molecular Function | GO:0005515 | protein binding | VPS37C | IPI | UniProtKB:O75340 | Human | PMID:23924735 |
| Molecular Function | GO:0005515 | protein binding | VPS37C | IPI | UniProtKB:O00308 | Human | PMID:25416956 |
| Molecular Function | GO:0005515 | protein binding | VPS37C | IPI | UniProtKB:O14964 | Human | PMID:25416956 |
| Molecular Function | GO:0005515 | protein binding | VPS37C | IPI | UniProtKB:O15162 | Human | PMID:25416956 |
| Molecular Function | GO:0005515 | protein binding | VPS37C | IPI | UniProtKB:O60504 | Human | PMID:25416956 |
| Molecular Function | GO:0005515 | protein binding | VPS37C | IPI | UniProtKB:O75340 | Human | PMID:25416956 |
| Molecular Function | GO:0005515 | protein binding | VPS37C | IPI | UniProtKB:O75886 | Human | PMID:25416956 |
| Molecular Function | GO:0005515 | protein binding | VPS37C | IPI | UniProtKB:O94875 | Human | PMID:25416956 |
| Molecular Function | GO:0005515 | protein binding | VPS37C | IPI | UniProtKB:P25788 | Human | PMID:25416956 |
| Molecular Function | GO:0005515 | protein binding | VPS37C | IPI | UniProtKB:P35638-2 | Human | PMID:25416956 |
| Molecular Function | GO:0005515 | protein binding | VPS37C | IPI | UniProtKB:P98170 | Human | PMID:25416956 |
| Molecular Function | GO:0005515 | protein binding | VPS37C | IPI | UniProtKB:Q08117 | Human | PMID:25416956 |
| Molecular Function | GO:0005515 | protein binding | VPS37C | IPI | UniProtKB:Q08379 | Human | PMID:25416956 |
| Molecular Function | GO:0005515 | protein binding | VPS37C | IPI | UniProtKB:Q15038 | Human | PMID:25416956 |
| Molecular Function | GO:0005515 | protein binding | VPS37C | IPI | UniProtKB:Q53EZ4 | Human | PMID:25416956 |
| Molecular Function | GO:0005515 | protein binding | VPS37C | IPI | UniProtKB:Q6FGM0 | Human | PMID:25416956 |
| Molecular Function | GO:0005515 | protein binding | VPS37C | IPI | UniProtKB:Q6NUQ1 | Human | PMID:25416956 |
| Molecular Function | GO:0005515 | protein binding | VPS37C | IPI | UniProtKB:Q6P1W5 | Human | PMID:25416956 |
| Molecular Function | GO:0005515 | protein binding | VPS37C | IPI | UniProtKB:Q8HWS3 | Human | PMID:25416956 |
| Molecular Function | GO:0005515 | protein binding | VPS37C | IPI | UniProtKB:Q8NDC0 | Human | PMID:25416956 |
| Molecular Function | GO:0005515 | protein binding | VPS37C | IPI | UniProtKB:Q92567 | Human | PMID:25416956 |
| Molecular Function | GO:0005515 | protein binding | VPS37C | IPI | UniProtKB:Q92734 | Human | PMID:25416956 |
| Molecular Function | GO:0005515 | protein binding | VPS37C | IPI | UniProtKB:Q93062 | Human | PMID:25416956 |
| Molecular Function | GO:0005515 | protein binding | VPS37C | IPI | UniProtKB:Q96I87 | Human | PMID:25416956 |
| Molecular Function | GO:0005515 | protein binding | VPS37C | IPI | UniProtKB:Q99816 | Human | PMID:25416956 |
| Molecular Function | GO:0005515 | protein binding | VPS37C | IPI | UniProtKB:Q9BUJ2 | Human | PMID:25416956 |
| Molecular Function | GO:0005515 | protein binding | VPS37C | IPI | UniProtKB:Q9UBB9 | Human | PMID:25416956 |
| Molecular Function | GO:0005515 | protein binding | VPS37C | IPI | UniProtKB:Q9Y6A5 | Human | PMID:25416956 |
| Molecular Function | GO:0005515 | protein binding | VPS37C | IPI | UniProtKB:P55347 | Human | PMID:31515488 |
| Molecular Function | GO:0005515 | protein binding | VPS37C | IPI | UniProtKB:P98170 | Human | PMID:31515488 |
| Molecular Function | GO:0005515 | protein binding | VPS37C | IPI | UniProtKB:A0A087WSW0 | Human | PMID:32296183 |
| Molecular Function | GO:0005515 | protein binding | VPS37C | IPI | UniProtKB:A1KXE4-2 | Human | PMID:32296183 |
| Molecular Function | GO:0005515 | protein binding | VPS37C | IPI | UniProtKB:B7ZLH0 | Human | PMID:32296183 |
| Molecular Function | GO:0005515 | protein binding | VPS37C | IPI | UniProtKB:G4XUV3 | Human | PMID:32296183 |
| Molecular Function | GO:0005515 | protein binding | VPS37C | IPI | UniProtKB:O00167-2 | Human | PMID:32296183 |
| Molecular Function | GO:0005515 | protein binding | VPS37C | IPI | UniProtKB:O00308 | Human | PMID:32296183 |
| Molecular Function | GO:0005515 | protein binding | VPS37C | IPI | UniProtKB:O15496 | Human | PMID:32296183 |
| Molecular Function | GO:0005515 | protein binding | VPS37C | IPI | UniProtKB:O43186 | Human | PMID:32296183 |
| Molecular Function | GO:0005515 | protein binding | VPS37C | IPI | UniProtKB:O60504 | Human | PMID:32296183 |
| Molecular Function | GO:0005515 | protein binding | VPS37C | IPI | UniProtKB:O75340 | Human | PMID:32296183 |
| Molecular Function | GO:0005515 | protein binding | VPS37C | IPI | UniProtKB:O75886 | Human | PMID:32296183 |
| Molecular Function | GO:0005515 | protein binding | VPS37C | IPI | UniProtKB:O75935-2 | Human | PMID:32296183 |
| Molecular Function | GO:0005515 | protein binding | VPS37C | IPI | UniProtKB:O94868-3 | Human | PMID:32296183 |
| Molecular Function | GO:0005515 | protein binding | VPS37C | IPI | UniProtKB:O94875-10 | Human | PMID:32296183 |
| Molecular Function | GO:0005515 | protein binding | VPS37C | IPI | UniProtKB:O95429 | Human | PMID:32296183 |
| Molecular Function | GO:0005515 | protein binding | VPS37C | IPI | UniProtKB:P35638 | Human | PMID:32296183 |
| Molecular Function | GO:0005515 | protein binding | VPS37C | IPI | UniProtKB:P52435 | Human | PMID:32296183 |
| Molecular Function | GO:0005515 | protein binding | VPS37C | IPI | UniProtKB:P52597 | Human | PMID:32296183 |
| Molecular Function | GO:0005515 | protein binding | VPS37C | IPI | UniProtKB:P55347 | Human | PMID:32296183 |
| Molecular Function | GO:0005515 | protein binding | VPS37C | IPI | UniProtKB:P55771 | Human | PMID:32296183 |
| Molecular Function | GO:0005515 | protein binding | VPS37C | IPI | UniProtKB:P62993 | Human | PMID:32296183 |
| Molecular Function | GO:0005515 | protein binding | VPS37C | IPI | UniProtKB:P86480 | Human | PMID:32296183 |
| Molecular Function | GO:0005515 | protein binding | VPS37C | IPI | UniProtKB:P98170 | Human | PMID:32296183 |
| Molecular Function | GO:0005515 | protein binding | VPS37C | IPI | UniProtKB:Q01085-2 | Human | PMID:32296183 |
| Molecular Function | GO:0005515 | protein binding | VPS37C | IPI | UniProtKB:Q01196-8 | Human | PMID:32296183 |
| Molecular Function | GO:0005515 | protein binding | VPS37C | IPI | UniProtKB:Q08117-2 | Human | PMID:32296183 |
| Molecular Function | GO:0005515 | protein binding | VPS37C | IPI | UniProtKB:Q12906-6 | Human | PMID:32296183 |
| Molecular Function | GO:0005515 | protein binding | VPS37C | IPI | UniProtKB:Q12951-2 | Human | PMID:32296183 |
| Molecular Function | GO:0005515 | protein binding | VPS37C | IPI | UniProtKB:Q13227 | Human | PMID:32296183 |
| Molecular Function | GO:0005515 | protein binding | VPS37C | IPI | UniProtKB:Q13351 | Human | PMID:32296183 |
| Molecular Function | GO:0005515 | protein binding | VPS37C | IPI | UniProtKB:Q14525 | Human | PMID:32296183 |
| Molecular Function | GO:0005515 | protein binding | VPS37C | IPI | UniProtKB:Q14657 | Human | PMID:32296183 |
| Molecular Function | GO:0005515 | protein binding | VPS37C | IPI | UniProtKB:Q14847-2 | Human | PMID:32296183 |
| Molecular Function | GO:0005515 | protein binding | VPS37C | IPI | UniProtKB:Q15038 | Human | PMID:32296183 |
| Molecular Function | GO:0005515 | protein binding | VPS37C | IPI | UniProtKB:Q16633 | Human | PMID:32296183 |
| Molecular Function | GO:0005515 | protein binding | VPS37C | IPI | UniProtKB:Q3LI64 | Human | PMID:32296183 |
| Molecular Function | GO:0005515 | protein binding | VPS37C | IPI | UniProtKB:Q3LI66 | Human | PMID:32296183 |
| Molecular Function | GO:0005515 | protein binding | VPS37C | IPI | UniProtKB:Q3LI70 | Human | PMID:32296183 |
| Molecular Function | GO:0005515 | protein binding | VPS37C | IPI | UniProtKB:Q3LI72 | Human | PMID:32296183 |
| Molecular Function | GO:0005515 | protein binding | VPS37C | IPI | UniProtKB:Q3LI76 | Human | PMID:32296183 |
| Molecular Function | GO:0005515 | protein binding | VPS37C | IPI | UniProtKB:Q3SYF9 | Human | PMID:32296183 |
| Molecular Function | GO:0005515 | protein binding | VPS37C | IPI | UniProtKB:Q4LEZ3 | Human | PMID:32296183 |
| Molecular Function | GO:0005515 | protein binding | VPS37C | IPI | UniProtKB:Q53EZ4 | Human | PMID:32296183 |
| Molecular Function | GO:0005515 | protein binding | VPS37C | IPI | UniProtKB:Q58EX7 | Human | PMID:32296183 |
| Molecular Function | GO:0005515 | protein binding | VPS37C | IPI | UniProtKB:Q5T6F2 | Human | PMID:32296183 |
| Molecular Function | GO:0005515 | protein binding | VPS37C | IPI | UniProtKB:Q6NVU6 | Human | PMID:32296183 |
| Molecular Function | GO:0005515 | protein binding | VPS37C | IPI | UniProtKB:Q6P1W5 | Human | PMID:32296183 |
| Molecular Function | GO:0005515 | protein binding | VPS37C | IPI | UniProtKB:Q6ZRY4 | Human | PMID:32296183 |
| Molecular Function | GO:0005515 | protein binding | VPS37C | IPI | UniProtKB:Q7Z3B4 | Human | PMID:32296183 |
| Molecular Function | GO:0005515 | protein binding | VPS37C | IPI | UniProtKB:Q7Z3Y8 | Human | PMID:32296183 |
| Molecular Function | GO:0005515 | protein binding | VPS37C | IPI | UniProtKB:Q7Z4N8 | Human | PMID:32296183 |
| Molecular Function | GO:0005515 | protein binding | VPS37C | IPI | UniProtKB:Q7Z6R9 | Human | PMID:32296183 |
| Molecular Function | GO:0005515 | protein binding | VPS37C | IPI | UniProtKB:Q86WV8 | Human | PMID:32296183 |
| Molecular Function | GO:0005515 | protein binding | VPS37C | IPI | UniProtKB:Q8IUC3 | Human | PMID:32296183 |
| Molecular Function | GO:0005515 | protein binding | VPS37C | IPI | UniProtKB:Q8IWL8 | Human | PMID:32296183 |
| Molecular Function | GO:0005515 | protein binding | VPS37C | IPI | UniProtKB:Q8N443 | Human | PMID:32296183 |
| Molecular Function | GO:0005515 | protein binding | VPS37C | IPI | UniProtKB:Q8N6F8 | Human | PMID:32296183 |
| Molecular Function | GO:0005515 | protein binding | VPS37C | IPI | UniProtKB:Q8NDC0 | Human | PMID:32296183 |
| Molecular Function | GO:0005515 | protein binding | VPS37C | IPI | UniProtKB:Q8NFV4-4 | Human | PMID:32296183 |
| Molecular Function | GO:0005515 | protein binding | VPS37C | IPI | UniProtKB:Q8TEC5 | Human | PMID:32296183 |
| Molecular Function | GO:0005515 | protein binding | VPS37C | IPI | UniProtKB:Q8WWB3 | Human | PMID:32296183 |
| Molecular Function | GO:0005515 | protein binding | VPS37C | IPI | UniProtKB:Q92734 | Human | PMID:32296183 |
| Molecular Function | GO:0005515 | protein binding | VPS37C | IPI | UniProtKB:Q93062-3 | Human | PMID:32296183 |
| Molecular Function | GO:0005515 | protein binding | VPS37C | IPI | UniProtKB:Q96AE4-2 | Human | PMID:32296183 |
| Molecular Function | GO:0005515 | protein binding | VPS37C | IPI | UniProtKB:Q96CA5 | Human | PMID:32296183 |
| Molecular Function | GO:0005515 | protein binding | VPS37C | IPI | UniProtKB:Q96CS2 | Human | PMID:32296183 |
| Molecular Function | GO:0005515 | protein binding | VPS37C | IPI | UniProtKB:Q96HA8 | Human | PMID:32296183 |
| Molecular Function | GO:0005515 | protein binding | VPS37C | IPI | UniProtKB:Q96KN3 | Human | PMID:32296183 |
| Molecular Function | GO:0005515 | protein binding | VPS37C | IPI | UniProtKB:Q99816 | Human | PMID:32296183 |
| Molecular Function | GO:0005515 | protein binding | VPS37C | IPI | UniProtKB:Q99932-2 | Human | PMID:32296183 |
| Molecular Function | GO:0005515 | protein binding | VPS37C | IPI | UniProtKB:Q99961 | Human | PMID:32296183 |
| Molecular Function | GO:0005515 | protein binding | VPS37C | IPI | UniProtKB:Q9BTL3 | Human | PMID:32296183 |
| Molecular Function | GO:0005515 | protein binding | VPS37C | IPI | UniProtKB:Q9BYJ9 | Human | PMID:32296183 |
| Molecular Function | GO:0005515 | protein binding | VPS37C | IPI | UniProtKB:Q9H0C1 | Human | PMID:32296183 |
| Molecular Function | GO:0005515 | protein binding | VPS37C | IPI | UniProtKB:Q9H1A7 | Human | PMID:32296183 |
| Molecular Function | GO:0005515 | protein binding | VPS37C | IPI | UniProtKB:Q9NQ33 | Human | PMID:32296183 |
| Molecular Function | GO:0005515 | protein binding | VPS37C | IPI | UniProtKB:Q9NQG5 | Human | PMID:32296183 |
| Molecular Function | GO:0005515 | protein binding | VPS37C | IPI | UniProtKB:Q9NZC7-5 | Human | PMID:32296183 |
| Molecular Function | GO:0005515 | protein binding | VPS37C | IPI | UniProtKB:Q9UBV8 | Human | PMID:32296183 |
| Molecular Function | GO:0005515 | protein binding | VPS37C | IPI | UniProtKB:Q9UDW3 | Human | PMID:32296183 |
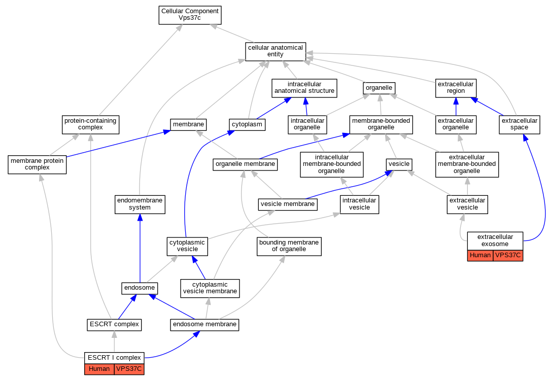
| Cellular Component | GO:0000813 | ESCRT I complex | VPS37C | IPI | Human | PMID:18005716 | |
| Cellular Component | GO:0000813 | ESCRT I complex | VPS37C | IPI | Human | PMID:21757351 | |
| Cellular Component | GO:0000813 | ESCRT I complex | VPS37C | IDA | Human | PMID:18005716 | |
| Cellular Component | GO:0000813 | ESCRT I complex | VPS37C | IDA | Human | PMID:22405001 | |
| Cellular Component | GO:0070062 | extracellular exosome | VPS37C | HDA | Human | PMID:19056867 | |
| Cellular Component | GO:0070062 | extracellular exosome | VPS37C | HDA | Human | PMID:23533145 |
| EXP Inferred from experiment |
| IDA Inferred from direct assay |
| IEP Inferred from expression pattern |
| IGI Inferred from genetic interaction |
| IMP Inferred from mutant phenotype |
| IPI Inferred from physical interaction |
| HTP Inferred from High Throughput Experiment |
| HDA Inferred from High Throughput Direct Assay |
| HMP Inferred from High Throughput Mutant Phenotype |
| HGI Inferred from High Throughput Genetic Interaction |
| HEP Inferred from High Throughput Expression Pattern |
Mouse Genome Database (MGD), Gene Expression Database (GXD), Mouse Models of Human Cancer database (MMHCdb) (formerly Mouse Tumor Biology (MTB)), Gene Ontology (GO) |
||
|
Citing These Resources Funding Information Warranty Disclaimer, Privacy Notice, Licensing, & Copyright Send questions and comments to User Support. |
last database update 09/30/2025 MGI 6.24 |
|
|
|
||