|
Source |
Alliance of Genome Resources |



| Category | ID | Classification term | Gene | Evidence | Inferred from | Organism | Reference |
|---|---|---|---|---|---|---|---|
| Molecular Function | GO:0005515 | protein binding | VMAC | IPI | UniProtKB:Q8N9N5-2 | Human | PMID:28514442 |
| Molecular Function | GO:0005515 | protein binding | VMAC | IPI | UniProtKB:P24278 | Human | PMID:32296183 |
| Molecular Function | GO:0005515 | protein binding | VMAC | IPI | UniProtKB:P25786 | Human | PMID:32296183 |
| Molecular Function | GO:0005515 | protein binding | VMAC | IPI | UniProtKB:P25791-3 | Human | PMID:32296183 |
| Molecular Function | GO:0005515 | protein binding | VMAC | IPI | UniProtKB:P51504 | Human | PMID:32296183 |
| Molecular Function | GO:0005515 | protein binding | VMAC | IPI | UniProtKB:P61968 | Human | PMID:32296183 |
| Molecular Function | GO:0005515 | protein binding | VMAC | IPI | UniProtKB:Q01664 | Human | PMID:32296183 |
| Molecular Function | GO:0005515 | protein binding | VMAC | IPI | UniProtKB:Q58EX2 | Human | PMID:32296183 |
| Molecular Function | GO:0005515 | protein binding | VMAC | IPI | UniProtKB:Q5BKZ1 | Human | PMID:32296183 |
| Molecular Function | GO:0005515 | protein binding | VMAC | IPI | UniProtKB:Q63ZY3 | Human | PMID:32296183 |
| Molecular Function | GO:0005515 | protein binding | VMAC | IPI | UniProtKB:Q7Z5V6-2 | Human | PMID:32296183 |
| Molecular Function | GO:0005515 | protein binding | VMAC | IPI | UniProtKB:Q8N9N5-2 | Human | PMID:32296183 |
| Molecular Function | GO:0005515 | protein binding | VMAC | IPI | UniProtKB:Q8TAP4-4 | Human | PMID:32296183 |
| Molecular Function | GO:0005515 | protein binding | VMAC | IPI | UniProtKB:Q8TBB1 | Human | PMID:32296183 |
| Molecular Function | GO:0005515 | protein binding | VMAC | IPI | UniProtKB:Q96IV0 | Human | PMID:32296183 |
| Molecular Function | GO:0005515 | protein binding | VMAC | IPI | UniProtKB:Q9BWG6 | Human | PMID:32296183 |
| Molecular Function | GO:0005515 | protein binding | VMAC | IPI | UniProtKB:Q9NZD8 | Human | PMID:32296183 |
| Molecular Function | GO:0005515 | protein binding | Vmac | IPI | RGD:735829 | Rat | PMID:14985129|RGD:1303975 |
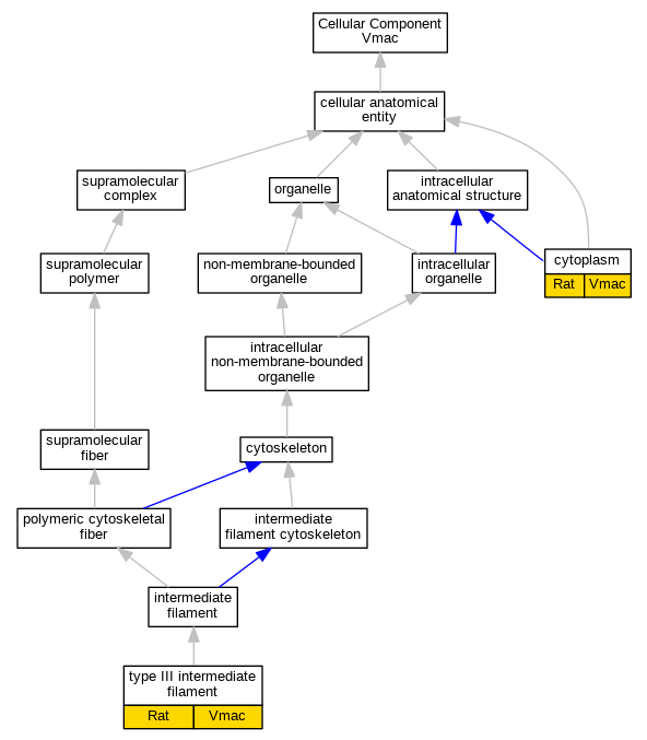
| Cellular Component | GO:0005737 | cytoplasm | Vmac | IDA | Rat | PMID:14985129|RGD:1303975 | |
| Cellular Component | GO:0045098 | type III intermediate filament | Vmac | IDA | Rat | PMID:14985129|RGD:1303975 |
| EXP Inferred from experiment |
| IDA Inferred from direct assay |
| IEP Inferred from expression pattern |
| IGI Inferred from genetic interaction |
| IMP Inferred from mutant phenotype |
| IPI Inferred from physical interaction |
| HTP Inferred from High Throughput Experiment |
| HDA Inferred from High Throughput Direct Assay |
| HMP Inferred from High Throughput Mutant Phenotype |
| HGI Inferred from High Throughput Genetic Interaction |
| HEP Inferred from High Throughput Expression Pattern |
Mouse Genome Database (MGD), Gene Expression Database (GXD), Mouse Models of Human Cancer database (MMHCdb) (formerly Mouse Tumor Biology (MTB)), Gene Ontology (GO) |
||
|
Citing These Resources Funding Information Warranty Disclaimer, Privacy Notice, Licensing, & Copyright Send questions and comments to User Support. |
last database update 12/30/2025 MGI 6.24 |
|
|
|
||