|
Source |
Alliance of Genome Resources |



| Category | ID | Classification term | Gene | Evidence | Inferred from | Organism | Reference |
|---|---|---|---|---|---|---|---|
| Molecular Function | GO:0005515 | protein binding | UTP15 | IPI | UniProtKB:Q969X6 | Human | PMID:22916032 |
| Molecular Function | GO:0005515 | protein binding | UTP15 | IPI | UniProtKB:Q969X6 | Human | PMID:24219289 |
| Molecular Function | GO:0005515 | protein binding | UTP15 | IPI | UniProtKB:Q969X6 | Human | PMID:28514442 |
| Molecular Function | GO:0003723 | RNA binding | UTP15 | HDA | Human | PMID:22658674 | |
| Molecular Function | GO:0003723 | RNA binding | UTP15 | HDA | Human | PMID:22681889 | |
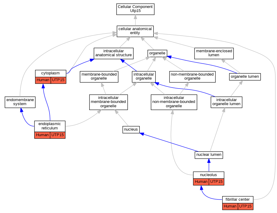
| Cellular Component | GO:0005737 | cytoplasm | UTP15 | IDA | Human | GO_REF:0000054 | |
| Cellular Component | GO:0005783 | endoplasmic reticulum | UTP15 | IDA | Human | GO_REF:0000052 | |
| Cellular Component | GO:0001650 | fibrillar center | UTP15 | IDA | Human | PMID:24219289 | |
| Cellular Component | GO:0005730 | nucleolus | UTP15 | IDA | Human | GO_REF:0000052 | |
| Cellular Component | GO:0005730 | nucleolus | UTP15 | IDA | Human | PMID:24219289 | |
| Biological Process | GO:0045766 | positive regulation of angiogenesis | utp15 | IGI | ZFIN:ZDB-GENO-111020-9,ZFIN:ZDB-MRPHLNO-070126-7 | Zfish | PMID:21949834 |
| Biological Process | GO:2000234 | positive regulation of rRNA processing | UTP15 | IMP | Human | PMID:17699751 | |
| Biological Process | GO:0045943 | positive regulation of transcription by RNA polymerase I | UTP15 | IMP | Human | PMID:17699751 |
| EXP Inferred from experiment |
| IDA Inferred from direct assay |
| IEP Inferred from expression pattern |
| IGI Inferred from genetic interaction |
| IMP Inferred from mutant phenotype |
| IPI Inferred from physical interaction |
| HTP Inferred from High Throughput Experiment |
| HDA Inferred from High Throughput Direct Assay |
| HMP Inferred from High Throughput Mutant Phenotype |
| HGI Inferred from High Throughput Genetic Interaction |
| HEP Inferred from High Throughput Expression Pattern |
Mouse Genome Database (MGD), Gene Expression Database (GXD), Mouse Models of Human Cancer database (MMHCdb) (formerly Mouse Tumor Biology (MTB)), Gene Ontology (GO) |
||
|
Citing These Resources Funding Information Warranty Disclaimer, Privacy Notice, Licensing, & Copyright Send questions and comments to User Support. |
last database update 12/30/2025 MGI 6.24 |
|
|
|
||