|
Source |
Alliance of Genome Resources |



| Category | ID | Classification term | Gene | Evidence | Inferred from | Organism | Reference |
|---|---|---|---|---|---|---|---|
| Molecular Function | GO:0005515 | protein binding | USE1 | IPI | UniProtKB:O43264 | Human | PMID:15029241 |
| Molecular Function | GO:0005515 | protein binding | USE1 | IPI | UniProtKB:P54920 | Human | PMID:15029241 |
| Molecular Function | GO:0005515 | protein binding | USE1 | IPI | UniProtKB:Q6NUQ1 | Human | PMID:15029241 |
| Molecular Function | GO:0005515 | protein binding | USE1 | IPI | UniProtKB:Q9P2W9 | Human | PMID:15029241 |
| Molecular Function | GO:0005515 | protein binding | USE1 | IPI | UniProtKB:Q12981 | Human | PMID:15272311 |
| Molecular Function | GO:0005515 | protein binding | USE1 | IPI | UniProtKB:Q9P2W9 | Human | PMID:19369418 |
| Molecular Function | GO:0005515 | protein binding | USE1 | IPI | UniProtKB:P14373 | Human | PMID:25416956 |
| Molecular Function | GO:0005515 | protein binding | USE1 | IPI | UniProtKB:P50222 | Human | PMID:25416956 |
| Molecular Function | GO:0005515 | protein binding | USE1 | IPI | UniProtKB:Q9P2W9 | Human | PMID:28514442 |
| Molecular Function | GO:0005515 | protein binding | USE1 | IPI | UniProtKB:A2RRP1 | Human | PMID:29929043 |
| Molecular Function | GO:0005515 | protein binding | USE1 | IPI | UniProtKB:J3KQ12 | Human | PMID:32296183 |
| Molecular Function | GO:0005515 | protein binding | USE1 | IPI | UniProtKB:Q12846 | Human | PMID:32296183 |
| Molecular Function | GO:0005515 | protein binding | USE1 | IPI | UniProtKB:Q13520 | Human | PMID:32296183 |
| Molecular Function | GO:0005515 | protein binding | USE1 | IPI | UniProtKB:Q15125 | Human | PMID:32296183 |
| Molecular Function | GO:0005515 | protein binding | USE1 | IPI | UniProtKB:Q16623 | Human | PMID:32296183 |
| Molecular Function | GO:0005515 | protein binding | USE1 | IPI | UniProtKB:Q5SR56 | Human | PMID:32296183 |
| Molecular Function | GO:0005515 | protein binding | USE1 | IPI | UniProtKB:Q6NSX1 | Human | PMID:32296183 |
| Molecular Function | GO:0005515 | protein binding | USE1 | IPI | UniProtKB:Q8N5M9 | Human | PMID:32296183 |
| Molecular Function | GO:0005515 | protein binding | USE1 | IPI | UniProtKB:Q8N661 | Human | PMID:32296183 |
| Molecular Function | GO:0005515 | protein binding | USE1 | IPI | UniProtKB:Q9BQE5 | Human | PMID:32296183 |
| Molecular Function | GO:0005515 | protein binding | USE1 | IPI | UniProtKB:Q9BXU9 | Human | PMID:32296183 |
| Molecular Function | GO:0005515 | protein binding | USE1 | IPI | UniProtKB:Q9NUG4 | Human | PMID:32296183 |
| Molecular Function | GO:0005515 | protein binding | USE1 | IPI | UniProtKB:Q9NY72 | Human | PMID:32296183 |
| Molecular Function | GO:0005515 | protein binding | Use1 | IPI | RGD:736978 | Rat | PMID:18834646|RGD:11553268 |
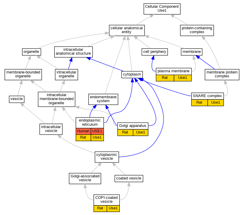
| Cellular Component | GO:0030137 | COPI-coated vesicle | Use1 | IDA | Rat | PMID:18834646|RGD:11553268 | |
| Cellular Component | GO:0005783 | endoplasmic reticulum | USE1 | IDA | Human | PMID:15029241 | |
| Cellular Component | GO:0005783 | endoplasmic reticulum | Use1 | IDA | Rat | PMID:18834646|RGD:11553268 | |
| Cellular Component | GO:0005794 | Golgi apparatus | Use1 | IDA | Rat | PMID:18834646|RGD:11553268 | |
| Cellular Component | GO:0005886 | plasma membrane | Use1 | IDA | Rat | PMID:18834646|RGD:11553268 | |
| Cellular Component | GO:0031201 | SNARE complex | Use1 | IDA | Rat | PMID:18834646|RGD:11553268 | |
| Biological Process | GO:0007029 | endoplasmic reticulum organization | Use1 | IMP | MGI:MGI:2176173,MGI:MGI:3842569 | Mouse | PMID:19188447 |
| Biological Process | GO:0071786 | endoplasmic reticulum tubular network organization | Use1 | IMP | MGI:MGI:3842571 | Mouse | PMID:19188447 |
| Biological Process | GO:0071786 | endoplasmic reticulum tubular network organization | Use1 | IMP | MGI:MGI:3842569 | Mouse | PMID:19188447 |
| Biological Process | GO:0060628 | regulation of ER to Golgi vesicle-mediated transport | Use1 | IMP | MGI:MGI:3842571 | Mouse | PMID:19188447 |
| Biological Process | GO:0060628 | regulation of ER to Golgi vesicle-mediated transport | Use1 | IMP | MGI:MGI:3842569 | Mouse | PMID:19188447 |
| EXP Inferred from experiment |
| IDA Inferred from direct assay |
| IEP Inferred from expression pattern |
| IGI Inferred from genetic interaction |
| IMP Inferred from mutant phenotype |
| IPI Inferred from physical interaction |
| HTP Inferred from High Throughput Experiment |
| HDA Inferred from High Throughput Direct Assay |
| HMP Inferred from High Throughput Mutant Phenotype |
| HGI Inferred from High Throughput Genetic Interaction |
| HEP Inferred from High Throughput Expression Pattern |
Mouse Genome Database (MGD), Gene Expression Database (GXD), Mouse Models of Human Cancer database (MMHCdb) (formerly Mouse Tumor Biology (MTB)), Gene Ontology (GO) |
||
|
Citing These Resources Funding Information Warranty Disclaimer, Privacy Notice, Licensing, & Copyright Send questions and comments to User Support. |
last database update 05/05/2026 MGI 6.24 |
|
|
|
||