|
Source |
Alliance of Genome Resources |



| Category | ID | Classification term | Gene | Evidence | Inferred from | Organism | Reference |
|---|---|---|---|---|---|---|---|
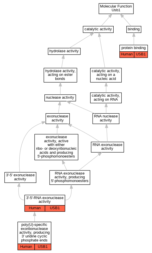
| Molecular Function | GO:0000175 | 3'-5'-RNA exonuclease activity | USB1 | IDA | Human | PMID:23190533 | |
| Molecular Function | GO:0000175 | 3'-5'-RNA exonuclease activity | USB1 | IDA | Human | PMID:30215753 | |
| Molecular Function | GO:1990838 | poly(U)-specific exoribonuclease activity, producing 3' uridine cyclic phosphate ends | USB1 | IDA | Human | PMID:23022480 | |
| Molecular Function | GO:1990838 | poly(U)-specific exoribonuclease activity, producing 3' uridine cyclic phosphate ends | USB1 | IDA | Human | PMID:23190533 | |
| Molecular Function | GO:1990838 | poly(U)-specific exoribonuclease activity, producing 3' uridine cyclic phosphate ends | USB1 | IDA | Human | PMID:26213367 | |
| Molecular Function | GO:1990838 | poly(U)-specific exoribonuclease activity, producing 3' uridine cyclic phosphate ends | USB1 | IDA | Human | PMID:28887445 | |
| Molecular Function | GO:1990838 | poly(U)-specific exoribonuclease activity, producing 3' uridine cyclic phosphate ends | USB1 | IDA | Human | PMID:31832688 | |
| Molecular Function | GO:0005515 | protein binding | USB1 | IPI | UniProtKB:O43660|UniProtKB:Q99459|UniProtKB:Q9UMS4 | Human | PMID:23022480 |
| Cellular Component | GO:0045171 | intercellular bridge | USB1 | IDA | Human | GO_REF:0000052 | |
| Cellular Component | GO:0005654 | nucleoplasm | USB1 | IDA | Human | GO_REF:0000052 | |
| Cellular Component | GO:0005634 | nucleus | USB1 | IDA | Human | PMID:22899009 | |
| Cellular Component | GO:0005634 | nucleus | USB1 | IDA | Human | PMID:23022480 | |
| Biological Process | GO:0030097 | hemopoiesis | usb1 | IMP | ZFIN:ZDB-MRPHLNO-170809-6 | Zfish | PMID:26522474 |
| Biological Process | GO:0030223 | neutrophil differentiation | usb1 | IGI | ZFIN:ZDB-GENE-060710-2,ZFIN:ZDB-MRPHLNO-160509-5 | Zfish | PMID:25849198 |
| Biological Process | GO:0030223 | neutrophil differentiation | usb1 | IGI | ZFIN:ZDB-GENE-060710-2,ZFIN:ZDB-MRPHLNO-160509-4 | Zfish | PMID:25849198 |
| Biological Process | GO:0030223 | neutrophil differentiation | usb1 | IMP | ZFIN:ZDB-MRPHLNO-160509-5 | Zfish | PMID:25849198 |
| Biological Process | GO:0030223 | neutrophil differentiation | usb1 | IMP | ZFIN:ZDB-MRPHLNO-160509-4 | Zfish | PMID:25849198 |
| Biological Process | GO:0043484 | regulation of RNA splicing | usb1 | IMP | ZFIN:ZDB-MRPHLNO-160509-5 | Zfish | PMID:25849198 |
| Biological Process | GO:0043484 | regulation of RNA splicing | usb1 | IMP | ZFIN:ZDB-MRPHLNO-160509-4 | Zfish | PMID:25849198 |
| Biological Process | GO:0008380 | RNA splicing | USB1 | IMP | Human | PMID:22899009 | |
| Biological Process | GO:0034472 | snRNA 3'-end processing | USB1 | IMP | Human | PMID:26213367 | |
| Biological Process | GO:0034477 | U6 snRNA 3'-end processing | USB1 | IMP | Human | PMID:22899009 | |
| Biological Process | GO:0034477 | U6 snRNA 3'-end processing | USB1 | IMP | Human | PMID:23022480 | |
| Biological Process | GO:0034477 | U6 snRNA 3'-end processing | USB1 | IDA | Human | PMID:23190533 | |
| Biological Process | GO:0034477 | U6 snRNA 3'-end processing | USB1 | IMP | Human | PMID:26213367 |
| EXP Inferred from experiment |
| IDA Inferred from direct assay |
| IEP Inferred from expression pattern |
| IGI Inferred from genetic interaction |
| IMP Inferred from mutant phenotype |
| IPI Inferred from physical interaction |
| HTP Inferred from High Throughput Experiment |
| HDA Inferred from High Throughput Direct Assay |
| HMP Inferred from High Throughput Mutant Phenotype |
| HGI Inferred from High Throughput Genetic Interaction |
| HEP Inferred from High Throughput Expression Pattern |
Mouse Genome Database (MGD), Gene Expression Database (GXD), Mouse Models of Human Cancer database (MMHCdb) (formerly Mouse Tumor Biology (MTB)), Gene Ontology (GO) |
||
|
Citing These Resources Funding Information Warranty Disclaimer, Privacy Notice, Licensing, & Copyright Send questions and comments to User Support. |
last database update 09/30/2025 MGI 6.24 |
|
|
|
||