|
Source |
Alliance of Genome Resources |



| Category | ID | Classification term | Gene | Evidence | Inferred from | Organism | Reference |
|---|---|---|---|---|---|---|---|
| Molecular Function | GO:0005515 | protein binding | UBASH3A | IPI | UniProtKB:O43597 | Human | PMID:21516116 |
| Molecular Function | GO:0005515 | protein binding | UBASH3A | IPI | UniProtKB:Q15038 | Human | PMID:21516116 |
| Molecular Function | GO:0005515 | protein binding | UBASH3A | IPI | UniProtKB:O43597 | Human | PMID:25416956 |
| Molecular Function | GO:0005515 | protein binding | UBASH3A | IPI | UniProtKB:O94972 | Human | PMID:25416956 |
| Molecular Function | GO:0005515 | protein binding | UBASH3A | IPI | UniProtKB:P35520 | Human | PMID:25416956 |
| Molecular Function | GO:0005515 | protein binding | UBASH3A | IPI | UniProtKB:Q04864 | Human | PMID:25416956 |
| Molecular Function | GO:0005515 | protein binding | UBASH3A | IPI | UniProtKB:Q13625-3 | Human | PMID:25416956 |
| Molecular Function | GO:0005515 | protein binding | UBASH3A | IPI | UniProtKB:Q15038 | Human | PMID:25416956 |
| Molecular Function | GO:0005515 | protein binding | UBASH3A | IPI | UniProtKB:Q15427 | Human | PMID:25416956 |
| Molecular Function | GO:0005515 | protein binding | UBASH3A | IPI | UniProtKB:Q6A162 | Human | PMID:25416956 |
| Molecular Function | GO:0005515 | protein binding | UBASH3A | IPI | UniProtKB:Q6FHJ6 | Human | PMID:25416956 |
| Molecular Function | GO:0005515 | protein binding | UBASH3A | IPI | UniProtKB:P35520 | Human | PMID:31515488 |
| Cellular Component | GO:0005829 | cytosol | UBASH3A | HDA | Human | PMID:16780588 | |
| Cellular Component | GO:0070062 | extracellular exosome | UBASH3A | HDA | Human | PMID:18570454 | |
| Cellular Component | GO:0005794 | Golgi apparatus | UBASH3A | IDA | Human | GO_REF:0000052 | |
| Cellular Component | GO:0005654 | nucleoplasm | UBASH3A | IDA | Human | GO_REF:0000052 | |
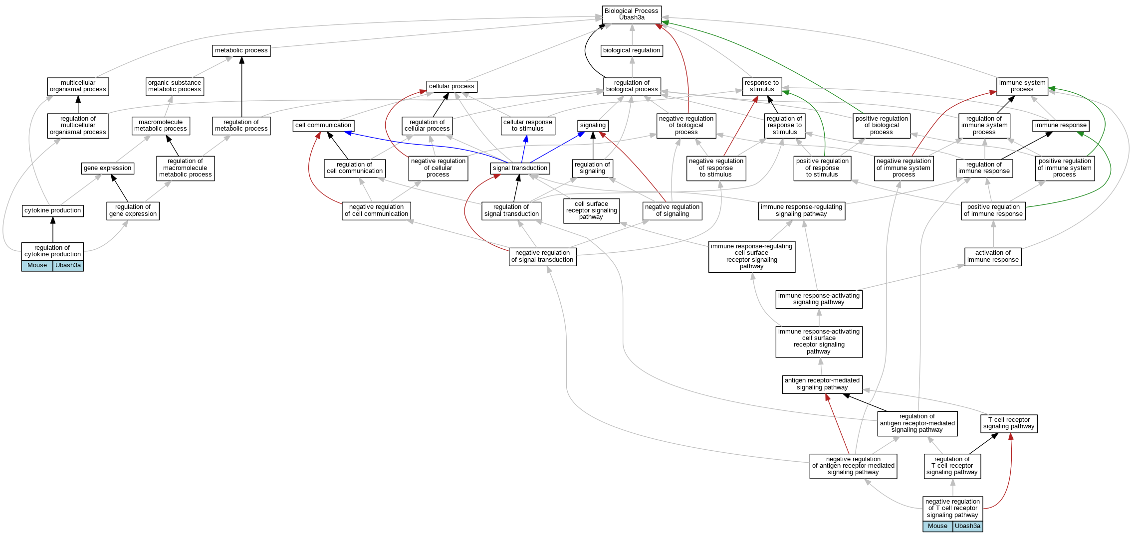
| Biological Process | GO:0050860 | negative regulation of T cell receptor signaling pathway | Ubash3a | IGI | MGI:MGI:107180 | Mouse | PMID:14738763 |
| Biological Process | GO:0001817 | regulation of cytokine production | Ubash3a | IGI | MGI:MGI:107180 | Mouse | PMID:14738763 |
| EXP Inferred from experiment |
| IDA Inferred from direct assay |
| IEP Inferred from expression pattern |
| IGI Inferred from genetic interaction |
| IMP Inferred from mutant phenotype |
| IPI Inferred from physical interaction |
| HTP Inferred from High Throughput Experiment |
| HDA Inferred from High Throughput Direct Assay |
| HMP Inferred from High Throughput Mutant Phenotype |
| HGI Inferred from High Throughput Genetic Interaction |
| HEP Inferred from High Throughput Expression Pattern |
Mouse Genome Database (MGD), Gene Expression Database (GXD), Mouse Models of Human Cancer database (MMHCdb) (formerly Mouse Tumor Biology (MTB)), Gene Ontology (GO) |
||
|
Citing These Resources Funding Information Warranty Disclaimer, Privacy Notice, Licensing, & Copyright Send questions and comments to User Support. |
last database update 12/30/2025 MGI 6.24 |
|
|
|
||