|
Source |
Alliance of Genome Resources |



| Category | ID | Classification term | Gene | Evidence | Inferred from | Organism | Reference |
|---|---|---|---|---|---|---|---|
| Molecular Function | GO:0005515 | protein binding | TSPAN6 | IPI | UniProtKB:Q7Z434 | Human | PMID:22908223 |
| Molecular Function | GO:0005515 | protein binding | TSPAN6 | IPI | UniProtKB:Q86WV6 | Human | PMID:22908223 |
| Molecular Function | GO:0005515 | protein binding | TSPAN6 | IPI | UniProtKB:Q9BYX4 | Human | PMID:22908223 |
| Molecular Function | GO:0005515 | protein binding | TSPAN6 | IPI | UniProtKB:Q9UL19 | Human | PMID:22908223 |
| Cellular Component | GO:0070062 | extracellular exosome | TSPAN6 | HDA | Human | PMID:19056867 | |
| Cellular Component | GO:0070062 | extracellular exosome | TSPAN6 | HDA | Human | PMID:19199708 | |
| Cellular Component | GO:0070062 | extracellular exosome | TSPAN6 | HDA | Human | PMID:23533145 | |
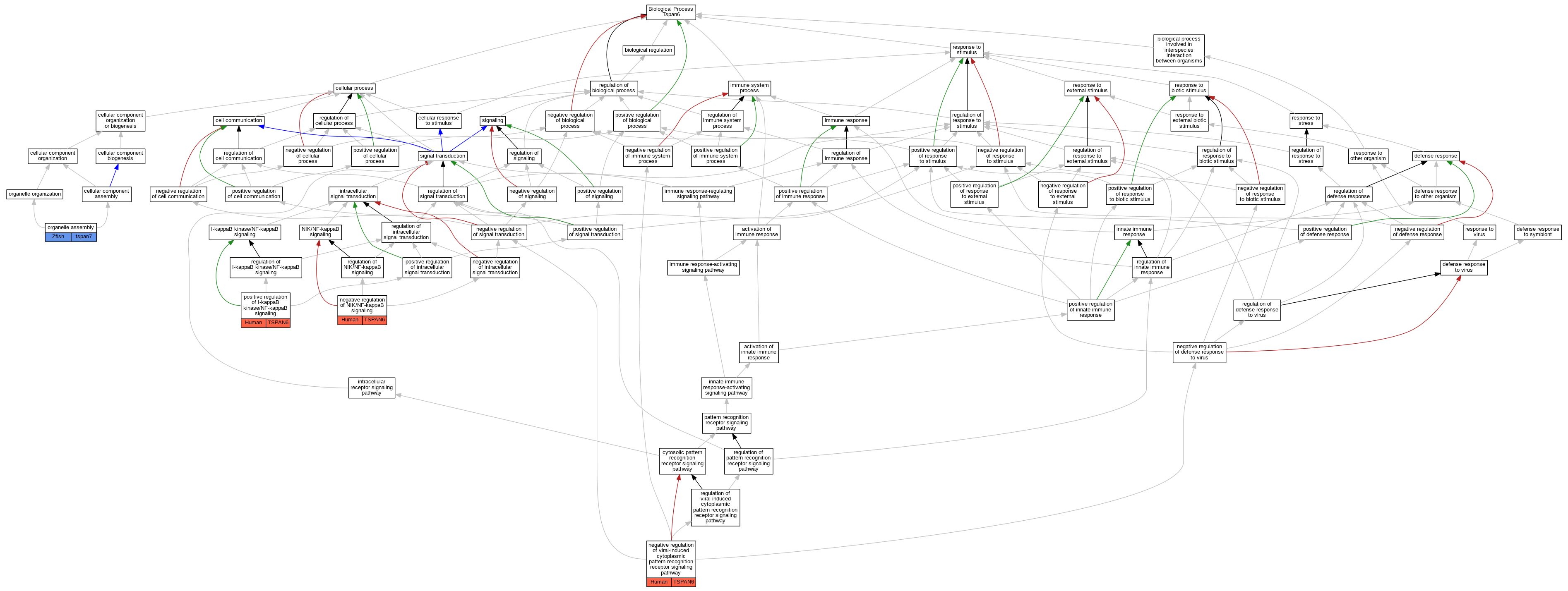
| Biological Process | GO:1901223 | negative regulation of NIK/NF-kappaB signaling | TSPAN6 | IDA | Human | PMID:22908223 | |
| Biological Process | GO:0039532 | negative regulation of viral-induced cytoplasmic pattern recognition receptor signaling pathway | TSPAN6 | IMP | Human | PMID:22908223 | |
| Biological Process | GO:0070925 | organelle assembly | tspan7 | IMP | ZFIN:ZDB-GENO-200709-6 | Zfish | PMID:31371827 |
| Biological Process | GO:0043123 | positive regulation of I-kappaB kinase/NF-kappaB signaling | TSPAN6 | HMP | Human | PMID:12761501 |
| EXP Inferred from experiment |
| IDA Inferred from direct assay |
| IEP Inferred from expression pattern |
| IGI Inferred from genetic interaction |
| IMP Inferred from mutant phenotype |
| IPI Inferred from physical interaction |
| HTP Inferred from High Throughput Experiment |
| HDA Inferred from High Throughput Direct Assay |
| HMP Inferred from High Throughput Mutant Phenotype |
| HGI Inferred from High Throughput Genetic Interaction |
| HEP Inferred from High Throughput Expression Pattern |
Mouse Genome Database (MGD), Gene Expression Database (GXD), Mouse Models of Human Cancer database (MMHCdb) (formerly Mouse Tumor Biology (MTB)), Gene Ontology (GO) |
||
|
Citing These Resources Funding Information Warranty Disclaimer, Privacy Notice, Licensing, & Copyright Send questions and comments to User Support. |
last database update 09/30/2025 MGI 6.24 |
|
|
|
||